Todo
Apuntes
chevron_left
chevron_right

apuntes

-

Cuidados B

He publicado nuevos apuntes de Cuidados B: Cuidados B

PAC7-UD6-El-paciente-terminal--Cuidados-basicos-de-enfermeria-aplicados-a-las-necesidades-del-ser-humano-B.pdf
PAC5-UD5-El-paciente-quirurgico-I-Cuidados-basicos-de-enfermeria-aplicados-a-las-necesidades-del-ser-humano-B.pdf
PAC3-UD4-Sistema-endocrino-Cuidados-basicos-de-enfermeria-aplicados-a-las-necesidades-del-ser-humano-B.pdf
PAC6-UD5-El-paciente-quirurgico-II-Cuidados-basicos-de-enfermeria-aplicados-a-las-necesidades-del-ser-humano-B.pdf
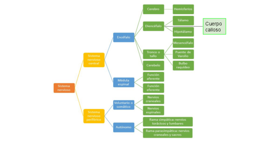
PAC1-UD4-Anatomofisiologia-del-sistema-nervioso--Cuidados-basicos-de-enfermeria-aplicados-a-las-necesidades-del-ser-humano-B.pdf
PAC8-UD6-Cuidados-post-mortem-Cuidados-basicos-de-enfermeria-aplicados-a-las-necesidades-del-ser-humano-B.pdf

He publicado nuevos apuntes de Cuidados B: resumen-cuidados-B.pdf

40 páginas
Anónimo

@Anónimo

He publicado nuevos apuntes de Cuidados B: Preparacion-del-examen-cuidados-basicos-B.pdf

80 páginas

apuntes

-

Esquemas visuales cuidados b

He publicado nuevos apuntes de Cuidados B: Esquemas visuales cuidados b

000-BIN-NONIS-SOLIDI1E-DID-DREY-NS-UR-T-D91D.pdf
UA113910-0001A113U.pdf