Cuidados en Enfermería en Salud Mental

chevron_left
chevron_right
Todo
Apuntes
Exámenes
chevron_left
chevron_right

Fet amb ia, per repassar :)

56 páginas

apuntes

-

Apunts sm

ud. can ruti

Addiccions.pdf
afectius.pdf
SALUT-MENTAL-INFANTO-JUVENIL.pdf
TCA.pdf
Tema-1-BASES-CONCEPTUALS-I-METODOLOGIQUES.pdf
TRASTORN-DANSIETAT.pdf

apuntes

-

Salut Mental

He publicado nuevos apuntes de 3º Cuidados en Enfermería en Salud Mental: Salut Mental

T.1-SM.pdf
T.2-SM.pdf
T.3-SM.pdf
T.4-SM.pdf
T.5-SM.pdf
T.6-SM.pdf

He publicado nuevos apuntes de 3º Cuidados en Enfermería en Salud Mental: Tema-1.-Infermera-en-salut-mental.pdf

13 páginas

He publicado nuevos apuntes de 3º Cuidados en Enfermería en Salud Mental: Salut-Mental.pdf

5 páginas

apuntes

-

Apunts saalut mental

He publicado nuevos apuntes de 3º Cuidados en Enfermería en Salud Mental: Apunts saalut mental

Cures-en-salut-mental-2a-part.pdf
Cures-en-salut-mental-1a-part.pdf

apuntes

-

salut mental

He publicado nuevos apuntes de 3º Cuidados en Enfermería en Salud Mental: salut mental

Tema-7-Model-Can-Ruti.pdf
Tema-6-Marc-etic-i-legal-de-la-infermeria-en-salut-mental.pdf
Tema-5-Drets-en-salut-mental-quality-rights-i-PDA-en-salut-mental.pdf
Tema-4-Competencies-de-la-infermera-en-salu-mental-i-comunicacio-terapeutica.pdf
Tema-3-Psicopatologia-basica-infantojuvenil.pdf
Tema-2-Psicopatologia-basica-de-ladult.pdf

He publicado nuevos apuntes de 3º Cuidados en Enfermería en Salud Mental: Cures-en-salut-mental-2024-2025.pdf

74 páginas

examenes

-

EXÀMENS

He publicado nuevos examenes de 3º Cuidados en Enfermería en Salud Mental: EXÀMENS

EXAMEN-CURES-EN-INFERMERIA-EN-SALUT-MENTAL-2023.pdf
PREGUNTES-AMB-RESPOSTA-2024-2025.pdf
PREGUNTES-SENSE-RESPOSTA-2024-2025.pdf

apuntes

-

ESQUEMES SM

Tema ètica: Llei de Miller IMPORTANT (pas 6 de desescalada: escolta activa) (i forgot it, sorry ://)

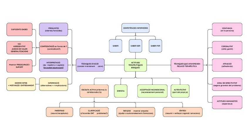
INTERVENCIO-INFERMERA-EN-SALUT-MENTALTECNIQUES-I-HABILITATS-DE-COMUNICACIO-TERAPEUTICA.pdf
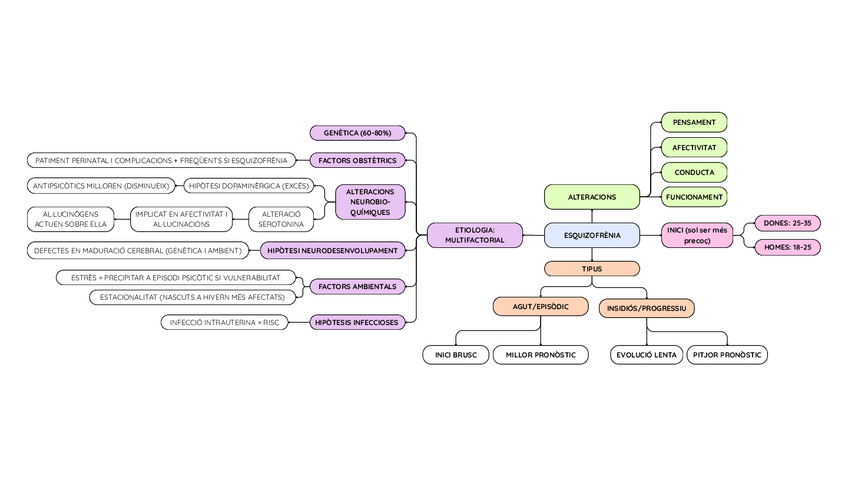
ESQUIZOFRENIA.pdf
TRASTORN-DELIRANT.pdf
TRASTORNS-DANSIETAT-I-OBSESSIUS.pdf
TRASTORNS-MENTALS-ORGANICS-DELIRIUM-DEMENCIES-TRASTORNS-DE-LA-PERSONALITAT.pdf
TRASTORNS-DE-LA-CONDUCTA-ALIMENTARIA.pdf

apuntes

-

Salut mental

He publicado nuevos apuntes de 3º Cuidados en Enfermería en Salud Mental: Salut mental

INTRODUCCIO.pdf
SALUT-MENTAL-EN-ADULTESA-I-PERSONA-GRAN_ESPECTRE-ESQUIZOFRENIA-I-ALTRES-TRASTORNS-PSICOTICS.pdf
SALUT-MENTAL-EN-ADULTESA-I-PERSONA-GRANTRASTORNS-ANSIETAT-I-OBSESSIUS.pdf
SALUT-MENTAL-EN-ADULTESA-I-PERSONA-GRANTRASTORNS-ALIMENTARIS-I-DE-LA-INGESTIO-ALIMENTS.pdf
SALUT-MENTAL-EN-ADULTESA-I-PERSONA-GRANTRASTORNS-PER-CONSUM-DE-SUBSTANCIES.pdf
SALUT-MENTAL-EN-ADULTESA-I-PERSONA-GRANTRASTORNS-AFECTIUS.pdf
Anónimo

@Anónimo

He publicado nuevos apuntes de 3º Cuidados en Enfermería en Salud Mental: Hospitalitzacio-de-Portes-Obertes-i-SAFEWARDS-ultim-tema.pdf

5 páginas
Anónimo

@Anónimo

He publicado nuevos apuntes de 3º Cuidados en Enfermería en Salud Mental: DRETS-EN-SALUT-MENTAL-penultim-tema.pdf

4 páginas

UD. Parc Taulí

3 páginas

UD. Parc Taulí

49 páginas

He publicado nuevos apuntes de 3º Cuidados en Enfermería en Salud Mental: Teoria-wuolah.pdf

67 páginas
Anónimo

@Anónimo

apuntes

-

Teoria SM completa

He publicado nuevos apuntes de 3º Cuidados en Enfermería en Salud Mental: Teoria SM completa

DIA-3-18-9-20.pdf
DIA-1-14-9-20.pdf
DIA-2-16-9-20.pdf

He publicado nuevos apuntes de 3º Cuidados en Enfermería en Salud Mental: salud-mental-esquemas.pdf

12 páginas

He publicado nuevos apuntes de 3º Cuidados en Enfermería en Salud Mental: salud-mental-esquemas.pdf

12 páginas

He publicado nuevos apuntes de 3º Cuidados en Enfermería en Salud Mental: Cures-en-Infermeria-en-Salut-Mental-Apunts.docx

word
¡Estás al día!

¡Estás al día!

Has visto todos los archivos