Delincuencia en el marco de la administración pública y la administración de justicia

chevron_left
chevron_right
Todo
Apuntes
Prácticas
chevron_left
chevron_right

DELINCUENCIA CONTRA LA ADMINISTRACION

word

DELINCUENCIA CONTRA LA ADMINISTRACION

word

DELINCUENCIA CONTRA LA ADMINISTRACION

word

DELINCUENCIA CONTRA LA ADMINISTRACION

word

DELINCUENCIA CONTRA LA ADMINISTRACION

word

DELINCUENCIA CONTRA LA ADMINISTRACION COHECHO

word

DELINCUENCIA CONTRA LA ADMINISTRACION TRAFICO

word

DELINCUENCIA CONTRA LA ADMINISTRACION

word

DELINCUENCIA CONTRA LA ADMINISTRACION

word

DELINCUENCIA CONTRA LA ADMINISTRACION

word

DELINCUENCIA CONTRA LA ADMINISTRACION

word

DELINCUENCIA CONTRA LA ADMINISTRACION

word

DELINCUENCIA CONTRA LA ADMINISTRACION PREVARICACION

word

DELINCUENCIA CONTRA LA ADMINISTRACION

word

DELINCUENCIA CONTRA LA ADMINISTRACION

word

DELINCUENCIA CONTRA LA ADMINISTRACION OBSTRUCCION A A LA JUSTICIA

word

DELINCUENCIA CONTRA LA ADMINISTRACION QUEBRANTAMIENTO

word

DELINCUENCIA CONTRA LA ADMINISTRACION

word

apuntes

-

Delincuencia

He publicado nuevos apuntes de 4º Delincuencia en el marco de la administración pública y la administración de justicia: Delincuencia

Leccion-1-Guia-para-la-resolucion-de-casos-practicos.docx
Leccion-2-Generalidades-en-relacion-a-los-delitos-contra-la-administracion-publica.docx
Leccion-3-Prevaricacion-de-funcionarios-publicos-y-otros-comportamientos-injustos.docx
Leccion-4-Abandono-de-destino-y-omision-del-deber-de-perseguir-delitos.docx
Leccion-5-La-desobediencia-y-la-denegacion-de-auxilio.docx
Leccion-6-La-infidelidad-en-la-custodia-de-documentos-y-la-violacion-de-secretos.docx

apuntes

-

Delicuencia en el marco de la administración pública y justicia

Para conocer todos los delitos que cometen nuestros políticos

Delincuencia-en-el-marco-de-la-administracion-publica-y-justicia.pdf
Delincuencia-en-el-marco-de-la-administracion-publica-y-justicia-2o-Parcial.pdf

He publicado nuevos apuntes de 4º Delincuencia en el marco de la administración pública y la administración de justicia: DELINCUENCIA-EN-EL-MARCO-DE-LA-ADMINISTRACION-PUBLICA-Y-ADMINISTRACION-DE-JUSTICIA-BLOQUE-I.pdf

49 páginas

apuntes

-

apuntes 24-25

He publicado nuevos apuntes de 4º Delincuencia en el marco de la administración pública y la administración de justicia: apuntes 24-25

TEMA-1.pdf
TEMA-2.pdf
TEMA-3.pdf
TEMA-4.pdf
TEMA-5.pdf
TEMA-6.pdf

He publicado nuevos practicas de 4º Delincuencia en el marco de la administración pública y la administración de justicia: Practica-Extraordinaria.-Garantias-Legales-y-Constitucionales.pdf

4 páginas

He publicado nuevos practicas de 4º Delincuencia en el marco de la administración pública y la administración de justicia: Practica-Bloque-3.pdf

3 páginas

He publicado nuevos practicas de 4º Delincuencia en el marco de la administración pública y la administración de justicia: Practica-1-Bloque-2.pdf

5 páginas

He publicado nuevos practicas de 4º Delincuencia en el marco de la administración pública y la administración de justicia: Practica-2-Bloque-2.pdf

2 páginas

apuntes

-

Tercer Bloque

He publicado nuevos apuntes de 4º Delincuencia en el marco de la administración pública y la administración de justicia: Tercer Bloque

Tema-12.-Prevaricacion-Judicial-Omision-de-los-Deberes-de-Impedir-Delitos-Encubrimiento-y-Realizacion-Arbitraria.pdf
Tema-13.-Acusacion-y-Denuncias-Falsas-Simulacion-de-Delitos-y-Delitos-de-Falso-Testimonio.pdf
Tema-14.-Delitos-de-Obstruccion-y-Deslealtad-Profesional.pdf
Tema-15.-Quebrantamiento-de-Condena-y-Corte-Penal-Internacional.pdf
Titulo-XX.-Delitos-contra-la-Administracion-de-Justicia.-Parte-3.pdf

apuntes

-

Primer Bloque

He publicado nuevos apuntes de 4º Delincuencia en el marco de la administración pública y la administración de justicia: Primer Bloque

Tema-1.-Cuestiones-Previas-e-Introductorias-a-los-Delitos-contra-la-Administracion-Publica.pdf
Tema-2.-La-Prevaricacion-y-Otros-Comportamientos-Injustos.pdf
Tema-3.-Delitos-de-Abandono-de-Destino-y-Omision-del-Deber-de-Perseguir-Delitos.pdf
Tema-4.-Delitos-de-Desobediencia-y-Denegacion-de-Auxilio.pdf
Tema-5.-Delitos-de-Infidelidad-en-la-Custodia-de-Documentos.pdf
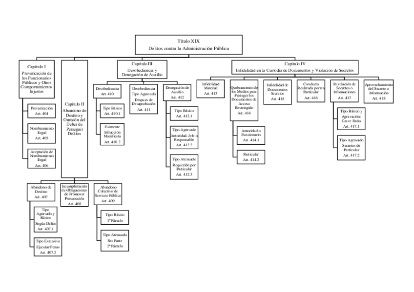
Titulo-XIX.-Delitos-contra-la-Administracion-Publica.-Parte-1.pdf

He publicado nuevos apuntes de 4º Delincuencia en el marco de la administración pública y la administración de justicia: DELINCUENCIA-EN-EL-AMBITO-DE-LA-ADMINISTRACION-PUBLICA-Y-DE-LA-ADMINISTRACION-DE-JUSTICIA.pdf

71 páginas
¡Estás al día!

¡Estás al día!

Has visto todos los archivos