Deontología Profesional

chevron_left
chevron_right
Todo
Apuntes
chevron_left
chevron_right

Resumen de las definiciones

5 páginas

Tablas tema 19.1 principios

5 páginas

Resumen tema 19

5 páginas

ESQUEMA HISTORIA DE LA GUARDIA CIVIL TEMA 15.4

1 página

He publicado nuevos apuntes de Deontología Profesional: T.19-DEONTOLOGIA-PROFESIONAL.19-DEONTOLOGIAPROFESIONALNBA

Miniatura no disponible

He publicado nuevos apuntes de Deontología Profesional: T.1-DERECHOS-HUMANOS.1-DERECHOSHUMANOSNBA

Miniatura no disponible

He publicado nuevos apuntes de Deontología Profesional: 19resumen-1.pdf

12 páginas

apuntes

-

Deontología

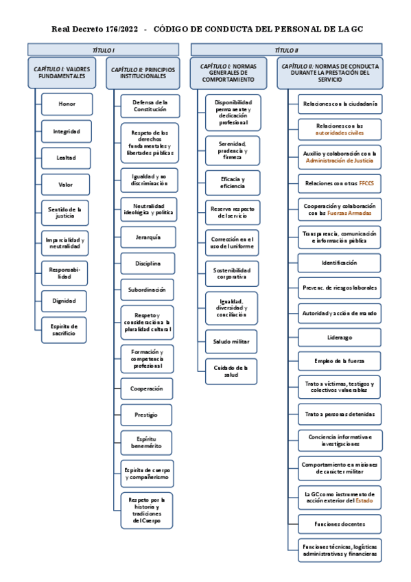
Esquemas del RD 176/2022 del código de conducta del personal de la GC, con algunos trucos para memorizar dónde va cada valor/principio/norma :)

PALABRAS-CLAVE.pdf
Esquema-Capitulos.pdf

He publicado nuevos apuntes de Deontología Profesional: Tema-19.-Deontologia-Profesional.pdf

6 páginas
Anónimo

@Anónimo

He publicado nuevos apuntes de Deontología Profesional: DEONTOLOGIA-PROFESIONAL.pdf

12 páginas

SESIONES DEL 1º EXAMEN DEL 2º CURSO

9 páginas

Títulos de todas las leyes, y RD por unidad (Debido a que no me deja marcar una casilla para otros apuntes lo utilizo como Deontología Profesional, disculpen las molestias)

3 páginas

He publicado nuevos apuntes de Deontología Profesional: TEMA-19.-DEONTOLOGIA-PROFESIONAL.pdf

1 página
¡Estás al día!

¡Estás al día!

Has visto todos los archivos