chevron_left
chevron_right
Todo
Apuntes
Exámenes
Prácticas
publication
chevron_left
chevron_right

He publicado nuevos apuntes de 5º Derecho Civil IV: Power-Point-Tema-3.pdf

14 páginas

He publicado nuevos apuntes de 5º Derecho Civil IV: Power-Point-Tema-2.pdf

15 páginas

He publicado nuevos apuntes de 5º Derecho Civil IV: infografia-tema-1.png

Imagen

Estos contenidos del tema 1 forman parte de un pack con más temas (Parcial de familias). Para más información: mroman501@alumno.uned.es

4 páginas

He publicado nuevos apuntes de 5º Derecho Civil IV: Power-Point-tema-1.pdf

15 páginas

apuntes

-

Derecho de Familias

He publicado nuevos apuntes de 5º Derecho Civil IV: Derecho de Familias

TEMA-1-CIVIL-IV-BIEN-EXPLICADO.pdf
TEMA-2-CIVIL-IV.pdf
TEMA-3-CIVIL-IV.pdf
TEMA-4-CIVIL-IV.pdf
TEMA-5-CIVIL-IV.pdf
TEMA-6-CIVIL-IV.pdf

apuntes

-

Apuntes sucesiones

He publicado nuevos apuntes de 5º Derecho Civil IV: Apuntes sucesiones

TEMA-15-CIVIL-IV-SUCESIONES.pdf
TEMA-16-CIVIL-IV-SUCESIONES.pdf
TEMA-17-CIVIL-IV-SUCESIONES.pdf
TEMA-18-CIVIL-IV-SUCESIONES.pdf

He publicado nuevos apuntes de 5º Derecho Civil IV: Todo-lo-que-debes-saber-sobre-las-oposiciones.pdf

2 páginas

apuntes

-

RESÚMENES TEMARIO CIVIL IV

Resúmenes de los extractos de los diferentes manuales que indica la profesora además de explicaciones de clase. Se irán subiendo cuando vaya indicando los epígrafes que hay que estudiarse.

Tema-7.-Elementos-de-la-sucesion-mortis-causa.pdf
Tema-9.-La-sucesion-intestada.pdf
Tema-8.-Sucesion-voluntaria.pdf
Tema-10.-Legitimas-y-reservas.pdf
Tema-12.-La-comunidad-hereditaria-y-particion.pdf
Tema-11.-La-adquisicion-de-la-herencia.pdf

LIBRO CARLOS LASARTE

En mi perfil tenéis el libro de Carlos Lasarte

APUNTES CARMEN VIDA ACTUALIZADOS

El tema 8 ha sido actualizado pq la profesora ha introducido nueva materia. Mucho ánimo!!

Apuntes de Carmen Vida en mi perfil

Apuntes de Carmen Vida con comentarios realizados en clase en mi perfil

apuntes

-

Temario completo 2º cuatri

TODO EL TEMARIO DEL SEGUNDO CUATRIMESTRE COMPLETO

Tema-11.pdf
T9-DCIV-SUC-LEGAL.pdf
T10-LEGITIMA.pdf
T12-DCIV-COMUNIDAD-HEREDITARIA-Y-PARTICION.pdf
Temas-2o-Cuatrimestre.pdf
Anónimo

@Anónimo

He publicado nuevos examenes de 5º Derecho Civil IV: TEST-CIVIL-4.pdf

2 páginas
Anónimo

@Anónimo

He publicado nuevos examenes de 5º Derecho Civil IV: TEST-SUCESIONES.pdf

7 páginas
Anónimo

@Anónimo

He publicado nuevos examenes de 5º Derecho Civil IV: TEST.pdf

5 páginas

Resúmenes de todo el temario del primer cuatrimestre: Derecho de Familia

21 páginas

He publicado nuevos apuntes de 5º Derecho Civil IV: Temas-7-a-12-2o-Parcial-Carmen-Vida.pdf

74 páginas

He publicado nuevos apuntes de 5º Derecho Civil IV: Temas-1-a-6-1o-parcial-Carmen-Vida.pdf

82 páginas

He publicado nuevos apuntes de 5º Derecho Civil IV: test-Civil-4-Carmen-Vida.pdf

2 páginas

He publicado nuevos apuntes de 5º Derecho Civil IV: PRIMER-CUATRI-CIVIL.pdf

39 páginas
Anónimo

@Anónimo

apuntes

-

Teoría Civil iV

He publicado nuevos apuntes de 5º Derecho Civil IV: Teoría Civil iV

Tema-4.pdf
Tema-5.pdf
Tema-3.pdf
Tema-7-Civil.pdf
tema-1.pdf
Tema-2.pdf

apuntes

-

APUNTES 1º CUATRI TODOS LOS TEMAS

He publicado nuevos apuntes de 5º Derecho Civil IV: APUNTES 1º CUATRI TODOS LOS TEMAS

Tema-13.pdf
Tema-11.pdf
Tema-10.pdf
Tema-12.pdf
Tema-14.pdf

apuntes

-

APUNTES 1º CUATRIMESTRE TODOS LOS TEMAS

He publicado nuevos apuntes de 5º Derecho Civil IV: APUNTES 1º CUATRIMESTRE TODOS LOS TEMAS

Tema-1.pdf
Tema-8.pdf
Tema-3.pdf
Tema-7.pdf
Tema-2.pdf
Tema-6.pdf

apuntes

-

RESÚMENES TEMAS 1º CUATRI

He publicado nuevos apuntes de 5º Derecho Civil IV: RESÚMENES TEMAS 1º CUATRI

resumen-tema-9.pdf
resumen-tema-7.pdf
resumen-tema-2-y-3.pdf
resumen-tema-8-sociedad-gananciales.pdf
resumen-tema-1.pdf
resumen-tema-4.pdf

He publicado nuevos apuntes de 5º Derecho Civil IV: LEGISLACION-IMPORTANTE.pdf

56 páginas

apuntes

-

APUNTES 2º CUATRI CIVIL IV

He publicado nuevos apuntes de 5º Derecho Civil IV: APUNTES 2º CUATRI CIVIL IV

TEMA-27-ADQUISICION.pdf
TEMA-26-RESERVAS-HEREDITARIAS.pdf
TEMA-30-PARTICION-DE-LA-HERENCIA.pdf
TEMA-28-EFECTOS-ACEPTACION.pdf
TEMA-29-COMUNIDAD-HEREDITARIA.pdf

apuntes

-

APUNTES 2º CUATRI

He publicado nuevos apuntes de 5º Derecho Civil IV: APUNTES 2º CUATRI

TEMA-16.pdf
TEMA-18.pdf
TEMA-19.pdf
TEMA-25-PRETERICION-Y-DESHEREDACION.pdf
TEMA-23-CALCULO-LEGITIMA.pdf
TEMA-24-PAGO-DE-LA-LEGITIMA.pdf

apuntes

-

SUCESIONES (PARTE 3)

He publicado nuevos apuntes de 5º Derecho Civil IV: SUCESIONES (PARTE 3)

TEMA-26-civil-nuevo.pdf
Tema-29.pdf
tema-27.pdf
casos-practicos-corregidos-herencia.pdf
Tema-30.pdf
Tema-28.pdf

apuntes

-

SUCESIONES (PARTE 2)

He publicado nuevos apuntes de 5º Derecho Civil IV: SUCESIONES (PARTE 2)

TEMA-21-CIVIL.pdf
TEMA-24.pdf
TEMA-22.pdf
TEMA-23.pdf
Tema-25.pdf

apuntes

-

SUCESIONES (PARTE 1)

He publicado nuevos apuntes de 5º Derecho Civil IV: SUCESIONES (PARTE 1)

Tema-20.pdf
TEMA-18.pdf
TEMA-15.pdf
TEMA-16-Los-sucesores.pdf
TEMA-17-Las-fases-del-fenoimeno-sucesorio.pdf
TEMA-19.pdf

apuntes

-

CIVIL IV (SUCESIONES) (PARTE 3)

He publicado nuevos apuntes de 5º Derecho Civil IV: CIVIL IV (SUCESIONES) (PARTE 3)

Tema-30.pdf
Tema-28.pdf
TEMA-26-civil-nuevo.pdf
tema-27.pdf
wuolah-premium-casos-practicos-corregidos-herencia.pdf
Tema-25.pdf

apuntes

-

CIVIL IV (SUCESIONES) (PARTE 2)

He publicado nuevos apuntes de 5º Derecho Civil IV: CIVIL IV (SUCESIONES) (PARTE 2)

TEMA-24.pdf
TEMA-21-CIVIL.pdf
TEMA-23.pdf
Tema-20.pdf
TEMA-22.pdf

apuntes

-

SUCESIONES

He publicado nuevos apuntes de 5º Derecho Civil IV: SUCESIONES

TEMA-19.pdf
TEMA-17-Las-fases-del-fenoimeno-sucesorio.pdf
TEMA-18.pdf
TEMA-16-Los-sucesores.pdf
TEMA-15.pdf

He publicado nuevos apuntes de 5º Derecho Civil IV: casos-practicos-corregidos-herencia.pdf

31 páginas

apuntes

-

Apuntes Civil IV M.Rivera

He publicado nuevos apuntes de 5º Derecho Civil IV: Apuntes Civil IV M.Rivera

Familia.pdf
Sucesiones.pdf

apuntes

-

APUNTES SEGUNDO CUATRI (sucesiones)

He publicado nuevos apuntes de 5º Derecho Civil IV: APUNTES SEGUNDO CUATRI (sucesiones)

TEMA-24.-PAGO-DE-LA-LEGITIMA.pdf
TEMA-22.-LA-LEGITIMA-Y-LOS-LEGITIMARIOS.pdf
TEMA-20.-EJECUCION-E-INEFICACIA-DEL-TESTAMENTO.pdf
TEMA-18-EL-TESTAMENTO.pdf
TEMA-19.-CONTENIDO-DEL-TESTAMENTO.pdf
TEMA-23.-CALCULO-CONSISTENCIA-Y-DEFENSA-DE-LA-LEGITIMA.pdf

apuntes

-

Apuntes Derecho CIVIL IV

He publicado nuevos apuntes de 5º Derecho Civil IV: Apuntes Derecho CIVIL IV

TEMA 5 CAPITULACIONES MATRIMONIALES Y DONACIONES NUPCIALES.pdf
TEMA 8. LA NULIDAD- SEPARACIÓN Y DIVORCIO..pdf
TEMA 1. LA FAMILIA. LA RELACIÓN PARENTAL.pdf
TEMA 7 OTROS REGÍMENES ECONÓMICOS DEL MATRIMONIO.pdf
TEMA 6. LA SOCIEDAD LEGAL DE GANANCIALES.pdf
TEMA 9. RÉGIMEN COMÚN A LAS INSTITUCIONES DE CRISIS CONYUGAL..pdf

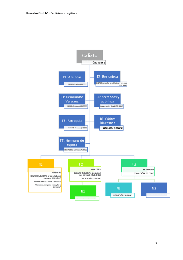
He publicado nuevos practicas de 5º Derecho Civil IV: CASO 5 PARTICIÓN Y LEGÍTIMAS.pdf

4 páginas

He publicado nuevos practicas de 5º Derecho Civil IV: Práctica 4 .pdf

4 páginas

apuntes

-

Derecho Civil IV (1er cuatrimestre: Temas 1-8)

He publicado nuevos apuntes de 5º Derecho Civil IV: Derecho Civil IV (1er cuatrimestre: Temas 1-8)

TEMA 1. LA FAMILIA. LA RELACIÓN PARENTAL.docx
TEMA 2. EL MATRIMONIO.doc
TEMA 3. EFECTOS DEL MATRIMONIO.docx
TEMA 4. EL RÉGIMEN ECONÓMICO DEL MATRIMONIO.doc
TEMA 5 CAPITULACIONES MATRIMONIALES Y DONACIONES NUPCIALES.docx
TEMA 6. LA SOCIEDAD LEGAL DE GANANCIALES.docx
Anónimo

@Anónimo

apuntes

-

Apuntes 2º Cuatrimestre

Sucesiones - DADE

TEMA 15.docx
TEMA 16.docx
TEMA 17.docx
TEMA 18.docx
TEMA 19.docx
TEMA 20.docx