Derecho de la Seguridad Social II

chevron_left
chevron_right
Todo
Apuntes
Ejercicios
Exámenes
chevron_left
chevron_right

Resumen de una parte del tema 1 de derecho de ss 2

5 páginas

He publicado nuevos apuntes de 2º Derecho de la Seguridad Social II: AUTOEVALUACION-SS-II.pdf

20 páginas

He publicado nuevos examenes de 2º Derecho de la Seguridad Social II: Examen-Seg.-Social-II-junio-2024-Teorico.pdf

4 páginas

He publicado nuevos ejercicios de 2º Derecho de la Seguridad Social II: caso-practico-eliminatorio.pdf

3 páginas

He publicado nuevos apuntes de 2º Derecho de la Seguridad Social II: supuesto-practico-n-3.pdf

2 páginas

He publicado nuevos apuntes de 2º Derecho de la Seguridad Social II: caso-practico-evaluable-n-2.pdf

2 páginas

apuntes

-

seguridad social 2

He publicado nuevos apuntes de 2º Derecho de la Seguridad Social II: seguridad social 2

LECCION-10-SEGURIDAD-SOCIAL.docx
Miniatura no disponible
TEMA-18-SS.zip
LECCION-11-SS.docx
TEMA-14-SS.docx
LECICON-9-SEGURIDAD-SOCIAL-II.docx
LECCION-8-SS.docx

apuntes

-

Temas Seguridad Social II

He publicado nuevos apuntes de 2º Derecho de la Seguridad Social II: Temas Seguridad Social II

Tema-16-Trabajadores-Autonomos.pdf
Tema-11-Muerte-y-supervivencia.docx
Tema-13-Sistema-de-trabajadores-agrarios-por-cuenta-ajena.pdf
Tema-18-Prestaciones-complementarias.pdf

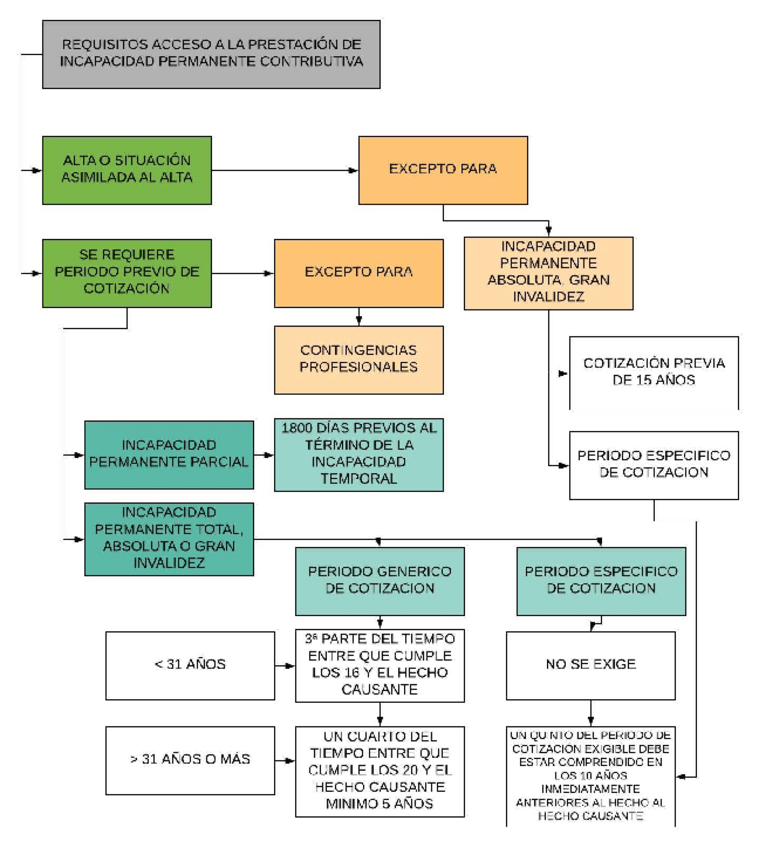
ORGANIGRAMA PARA UNA MEJOR COMPRENSIÓN

1 página

Se han ido recopilando las preguntas de los tres últimos años

2 páginas

faltan cuatro o cinco preguntas del mismo estilo

1 página

He publicado nuevos apuntes de 2º Derecho de la Seguridad Social II: examen SS2.pdf

1 página
¡Estás al día!

¡Estás al día!

Has visto todos los archivos