chevron_left
chevron_right
Todo
Apuntes
Trabajos
chevron_left
chevron_right

apuntes

-

ZUZENBIDE ZIBILA III

He publicado nuevos apuntes de 2º Derecho Financiero I: ZUZENBIDE ZIBILA III

1.pdf
7.pdf
10.pdf
4.pdf
2.pdf
9.pdf

apuntes

-

Resúmenes de la Asignatura

He publicado nuevos apuntes de 2º Derecho Financiero I: Resúmenes de la Asignatura

Tema-1-Introduccion-al-Derecho-Financiero.pdf
Tema-4-Estructura-de-la-relacion-juridico-tributaria.pdf
Tema-2-Presupuesto.pdf
Tema-5-Funciones-de-la-Administracion-Tributaria.pdf
Tema-3-Ingresos-publicos.pdf

trabajos

-

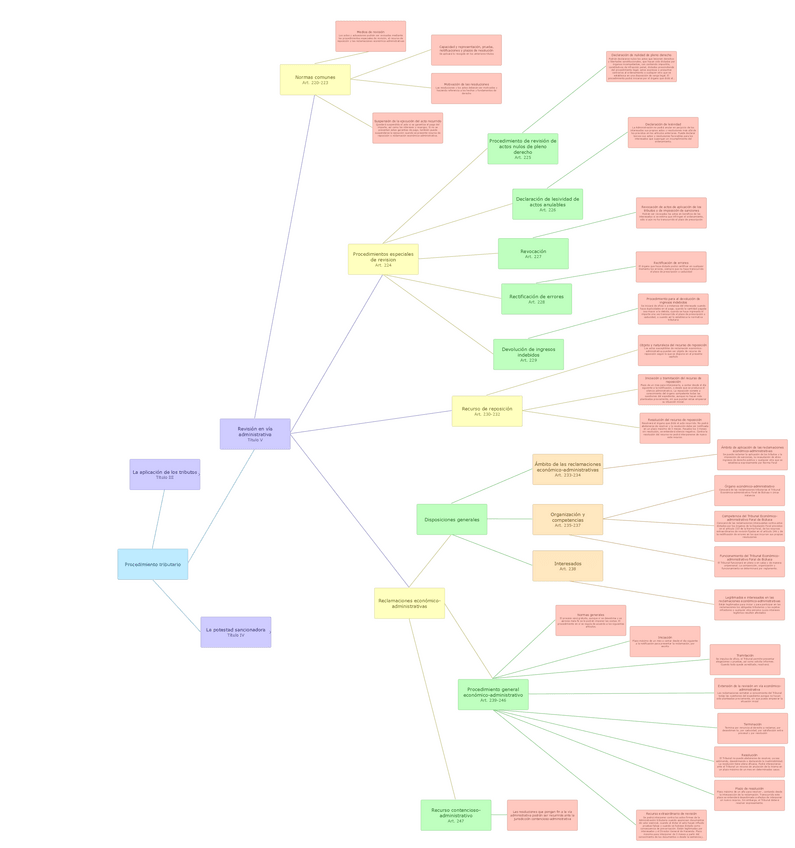
Esquemas Procedimiento Tributario

He publicado nuevos trabajos de 2º Derecho Financiero I: Esquemas Procedimiento Tributario

Procedimiento Tributario.pdf
Procedimiento Tributario (1).pdf
Procedimiento Tributario (2).pdf
Procedimiento Tributario (3).pdf
Procedimiento Tributario (4).pdf
Procedimiento Tributario (5).pdf

He publicado nuevos apuntes de 2º Derecho Financiero I: DerechoFinancieroIMateriadeExamen.pdf

11 páginas
¡Estás al día!

¡Estás al día!

Has visto todos los archivos