Derecho Financiero

chevron_left
chevron_right
Todo
Apuntes
Ejercicios
Exámenes
Prácticas
chevron_left
chevron_right

He publicado nuevos ejercicios de 3º Derecho Financiero: Interactiva-3-sujecion-IVA.pdf

10 páginas

He publicado nuevos ejercicios de 3º Derecho Financiero: Interactiva-2-test-doble-imposicion.pdf

4 páginas

He publicado nuevos ejercicios de 3º Derecho Financiero: Interactiva-1-financiero.pdf

3 páginas

Resumen subido por el profesor para el examen

32 páginas

Hechos en clase y con las presentaciones

46 páginas
Anónimo

@Anónimo

He publicado nuevos apuntes de 3º Derecho Financiero: Ley-de-haciendas-locales.pdf

108 páginas
Anónimo

@Anónimo

He publicado nuevos apuntes de 3º Derecho Financiero: INTERACTIVA-II-vulneracion-derechos-constitucionales.pdf

2 páginas
Anónimo

@Anónimo

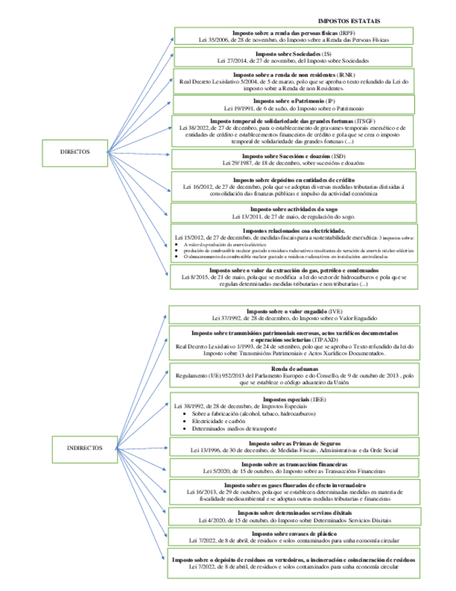
He publicado nuevos examenes de 3º Derecho Financiero: Cadro-Impostos-estatais..pdf

1 página
Anónimo

@Anónimo

He publicado nuevos apuntes de 3º Derecho Financiero: Tema-3-Principios-tributarios.pdf

29 páginas
Anónimo

@Anónimo

He publicado nuevos apuntes de 3º Derecho Financiero: Tema-9.-Obrigados-tributarios-II.pdf

14 páginas
Anónimo

@Anónimo

He publicado nuevos apuntes de 3º Derecho Financiero: Tasas-y-Precios-Publicos-BOE.pdf

59 páginas

He publicado nuevos apuntes de 3º Derecho Financiero: Apuntes-Dereito-Financiero-2022.pdf

101 páginas

apuntes

-

PRACTICAS Y EXAMENES CORREGIDOS

He publicado nuevos apuntes de 3º Derecho Financiero: PRACTICAS Y EXAMENES CORREGIDOS

Cuestionario-Unidades-1-y-2.pdf
Ejemplos-resueltos-2018.pdf
SOLUCIONES-Examen-PROCEDIMIENTOS-TRIBUTARIOS-1a-convocatoria-2017-ACTUALIZADO-2018.pdf
SOLUCIONES-PROPUESTAS-A-LA-ACTIVIDAD-APLICADA-de-PROCEDIMIENTO-INSPECCION-DELITO-FISCAL.pdf
DOCUMENTO-ACTUALIZADO-con-EJEMPLOS-DE-CUESTIONES-TEORICO-PRACTICAS-sobre-PROCEDIMIENTOS-TRIBUTARIOS.pdf
Examen-PROCEDIMIENTOS-TRIBUTARIOSresuelto-2a-Convocatoria-Curso-2016-2017.pdf

apuntes

-

TODO FINANCIERO

He publicado nuevos apuntes de 3º Derecho Financiero: TODO FINANCIERO

Tema-8-PROCEDIMIENTOS-Gestion.pdf
Tema-6-Eficacia-e-interpretacion.pdf
Tema-2-el-tributo-categorias.pdf
Tema-11-Infracciones-y-sanciones-act-2016.pdf
Tema-4-Fuentes.pdf
actualizado-Tema-9-procedimiento-de-inspeccion-reformada-LGT.pdf

apuntes

-

Resúmenes de la Asignatura

He publicado nuevos apuntes de 3º Derecho Financiero: Resúmenes de la Asignatura

Tema-2-Presupuesto.pdf
Tema-1-Introduccion-al-Derecho-Financiero.pdf
Tema-3-Ingresos-publicos.pdf
Tema-4-Estructura-de-la-relacion-juridico-tributaria.pdf
Tema-5-Funciones-de-la-Administracion-Tributaria.pdf

apuntes

-

Financiero

He publicado nuevos apuntes de 3º Derecho Financiero: Financiero

Copia de TEMA 9 f.docx
Copia de TEMA 8 f.docx

He publicado nuevos apuntes de 3º Derecho Financiero: Interpretacion.pdf

20 páginas

He publicado nuevos apuntes de 3º Derecho Financiero: 0test_sin_respuestas-patatabrava.odt.pdf

9 páginas

He publicado nuevos apuntes de 3º Derecho Financiero: Categorías tributarias.pdf

20 páginas

He publicado nuevos practicas de 3º Derecho Financiero: P3.pdf

2 páginas

He publicado nuevos practicas de 3º Derecho Financiero: Tema 12. Procedimientos Gestión Tributaria.pdf

4 páginas
¡Estás al día!

¡Estás al día!

Has visto todos los archivos