chevron_left
chevron_right
Todo
Apuntes
Ejercicios
Exámenes
Prácticas
chevron_left
chevron_right
Anónimo

@Anónimo

He publicado nuevos apuntes de 2º Derecho Fiscal: TEMA-2-DERECHO.pdf

8 páginas
Anónimo

@Anónimo

He publicado nuevos apuntes de 2º Derecho Fiscal: Derecho-Fiscal-Tema-1.pdf

8 páginas

He publicado nuevos apuntes de 2º Derecho Fiscal: Resumen-Derecho-Fiscal.pdf

2 páginas

He publicado nuevos apuntes de 2º Derecho Fiscal: TEMA-4.pdf

4 páginas

He publicado nuevos apuntes de 2º Derecho Fiscal: TEMA-3.pdf

7 páginas

He publicado nuevos apuntes de 2º Derecho Fiscal: TEMA-2.pdf

12 páginas

He publicado nuevos apuntes de 2º Derecho Fiscal: TEMA-1.pdf

9 páginas

apuntes

-

PRACTICA DERECHO FISCAL

He publicado nuevos apuntes de 2º Derecho Fiscal: PRACTICA DERECHO FISCAL

PRACTICA-TEMA-3.pdf
PRACTICA-TEMA-4.pdf
PRACTICA-TEMA-2.pdf
PRACTICA-TEMA-5.pdf

He publicado nuevos practicas de 2º Derecho Fiscal: Practica-5-DERECHO-FISCAL.pdf

2 páginas

He publicado nuevos apuntes de 2º Derecho Fiscal: articulos-tema-4-7.pdf

7 páginas

He publicado nuevos apuntes de 2º Derecho Fiscal: Articulos-tema-1-3.pdf

6 páginas

He publicado nuevos examenes de 2º Derecho Fiscal: Examen-final-2025.pdf

4 páginas

He publicado nuevos practicas de 2º Derecho Fiscal: DERECHO-FISCAL-or-PRACTICA-TEMA-3.pdf

3 páginas

He publicado nuevos practicas de 2º Derecho Fiscal: DERECHO-FISCAL-or-PRACTICA-TEMA-2.pdf

4 páginas

He publicado nuevos apuntes de 2º Derecho Fiscal: 7.-Apuntes-T.7-Integracion-y-Compensacion-de-Rentas.-Bases-Implonible-y-Liquidable-DERECHO-FISCAL.pdf

2 páginas

He publicado nuevos apuntes de 2º Derecho Fiscal: 5.-Apuntes-T.5-Rendimientos-de-Actividades-Economicas-DERECHO-FISCAL.pdf

5 páginas

He publicado nuevos practicas de 2º Derecho Fiscal: PRACTICA-TEMA-7.pdf

3 páginas

He publicado nuevos apuntes de 2º Derecho Fiscal: TEMA-7.-INTEGRACION-Y-COMPENSACION-DE-RENTAS.-BASE-IMPONIBLE-Y-LIQUIDABLE.pdf

4 páginas

He publicado nuevos apuntes de 2º Derecho Fiscal: TEMA-8.-CALCULO-DEL-IMPUESTO.pdf

3 páginas

Apuntes Organizados y Destacados

3 páginas

He publicado nuevos practicas de 2º Derecho Fiscal: PRACTICA-TEMA-5.pdf

3 páginas

He publicado nuevos apuntes de 2º Derecho Fiscal: TEMA-6.-LAS-GANANCIAS-Y-PERDIDAS-PATRIMONIALES.pdf

3 páginas

He publicado nuevos apuntes de 2º Derecho Fiscal: TEMA-5.-LOS-RENDIMIENTOS-DE-ACTIVIDADES-ECONOMICAS.pdf

7 páginas

He publicado nuevos apuntes de 2º Derecho Fiscal: TEMA-3.-LOS-RENDIMIENTOS-DEL-TRABAJO.pdf

7 páginas

apuntes

-

DERECHO FISCAL

He publicado nuevos apuntes de 2º Derecho Fiscal: DERECHO FISCAL

TEMA-1.pdf
TEMA-2.pdf
TEMA-3.pdf
TEMA-4.pdf

Apuntes Organizados y Destacados

4 páginas

Apuntes Completos Y Detallados

5 páginas

Apuntes Organizados y Destacados

7 páginas

He publicado nuevos ejercicios de 2º Derecho Fiscal: PRACTICA-B-TEMA-4.pdf

2 páginas

He publicado nuevos ejercicios de 2º Derecho Fiscal: PRACTICA-A-TEMA-4.pdf

4 páginas

He publicado nuevos apuntes de 2º Derecho Fiscal: TEMA-4.-LOS-RENDIMIENTOS-DEL-CAPITAL.pdf

6 páginas

He publicado nuevos ejercicios de 2º Derecho Fiscal: PRACTICA-A-TEMA-3.pdf

2 páginas

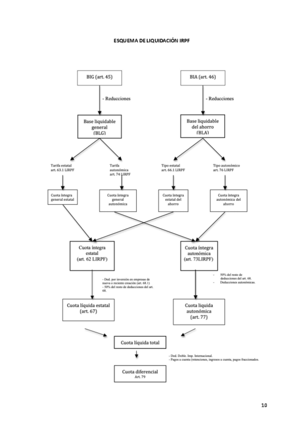
He publicado nuevos practicas de 2º Derecho Fiscal: ESQUEMA-LIQUIDACION-IRPF-AEAT.pdf

3 páginas

He publicado nuevos practicas de 2º Derecho Fiscal: PRACTICA-B-TEMA-2.pdf

5 páginas

He publicado nuevos practicas de 2º Derecho Fiscal: PRACTICA-A-TEMA-2.pdf

2 páginas

He publicado nuevos practicas de 2º Derecho Fiscal: PRACTICA-TEMA-1.pdf

3 páginas

He publicado nuevos apuntes de 2º Derecho Fiscal: TEMA-2.-EL-IMPUESTO-SOBRE-LA-RENTA-DE-LAS-PERSONAS-FISICAS.pdf

7 páginas

He publicado nuevos apuntes de 2º Derecho Fiscal: TEMA-1.-EL-SISTEMA-IMPOSITIVO-ESPANOL.pdf

8 páginas

He publicado nuevos apuntes de 2º Derecho Fiscal: TEMA-4-DERECHO-FISCAL.pdf

1 página

He publicado nuevos apuntes de 2º Derecho Fiscal: Tema-3-derecho-fiscal.pdf

2 páginas

He publicado nuevos apuntes de 2º Derecho Fiscal: TEMA-2.-EL-IMPUESTO-SOBRE-LA-RENTA-DE-LAS-PERSONAS-FISICAS.pdf

11 páginas

He publicado nuevos apuntes de 2º Derecho Fiscal: tema-1-derecho-fiscal.pdf

3 páginas

He publicado nuevos apuntes de 2º Derecho Fiscal: tema-2-derecho-fiscal.pdf

2 páginas

Apuntes Organizados y Destacados

6 páginas

Resumen del Tema 1 : El Sistema Impositivo Español

16 páginas

He publicado nuevos apuntes de 2º Derecho Fiscal: TEMA-1.-SISTEMA-IMPOSITIVO-ESPANOL.pdf

10 páginas

He publicado nuevos apuntes de 2º Derecho Fiscal: TEMA-2-EL-IMPUESTO-SOBRE-LA-RENTA-DE-LAS-PERSONAS-FISICAS.pdf

12 páginas

He publicado nuevos apuntes de 2º Derecho Fiscal: TEMA-1-SISTEMA-IMPOSITIVO-ESPANOL-1.pdf

8 páginas

He publicado nuevos apuntes de 2º Derecho Fiscal: TEMA-2.pdf

5 páginas

He publicado nuevos apuntes de 2º Derecho Fiscal: TEMA-1.pdf

5 páginas

He publicado nuevos apuntes de 2º Derecho Fiscal: TEMA-7-FISCAL.pdf

8 páginas

He publicado nuevos apuntes de 2º Derecho Fiscal: TEMA-5-FISCAL.pdf

8 páginas
Anónimo

@Anónimo

He publicado nuevos apuntes de 2º Derecho Fiscal: Ejemplos-tema-7.pdf

5 páginas

He publicado nuevos apuntes de 2º Derecho Fiscal: TEMA-5-RENDIMIENTOS-DE-ACTIVIDADES-ECONOMICAS.pdf

12 páginas

He publicado nuevos apuntes de 2º Derecho Fiscal: TEMA-7.-INTEGRACION-Y-COMPENSACION-DE-RENTAS.-BASES-IMPONIBLE-Y-LIQUIDABLE.pdf

18 páginas

apuntes

-

APUNTES COMPLETOS Derecho Fiscal

He publicado nuevos apuntes de 2º Derecho Fiscal: APUNTES COMPLETOS Derecho Fiscal

Tema-1-Derecho-Fiscal.pdf
Tema-2-Derecho-Fiscal.pdf
Rendimientos-del-Capital-Inmobiliario.pdf
TEMA 2 - Introducción (Parte 1).pdf
TEMA 2 - Introducción (Parte 2).pdf
TEMA 4 - Rendimientos del capital inmobiliario.pdf

practicas

-

PRÁCTICAS RESUELTAS Derecho Fiscal

He publicado nuevos practicas de 2º Derecho Fiscal: PRÁCTICAS RESUELTAS Derecho Fiscal

Practica-1-DERECHO-FISCAL-enunciado-y-solucion.pdf
Practica-2-DERECHO-FISCAL-enunciado-y-solucion.pdf
Practica-3-DERECHO-FISCAL-enunciado-y-solucion.pdf
Practica-4-DERECHO-FISCAL-enunciado-y-solucion.pdf
Supuesto-practico-resuelto-de-repaso.pdf
Supuestos-practico-calculo-del-minimo-personal-y-familiar.pdf

He publicado nuevos apuntes de 2º Derecho Fiscal: TEMA-1-FISCAL.docx.pdf

5 páginas

He publicado nuevos apuntes de 2º Derecho Fiscal: RESUMEN-TEMA-2-FISCAL.docx.pdf

7 páginas

He publicado nuevos apuntes de 2º Derecho Fiscal: TEMA-4.-LOS-RENDIMIENTOS-DEL-CAPITAL.pdf

20 páginas