chevron_left
chevron_right
Todo
Apuntes
Exámenes
Prácticas
Test
chevron_left
chevron_right

apuntes

-

Dº MERCANTIL II

He publicado nuevos apuntes de 3º Derecho Mercantil II : Dº MERCANTIL II

Tema-1.pdf
Tema-2.pdf
Tema-3.pdf
Tema-4.pdf
Tema-6.pdf
TEMA-7-do-mercantil-II.pdf

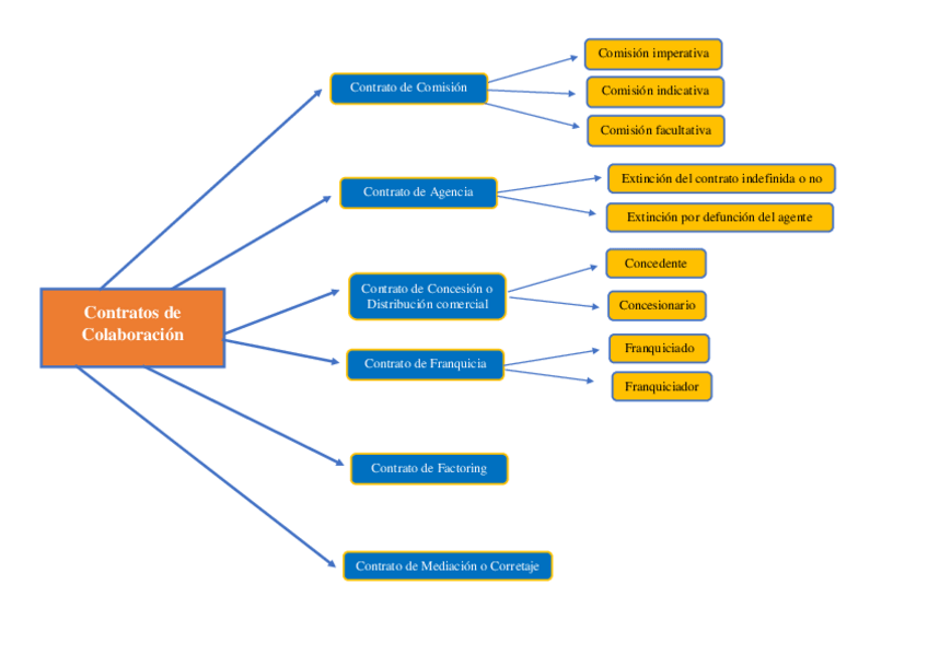
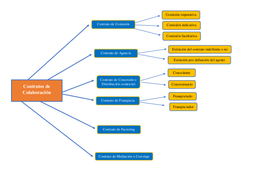
He publicado nuevos apuntes de 3º Derecho Mercantil II : Esquema Contratos de Colaboración y Bancarios.pdf

2 páginas

He publicado nuevos apuntes de 3º Derecho Mercantil II : Anotaciones sobre La Letra de Cambio.pdf

2 páginas

He publicado nuevos apuntes de 3º Derecho Mercantil II : Pr Test D. Mercantil II.pdf

14 páginas

apuntes

-

DERECHO MERCANTIL II

He publicado nuevos apuntes de 3º Derecho Mercantil II : DERECHO MERCANTIL II

TEMA-11.pdf
TEMA-4.pdf
TEMA-1.pdf
TEMA-2.pdf
TEMA-3.pdf
TEMA-7.pdf

apuntes

-

Mercantil II 20/21

He publicado nuevos apuntes de 3º Derecho Mercantil II : Mercantil II 20/21

TEMAS-1-2.pdf
T7-Contratos-de-Colaboracion.pdf
TEMAS-3-4-Pagare-y-Cheque.pdf
T9-Contratos-Bancarios.pdf
T11-Contrato-de-seguro.pdf
T8-Compraventa-Mercantil.pdf

apuntes

-

Apuntes Derecho Mercantil II

He publicado nuevos apuntes de 3º Derecho Mercantil II : Apuntes Derecho Mercantil II

Tema-8-Mercantil-II-pdf.pdf
Tema-6-Mercantil-II-pdf.pdf
Tema-1-Mercantil-II-pdf.pdf
Tema-5-Mercantil-II-pdf.pdf
Tema-4-Mercantil-II-pdf.pdf
Tema-3-Mercantil-II-pdf.pdf

apuntes

-

CÓMO HACER LETRAS+CASOS RESUELTOS+TEST

He publicado nuevos apuntes de 3º Derecho Mercantil II : CÓMO HACER LETRAS+CASOS RESUELTOS+TEST

COMO-RESOLVER-LETRAS-DE-CAMBIO--CASOS-DE-LETRAS-RESUELTOS--TEST.pdf

apuntes

-

Resúmenes temario Derecho Mercantil II

He publicado nuevos apuntes de 3º Derecho Mercantil II : Resúmenes temario Derecho Mercantil II

tema-6.docx
Tema-7-C.docx
Tema-8-C-V.docx
Tema-3-y-4-Cheque-y-Pagare.docx
tema-5.docx
Tema-2-Letra-Cambio.docx

apuntes

-

Apuntes

He publicado nuevos apuntes de 3º Derecho Mercantil II : Apuntes

TEMA-11.pdf
TEMA-2.pdf
TEMA-6-LAS-OBLIGACIONES-Y-LOS-CONTRATOS-MERCANTILES.pdf
TEMA-8-EL-CONTRATO-DE-COMPRAVENTA.pdf
TEMA-10.pdf
TEMA-5.pdf

test

-

TEST AUTOEVALUACIÓN EPDS

He publicado nuevos test de 3º Derecho Mercantil II : TEST AUTOEVALUACIÓN EPDS

8c.pdf
15c.pdf
11c.pdf
9c.pdf
13c.pdf
7c.pdf

practicas

-

EPDS RESUELTAS

He publicado nuevos practicas de 3º Derecho Mercantil II : EPDS RESUELTAS

EPD-1.pdf
CASO-A.pdf
EPD-EVALUATIVA-2.pdf
Practico-4.pdf
CASO-5.pdf

test

-

TEST EXAMEN

He publicado nuevos test de 3º Derecho Mercantil II : TEST EXAMEN

Tipo-Test.pdf
TEST-MIX-RESPUESTAS.pdf
TEST-MIX-.pdf

apuntes

-

Temas 2-11

He publicado nuevos apuntes de 3º Derecho Mercantil II : Temas 2-11

Tema-3.pdf
Tema-7.pdf
Tema-10.pdf
Tema-4.pdf
Tema-9.pdf
Tema-5.pdf

He publicado nuevos apuntes de 3º Derecho Mercantil II : TEMA-11.pdf

28 páginas

He publicado nuevos apuntes de 3º Derecho Mercantil II : TEMA-9.pdf

18 páginas

He publicado nuevos apuntes de 3º Derecho Mercantil II : TEMA-8.pdf

9 páginas

apuntes

-

DERECHO MERCANTIL II

He publicado nuevos apuntes de 3º Derecho Mercantil II : DERECHO MERCANTIL II

TEMA-1-DERECHO-MERCANTIL-II.pdf
TEMA-2-DERECHO-MERCANTIL-II.pdf
TEMA-3-DERECHO-MERCANTIL-II.pdf
TEMA-4-DERECHO-MERCANTIL-II.pdf
TEMA-7-DERECHO-MERCANTIL-II.pdf
TEMA-8-DERECHO-MERCANTILII.pdf

He publicado nuevos apuntes de 3º Derecho Mercantil II : TEMA-7.pdf

10 páginas

He publicado nuevos apuntes de 3º Derecho Mercantil II : TEMA-4.pdf

5 páginas

He publicado nuevos apuntes de 3º Derecho Mercantil II : TEMA-3.pdf

2 páginas

He publicado nuevos apuntes de 3º Derecho Mercantil II : TEMA-2.pdf

16 páginas

He publicado nuevos apuntes de 3º Derecho Mercantil II : TEMA-1.pdf

3 páginas

He publicado nuevos apuntes de 3º Derecho Mercantil II : Letra-de-cambio.pdf

4 páginas

He publicado nuevos apuntes de 3º Derecho Mercantil II : apuntes-mercantil.pdf

109 páginas

He publicado nuevos apuntes de 3º Derecho Mercantil II : Examen-Do-Mercantil-II.docx

word

apuntes

-

Resúmenes de la Asignatura

He publicado nuevos apuntes de 3º Derecho Mercantil II : Resúmenes de la Asignatura

Tema-8-I-El-contrato-de-transporte.pdf
Tema-1-Los-titulos-valores.pdf
Tema-6-Compraventa-mercantil.pdf
Tema-4-II-El-cheque.pdf
Tema-5-Derecho-de-obligaciones-y-contratos-mercantiles.pdf
Tema-9-I-Los-contratos-de-colaboracion.pdf