chevron_left
chevron_right
Todo
Apuntes
Exámenes
Prácticas
chevron_left
chevron_right

He publicado nuevos practicas de 3º Derecho Mercantil II: EPD-Caso-pagare-2020-Mercantil-II.docx

word

He publicado nuevos apuntes de 3º Derecho Mercantil II: Pr Test Derecho Mercantil II.pdf

14 páginas

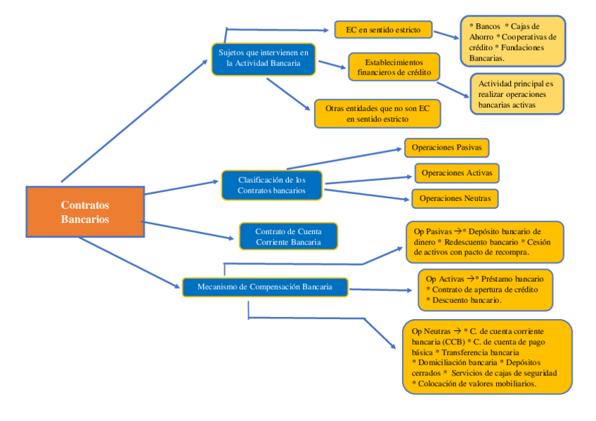
He publicado nuevos apuntes de 3º Derecho Mercantil II: Esquema Contratos Bancarios.pdf

1 página

He publicado nuevos apuntes de 3º Derecho Mercantil II: Esquema Contratos de Colaboración.pdf

1 página
Anónimo

@Anónimo

apuntes

-

Derecho Mercantil 2

He publicado nuevos apuntes de 3º Derecho Mercantil II: Derecho Mercantil 2

Miniatura no disponible
TEMA-2-AVAL-LC.pptx
PLANTILLA.pptx
CLASIF-SEGURO-001.jpg
TEMA-2-LC-LIBRAMIENTO.pptx
ESQUEMASEGUROSCOSA.pdf
TEMA-3-PAGARE-extracto.pptx
Anónimo

@Anónimo

He publicado nuevos apuntes de 3º Derecho Mercantil II: APUNTES-COMPLETOS-MERCANTIL-2.docx

word

apuntes

-

Resúmenes de la Asignatura

He publicado nuevos apuntes de 3º Derecho Mercantil II: Resúmenes de la Asignatura

Tema-6-Compraventa-mercantil.pdf
Tema-8-I-El-contrato-de-transporte.pdf
Tema-5-Derecho-de-obligaciones-y-contratos-mercantiles.pdf
Tema-2-y-3-La-letra-de-cambio.pdf
Tema-9-I-Los-contratos-de-colaboracion.pdf
Tema-4-II-El-cheque.pdf

apuntes

-

DERECHO MERCANTIL II

He publicado nuevos apuntes de 3º Derecho Mercantil II: DERECHO MERCANTIL II

TEMA 2 DMII COMPLETO.docx
Miniatura no disponible
CONTRATOS DE SEGUROS.rtf
Miniatura no disponible
CONTRATOS BANCARIOS.rtf
Anónimo

@Anónimo

He publicado nuevos apuntes de 3º Derecho Mercantil II: TEMA 1.pdf

3 páginas

examenes

-

ayuda

He publicado nuevos examenes de 3º Derecho Mercantil II: ayuda

DIFERENCIAS SL- SA.png
test 245.pdf
¡Estás al día!

¡Estás al día!

Has visto todos los archivos