Derecho Privado del Empresario Turístico

chevron_left
chevron_right
Todo
Apuntes
chevron_left
chevron_right

apuntes

-

Derecho privado

He publicado nuevos apuntes de 2º Derecho Privado del Empresario Turístico: Derecho privado

ESQUEMA-DE-RASGOS-DE-LAS-AA.pdf
ESQUEMA-NORMAS-PLAN-Y-NORMAS-CLASICAS.pdf
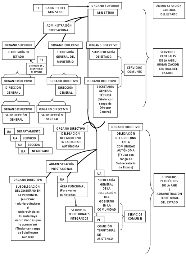
ESQUEMA-DE-ESTRUCTURA-AGE.pdf
ESQUEMAS-DE-CATALOGOS-DE-AA.pdf
FUNDAMENTOS-JURIDICOS-APLICADOS-A-LA-ADMINISTRACION-PUBLICA.pdf
ESQUEMA-DE-TIPOS-DE-JERARQUIA-EN-LAORGAZACION-ADMVA.pdf
¡Estás al día!

¡Estás al día!

Has visto todos los archivos