Derecho Procesal II

chevron_left
chevron_right
Todo
Apuntes
Exámenes
chevron_left
chevron_right

Examen ord 2025/2026

word

apuntes

-

Procesal II Bloque II

He publicado nuevos apuntes de 3º Derecho Procesal II: Procesal II Bloque II

Bloque-II-Procesal-Penal-Parte-3.pdf
Bloque-II-Procesal-Penal-Parte-4.pdf
Bloque-II-Procesal-Penal-Parte-1.pdf
Bloque-II-Procesal-Penal-Parte-2.pdf

apuntes

-

Procesal II

He publicado nuevos apuntes de 3º Derecho Procesal II: Procesal II

Tema-8.-El-proceso-penal-fines-caracteristicas.-Analogias-y-diferencias-con-el-proceso-civil.-Sistemas-y-principios-del-proceso-penal.pdf
Tema-7.-La-mediacion-y-otros-medios-de-resolucion-de-conflictos.pdf
Tema-6.-El-arbitraje-en-asuntos-civiles-y-mercantiles.pdf
Tema-5.-Procedimientos-para-la-proteccion-del-credito-II-Procedimientos-transfronterizos-europeos-Procedimiento-monitorio-europeo-y-procedimiento-de-escasa-cuantia.pdf
Tema-4.-Procedimientos-para-la-proteccion-del-credito-I-Procedimientos-dirigidos-a-la-obtencion-rapida-de-un-titulo-ejecutivo.-La-tecnica-monitoria-proceso-ejecutivo-y-proceso-monitorio.pdf
Tema-3.-Procesos-especiales-no-dispositivos-II-Procesos-sobre-estado-civil-guardia-y-custodia-oposicion-a-resoluciones-administrativas-en-materia-de-proteccion-de-menores-y-adopcion.pdf

Examen convocatoria ordinaria

1 página

apuntes

-

Procesal II - Parte penal/LECriminial

Cuando trabajes en Uria Menéndez te acordarás de estos apuntes

LECCION-2-Los-Principios-del-procedimiento.pdf
LECCION-1-PROCESO-PENAL.pdf
LECCION-4-LAS-PARTES-EN-EL-PROCESO-PENAL.pdf
LECCION-5-LAS-PARTES-ACUSADAS-EN-EL-PROCESO-PENAL.pdf
LECCION-7-LA-INSTRUCCION-I.pdf
LECCION-6-EL-OBJETO-DEL-PROCESO-PENAL.pdf

Apuntes para examen.

5 páginas

He publicado nuevos apuntes de 3º Derecho Procesal II: Procesal-II-Bloque-II-Procesal-Penal.pdf

139 páginas

He publicado nuevos apuntes de 3º Derecho Procesal II: Procesal-II-Bloque-I-Procesal-Civil.pdf

37 páginas

Procesal penal, vanesa

4 páginas

Procesal penal, Vanesa

8 páginas

Procesal penal, Vanesa

9 páginas

Procesal penal, Vanesa

9 páginas

Procesal penal, Vanesa

5 páginas

Apuntes para examen, Vanesa.

2 páginas

Apuntes para examen, Vanesa.

2 páginas

Apuntes para examen, Vanesa.

1 página

Apuntes para examen, Vanesa.

2 páginas

Apuntes para examen, Vanesa.

2 páginas

Apuntes para examen, Vanesa.

4 páginas

Apuntes para examen, Vanesa.

10 páginas

Apuntes para examen, Vanesa.

5 páginas

Apuntes para examen, Vanesa.

5 páginas

Apuntes para examen, Vanesa.

6 páginas

Apuntes para examen, Vanesa.

9 páginas

Apuntes para examen, Vanesa.

4 páginas

Apuntes para examen, Vanesa.

10 páginas

He publicado nuevos apuntes de 3º Derecho Procesal II: tema-2.pdf

8 páginas

apuntes

-

Procesal II - Parte Civil

Así después podrás ayudar a tu cliente

Extincion-medidas-cautelares-Esquema.pdf
LAS-MEDIDAS-CAUTELARES.pdf
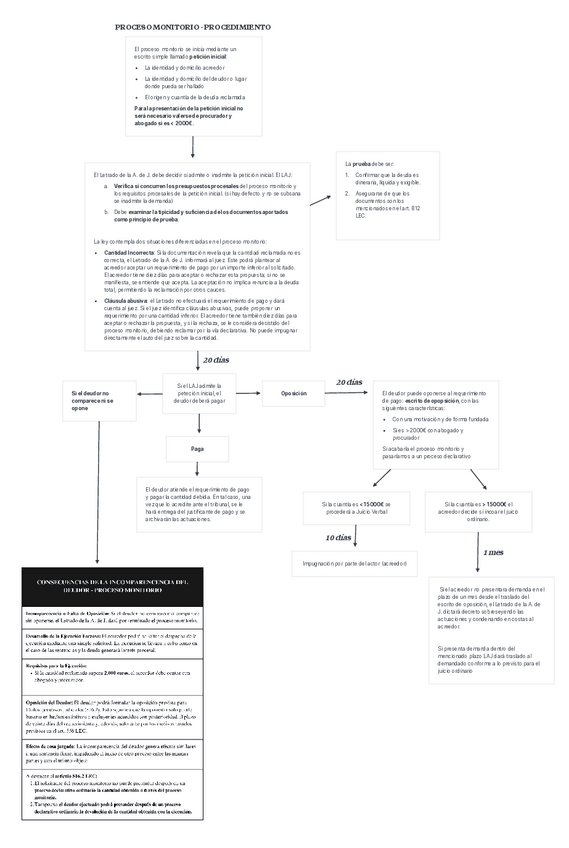
Proceso-del-Procedimiento-Monitorio.pdf
EL-PROCESO-MONITORIO.pdf
Esquema-del-procedimiento-consensual-de-separacion-y-divorcio-art.-777-LEC.pdf
LOS-PROCESOS-MATRIMONIALES-Resumen.pdf

He publicado nuevos apuntes de 3º Derecho Procesal II: TEMA-8.-DERECHO-PROCESAL-II.pdf

2 páginas

He publicado nuevos apuntes de 3º Derecho Procesal II: TEMA-7.-DERECHO-PROCESAL-II.pdf

8 páginas

He publicado nuevos apuntes de 3º Derecho Procesal II: TEMA-6.-DERECHO-PROCESAL.pdf

13 páginas

He publicado nuevos apuntes de 3º Derecho Procesal II: TEMA-5.-DERECHO-PROCESAL-II.pdf

12 páginas

He publicado nuevos apuntes de 3º Derecho Procesal II: TEMA-4.-DERECHO-PROCESAL-II..pdf

3 páginas

He publicado nuevos apuntes de 3º Derecho Procesal II: TEMA-3.-DERECHO-PROCESAL-II.pdf

6 páginas

He publicado nuevos apuntes de 3º Derecho Procesal II: TEMA-2.-DERECHO-PROCESAL-II.pdf

9 páginas

He publicado nuevos apuntes de 3º Derecho Procesal II: TEMA-1.-PROCESAL-II.pdf

12 páginas

He publicado nuevos examenes de 3º Derecho Procesal II: PROCESAL-II.pdf

1 página

He publicado nuevos apuntes de 3º Derecho Procesal II: Esquema-competencias-Temas-2, 3-y-4-Parte-Penal.pdf

3 páginas

He publicado nuevos examenes de 3º Derecho Procesal II: Apuntes-importantes-para-examen.pdf

6 páginas

He publicado nuevos examenes de 3º Derecho Procesal II: PREGUNTAS-PARA-ESTUDIAR-PROCESAL-II.pdf

1 página

He publicado nuevos apuntes de 3º Derecho Procesal II: DERECHO-PROCESAL-II-civil.pdf

44 páginas

He publicado nuevos apuntes de 3º Derecho Procesal II: Examen-Procesal-1.pdf

1 página
Anónimo

@Anónimo

He publicado nuevos examenes de 3º Derecho Procesal II: Examen-de-Derecho-Procesal-II.pdf

1 página
Anónimo

@Anónimo

He publicado nuevos apuntes de 3º Derecho Procesal II: Punto-de-procedimiento-de-medidas-cautelares.docx

word

apuntes

-

Apuntes - RESÚMENES DE TODO EL TEMARIO

He publicado nuevos apuntes de 3º Derecho Procesal II: Apuntes - RESÚMENES DE TODO EL TEMARIO

Tema-4.pdf
Tema-10.pdf
Tema-9.pdf
Tema-3.pdf
Tema-8.pdf
Tema-7.pdf

He publicado nuevos examenes de 3º Derecho Procesal II: practica-clase-procesal.pdf

2 páginas

apuntes

-

TODO PROCESAL II

He publicado nuevos apuntes de 3º Derecho Procesal II: TODO PROCESAL II

TEMA-10.pdf
TEMA-8.pdf
TEMA-9.pdf
TEMA-1-W.pdf
TEMA-5.pdf
TEMA-7.pdf
Anónimo

@Anónimo

He publicado nuevos apuntes de 3º Derecho Procesal II: Dialnet-SobreElJuradoYLaMotivacionDeSuVeredictoUnaVezMas-174823.pdf

10 páginas

apuntes

-

Resúmenes de la Asignatura

He publicado nuevos apuntes de 3º Derecho Procesal II: Resúmenes de la Asignatura

Tema 10 - Estructura del proceso penal. Fase de juicio oral.pdf
Tema 9 - Estructura del proceso penal. Fase intermedia.pdf
Tema 6 - Medidas cautelares en el proceso penal.pdf
Tema 4 - Partes del proceso penal.pdf
Tema 5 - Objeto del proceso penal.pdf
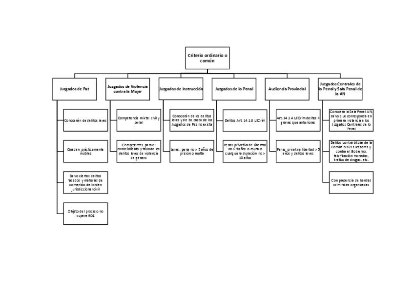
Tema 2 - Competencia penal.pdf
¡Estás al día!

¡Estás al día!

Has visto todos los archivos