Derecho y Medio Ambiente

chevron_left
chevron_right
Todo
Apuntes
chevron_left
chevron_right

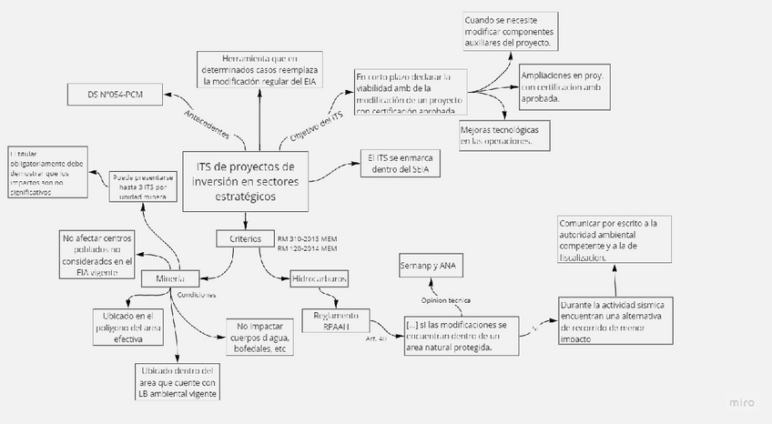
He publicado nuevos apuntes de 10º Derecho y Medio Ambiente: ITS-sectores-estrategicos.pdf

1 página

He publicado nuevos apuntes de 10º Derecho y Medio Ambiente: ITS-y-derecho-ambiental.pdf

1 página
¡Estás al día!

¡Estás al día!

Has visto todos los archivos