Desarrollo Basado en Componentes y Servicios

chevron_left
chevron_right
Todo
Apuntes
chevron_left
chevron_right

He publicado nuevos apuntes de 4º Desarrollo Basado en Componentes y Servicios: Resumenes-temas-1-6-test.pdf

15 páginas

apuntes

-

Ejercicios tema 5 resueltos

He publicado nuevos apuntes de 4º Desarrollo Basado en Componentes y Servicios: Ejercicios tema 5 resueltos

Ej2SimpleBnBSolucion.pdf
NetfluxSolucionPorPasos.pdf

apuntes

-

Ejercicios tema 3 resueltos

He publicado nuevos apuntes de 4º Desarrollo Basado en Componentes y Servicios: Ejercicios tema 3 resueltos

Ej1ZooModeloDominio.png
Ej2ViajesModeloDominio.png
Ej3VehiculosModeloDominio.png
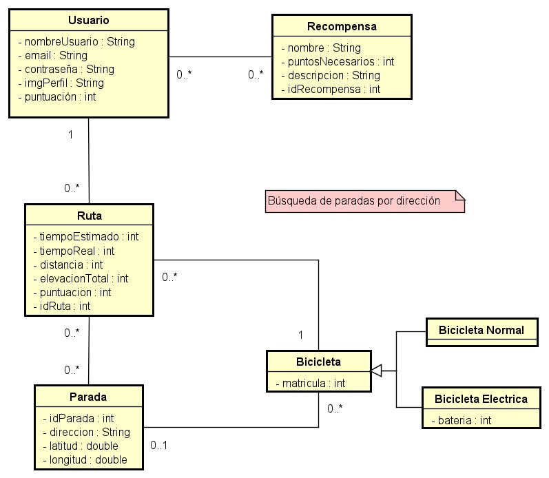
Ej4BicicletasModeloDominio.png
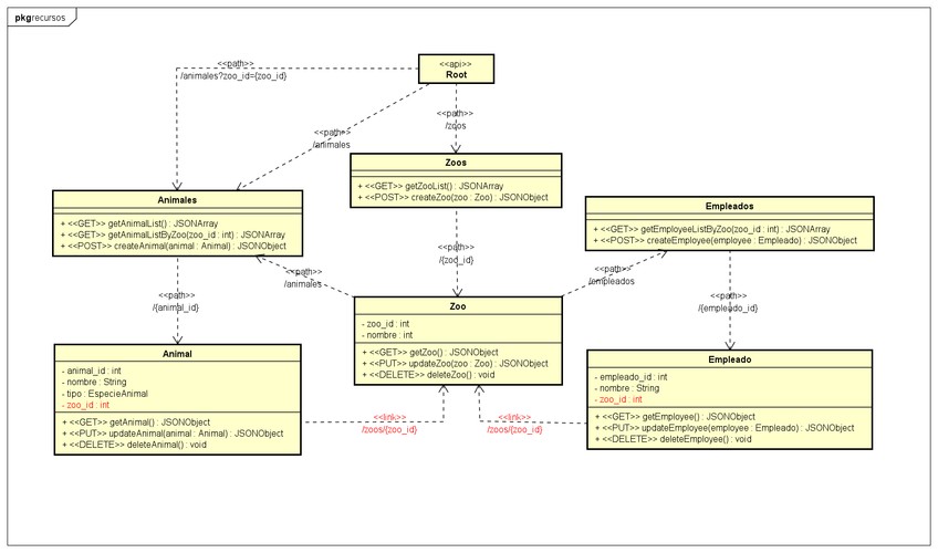
Ej1ZooSolucion.png

apuntes

-

APUNTES DE CLASE PARA EXÁMENES

He publicado nuevos apuntes de 4º Desarrollo Basado en Componentes y Servicios: APUNTES DE CLASE PARA EXÁMENES

INTRODUCCION.pdf
SOAP.pdf
SERVICIOS-WEB-RESTFUL.pdf
ROA-INGENIERIA-DEL-SOFTWARE-BASADA-EN-RECURSOS.pdf
RESUMEN-TEORIA-PARA-PARICAL.pdf
RESUMEN-INTRO-COMPONENTES.pdf
¡Estás al día!

¡Estás al día!

Has visto todos los archivos