Desarrollo Cognitivo hasta los Seis Años

chevron_left
chevron_right
Todo
Apuntes
chevron_left
chevron_right

He publicado nuevos apuntes de Desarrollo Cognitivo hasta los Seis Años: Portada-T5.-El-desarrollo-cognitivo-de-0-6-anos.pdf

1 página

He publicado nuevos apuntes de Desarrollo Cognitivo hasta los Seis Años: Mapa-T5.-Desarrollo-cognitivo-hasta-los-6-anos.pdf

1 página
Anónimo

@Anónimo

He publicado nuevos apuntes de Desarrollo Cognitivo hasta los Seis Años: Tema-5.-Desarrollo-cognitivo-hasta-los-6-anos.-RESUMEN.pdf

9 páginas

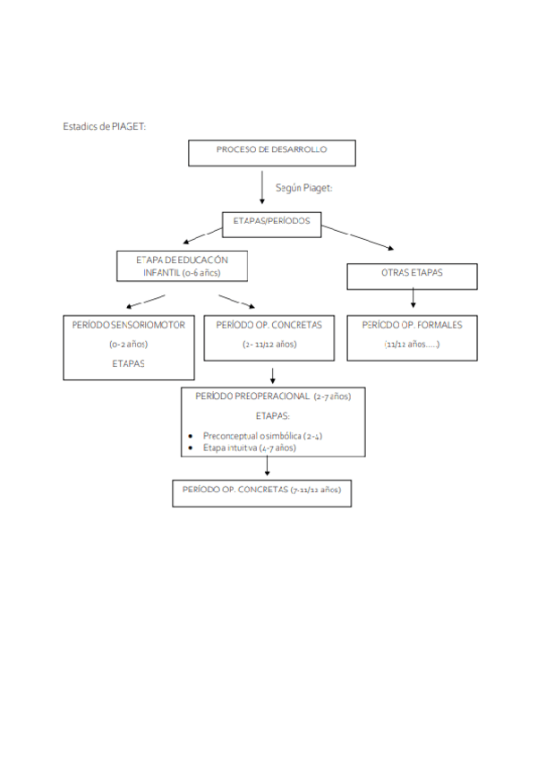
He publicado nuevos apuntes de Desarrollo Cognitivo hasta los Seis Años: Esquema.-Estadios-Piaget.pdf

2 páginas

He publicado nuevos apuntes de Desarrollo Cognitivo hasta los Seis Años: T5.-Desarrollo-cognitivo-hasta-los-seis-anos.pdf

19 páginas

He publicado nuevos apuntes de Desarrollo Cognitivo hasta los Seis Años: TEMA-5.pdf

9 páginas
¡Estás al día!

¡Estás al día!

Has visto todos los archivos