Desarrollo de la Expresión Musical

chevron_left
chevron_right
Todo
Apuntes
Ejercicios
Trabajos
chevron_left
chevron_right
Anónimo

@Anónimo

He publicado nuevos apuntes de 3º Desarrollo de la Expresión Musical: DESARROLLO-DE-LA-EXPRESION-MUSICAL.pdf

27 páginas

He publicado nuevos apuntes de 3º Desarrollo de la Expresión Musical: Examen-simulacro-Enero-2018.pdf

4 páginas

He publicado nuevos apuntes de 3º Desarrollo de la Expresión Musical: Apuntes.pdf

16 páginas

He publicado nuevos ejercicios de 3º Desarrollo de la Expresión Musical: FORMAS-MUSICALES.-INES-SAINZ-DE-BARANDA-PLAZA-M2..pdf

1 página
Anónimo

@Anónimo

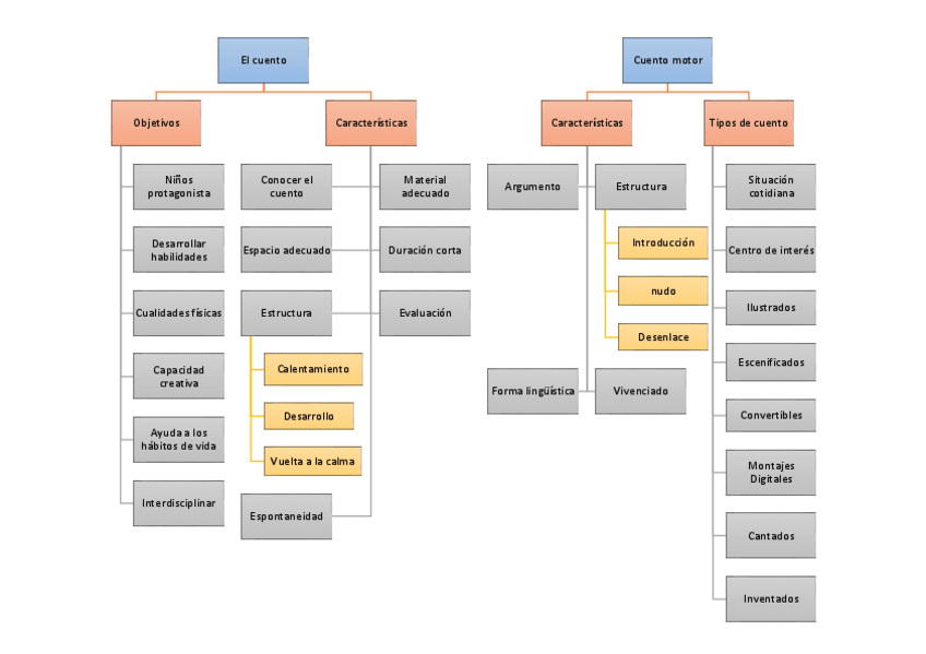
He publicado nuevos apuntes de 3º Desarrollo de la Expresión Musical: Esquema-del-cuento-motor.pdf

1 página

Actividad

1 página
Anónimo

@Anónimo

apuntes

-

Documentos

He publicado nuevos apuntes de 3º Desarrollo de la Expresión Musical: Documentos

LENGUAJE-MUSICAL-2.pdf
musica-pdf-educacion-XIX.pdf

He publicado nuevos apuntes de 3º Desarrollo de la Expresión Musical: musica-apuntes.pdf

8 páginas
Anónimo

@Anónimo

He publicado nuevos apuntes de 3º Desarrollo de la Expresión Musical: Apuntes-desarrollo-de-la-expresion-musical.pdf

7 páginas
¡Estás al día!

¡Estás al día!

Has visto todos los archivos