chevron_left
chevron_right
Todo
Apuntes
chevron_left
chevron_right

Apuntes de los tres temas (Las tres presentaciones de prezzi)

14 páginas

He publicado nuevos apuntes de 3º Desarrollo de la Expresión Musical: apuntes-desarrollo-de-la-expresion-musical.pdf

20 páginas

He publicado nuevos apuntes de 3º Desarrollo de la Expresión Musical: Examen-musica.pdf

3 páginas

He publicado nuevos apuntes de 3º Desarrollo de la Expresión Musical: Apuntes-Desarrollo-de-la-Expresion-Musical.pdf

9 páginas

apuntes

-

TEMARIO( y esquemas) EXP.MUSICAL CDB

He publicado nuevos apuntes de 3º Desarrollo de la Expresión Musical: TEMARIO( y esquemas) EXP.MUSICAL CDB

UNIDAD-2.pdf
UNIDAD-1.pdf
UNIDAD-3.pdf
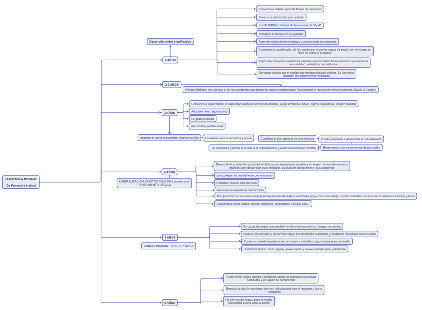
RAYUELA-2.jpg
TEMARIO-pdf.pdf
RAYUELA-1.jpg
¡Estás al día!

¡Estás al día!

Has visto todos los archivos