Didáctica de la Física, de la Química y de la Educación Ambiental

chevron_left
chevron_right
Todo
Apuntes
Preguntas
Exámenes
Trabajos
chevron_left
chevron_right

He publicado nuevos apuntes de 4º Didáctica de la Física, de la Química y de la Educación Ambiental: Copia-de-FISICA-Y-QUIMICA.docx

word
Anónimo

@Anónimo

No son modelos de exámenes anteriores, son preguntas para estudiar a partir del modelo subido 2025

4 páginas

Apuntes de toda la asignatura completa

57 páginas

He publicado nuevos apuntes de 4º Didáctica de la Física, de la Química y de la Educación Ambiental: DIDACTICA-DE-LA-FISICA-DE-LA-QUIMICA-Y-DE-LA-EDUCACION-AMBIENTAL.pdf

71 páginas

He publicado nuevos apuntes de 4º Didáctica de la Física, de la Química y de la Educación Ambiental: APUNTES-DIDACTICA-DE-LA-FISICA-Y-LA-QUIMICA.pdf

23 páginas
Anónimo

@Anónimo

He publicado nuevos apuntes de 4º Didáctica de la Física, de la Química y de la Educación Ambiental: Cambio-climatico-y-centrales-electicas-para-examen.pdf

2 páginas
Anónimo

@Anónimo

Seminario

6 páginas

apuntes

-

Tema 4.2. Geología

He publicado nuevos apuntes de 4º Didáctica de la Física, de la Química y de la Educación Ambiental: Tema 4.2. Geología

Apuntes.pdf
Apuntes.pdf
Apuntes.pdf

apuntes

-

Tema 3. Recursos de la ciencia

He publicado nuevos apuntes de 4º Didáctica de la Física, de la Química y de la Educación Ambiental: Tema 3. Recursos de la ciencia

Apuntes.pdf

apuntes

-

Tema 4. Materia y Energía

He publicado nuevos apuntes de 4º Didáctica de la Física, de la Química y de la Educación Ambiental: Tema 4. Materia y Energía

Apuntes.pdf
Apuntes.pdf
Apuntes.pdf
Apuntes.pdf
Apuntes.pdf
Apuntes.pdf

apuntes

-

Recursos didácticos de la ciencia

He publicado nuevos apuntes de 4º Didáctica de la Física, de la Química y de la Educación Ambiental: Recursos didácticos de la ciencia

Apuntes.pdf

apuntes

-

Tema 2. Metodología científica

He publicado nuevos apuntes de 4º Didáctica de la Física, de la Química y de la Educación Ambiental: Tema 2. Metodología científica

Apuntes.pdf
Apuntes.pdf

He publicado nuevos examenes de 4º Didáctica de la Física, de la Química y de la Educación Ambiental: Sonido.png

Imagen

He publicado nuevos examenes de 4º Didáctica de la Física, de la Química y de la Educación Ambiental: Radiacion-electromagnetica.png

Imagen

He publicado nuevos examenes de 4º Didáctica de la Física, de la Química y de la Educación Ambiental: Propiedadesmateria.png

Imagen

He publicado nuevos examenes de 4º Didáctica de la Física, de la Química y de la Educación Ambiental: Maquinas.png

Imagen

He publicado nuevos examenes de 4º Didáctica de la Física, de la Química y de la Educación Ambiental: Luz.png

Imagen

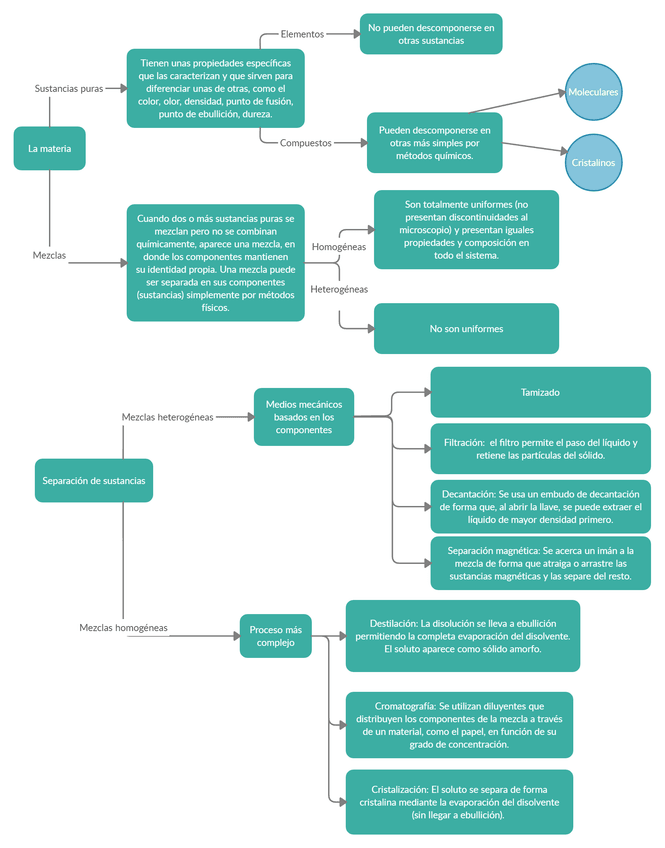
He publicado nuevos examenes de 4º Didáctica de la Física, de la Química y de la Educación Ambiental: La-materia.png

Imagen

He publicado nuevos examenes de 4º Didáctica de la Física, de la Química y de la Educación Ambiental: Examen-Ordinaria-con-las-respuestas.pdf

5 páginas

He publicado nuevos examenes de 4º Didáctica de la Física, de la Química y de la Educación Ambiental: Energia.png

Imagen

He publicado nuevos examenes de 4º Didáctica de la Física, de la Química y de la Educación Ambiental: El-suelo.png

Imagen

He publicado nuevos examenes de 4º Didáctica de la Física, de la Química y de la Educación Ambiental: El-agua.png

Imagen

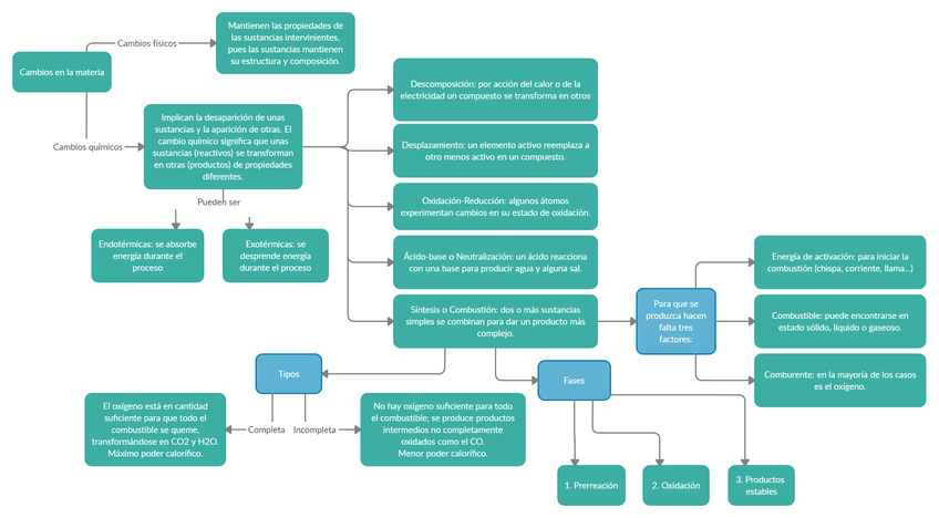
He publicado nuevos examenes de 4º Didáctica de la Física, de la Química y de la Educación Ambiental: Cambios-en-la-materia.png

Imagen

He publicado nuevos examenes de 4º Didáctica de la Física, de la Química y de la Educación Ambiental: Atmosfera.png

Imagen

He publicado nuevos apuntes de 4º Didáctica de la Física, de la Química y de la Educación Ambiental: Temario-FyQ.pdf

82 páginas
Anónimo

@Anónimo

He publicado nuevos examenes de 4º Didáctica de la Física, de la Química y de la Educación Ambiental: EXAMEN-FYQ-CON-RESPUESTAS.pdf

19 páginas
Anónimo

@Anónimo

He publicado nuevos trabajos de 4º Didáctica de la Física, de la Química y de la Educación Ambiental: Ficha-de-Trabajo-Feria-de-la-Ciencia.pdf

3 páginas

Urgente!

Hola!, no me deja descargar los apuntes. Te importaría pasármelos al correo? mariaagarciagil@hotmail.com Muchas gracias de antemano

He publicado nuevos apuntes de 4º Didáctica de la Física, de la Química y de la Educación Ambiental: ilovepdf_merged-2.pdf

pdf
¡Estás al día!

¡Estás al día!

Has visto todos los archivos