chevron_left
chevron_right
Todo
Apuntes
Ejercicios
Exámenes
Otros
Trabajos
chevron_left
chevron_right

He publicado nuevos trabajos de 1º Didáctica General: ENSAYO-DIDACTICA-MARTA.pdf

14 páginas

He publicado nuevos apuntes de 1º Didáctica General: Lecturas-didactica.docx

word

He publicado nuevos apuntes de 1º Didáctica General: Analisis-Textos-Didactica.pdf

4 páginas

He publicado nuevos apuntes de 1º Didáctica General: Responsabilidad y funciones docentes.pdf

32 páginas

He publicado nuevos apuntes de 1º Didáctica General: Abrazar la diversidad.pdf

184 páginas

He publicado nuevos apuntes de 1º Didáctica General: Guía rutinas de pensamiento.pdf

44 páginas

He publicado nuevos apuntes de 1º Didáctica General: Internet en educación.pdf

1 página

He publicado nuevos apuntes de 1º Didáctica General: Estrategias e instrumentos de evaluación.pdf

1 página

He publicado nuevos apuntes de 1º Didáctica General: Rutinas de pensamiento.pdf

2 páginas

He publicado nuevos apuntes de 1º Didáctica General: Tipos de escuelas.pdf

1 página

He publicado nuevos apuntes de 1º Didáctica General: Videojuegos en educación.pdf

1 página

He publicado nuevos apuntes de 1º Didáctica General: Bullying y ciberbullying.pdf

1 página

He publicado nuevos otros de 1º Didáctica General: Guía programación didáctica.pdf

61 páginas

He publicado nuevos otros de 1º Didáctica General: Guía programación Junta de Andalucía.pdf

26 páginas

He publicado nuevos ejercicios de 1º Didáctica General: Ensayo Diversidad.pdf

5 páginas

He publicado nuevos apuntes de 1º Didáctica General: Texto Bona anotado.pdf

18 páginas

He publicado nuevos apuntes de 1º Didáctica General: Proyecto ROMA.pdf

2 páginas

He publicado nuevos apuntes de 1º Didáctica General: Bienestar emocional.pdf

1 página

He publicado nuevos apuntes de 1º Didáctica General: Educación inclusiva.pdf

1 página

He publicado nuevos apuntes de 1º Didáctica General: TDAH.pdf

1 página

He publicado nuevos apuntes de 1º Didáctica General: Evaluación.pdf

90 páginas

He publicado nuevos apuntes de 1º Didáctica General: Proyecto Roma Anotado.pdf

8 páginas

He publicado nuevos apuntes de 1º Didáctica General: Igualdad de género.pdf

1 página

He publicado nuevos apuntes de 1º Didáctica General: Metodología didáctica.pdf

2 páginas

He publicado nuevos apuntes de 1º Didáctica General: Alumnado TEA.pdf

1 página

He publicado nuevos apuntes de 1º Didáctica General: Gamificación y atención.pdf

1 página

He publicado nuevos apuntes de 1º Didáctica General: Estructuras de aprendizaje cooperativo.pdf

44 páginas

He publicado nuevos apuntes de 1º Didáctica General: Aprendizaje cooperativo.pdf

29 páginas

He publicado nuevos otros de 1º Didáctica General: Guía DUA.pdf

32 páginas

He publicado nuevos apuntes de 1º Didáctica General: Metodología.pdf

1 página

He publicado nuevos apuntes de 1º Didáctica General: Relaciones interpersonales.pdf

1 página

He publicado nuevos apuntes de 1º Didáctica General: Lluvia de ideas Los Olmos.pdf

1 página

He publicado nuevos apuntes de 1º Didáctica General: Ecoescuelas.pdf

1 página

He publicado nuevos apuntes de 1º Didáctica General: Aprendizaje cooperativo.pdf

1 página

He publicado nuevos apuntes de 1º Didáctica General: Proyecto educativo de centro.pdf

1 página

He publicado nuevos apuntes de 1º Didáctica General: Pedagogía del caracol.pdf

2 páginas

He publicado nuevos apuntes de 1º Didáctica General: Vídeo: todo lo que me enseñaron los niños.pdf

1 página

He publicado nuevos apuntes de 1º Didáctica General: Tutorial situación de aprendizaje.pdf

1 página

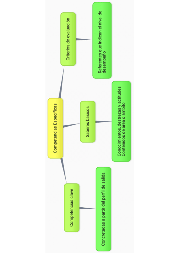
He publicado nuevos apuntes de 1º Didáctica General: Esquema competencias.pdf

1 página

He publicado nuevos apuntes de 1º Didáctica General: Perfil de salida.pdf

2 páginas

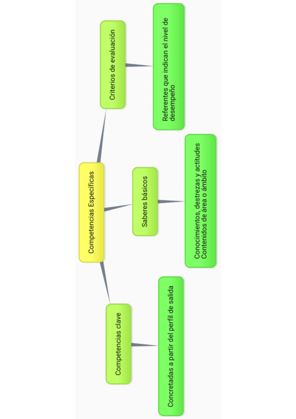
He publicado nuevos apuntes de 1º Didáctica General: Esquema competencias.pdf

1 página

He publicado nuevos apuntes de 1º Didáctica General: Definiciones curriculares.pdf

2 páginas

He publicado nuevos apuntes de 1º Didáctica General: Puzzle de Aronson.pdf

2 páginas

He publicado nuevos apuntes de 1º Didáctica General: Estrategias educativas inclusivas.pdf

1 página

He publicado nuevos apuntes de 1º Didáctica General: Esquema profesorado.pdf

1 página

He publicado nuevos ejercicios de 1º Didáctica General: Curriculum.pdf

2 páginas

He publicado nuevos apuntes de 1º Didáctica General: Currículo.pdf

5 páginas

He publicado nuevos apuntes de 1º Didáctica General: Valores en la escuela.pdf

2 páginas

He publicado nuevos apuntes de 1º Didáctica General: Escuela inclusiva y evaluación.pdf

2 páginas

He publicado nuevos apuntes de 1º Didáctica General: Valores y tendencias de socialización.pdf

10 páginas

He publicado nuevos apuntes de 1º Didáctica General: La metodología.pdf

1 página

He publicado nuevos apuntes de 1º Didáctica General: Procesos de aprendizaje.pdf

3 páginas

He publicado nuevos apuntes de 1º Didáctica General: Diversidad familiar.pdf

9 páginas

He publicado nuevos apuntes de 1º Didáctica General: Introducción Diversidad Familiar.pdf

1 página

He publicado nuevos trabajos de 1º Didáctica General: Ensayo-individual-Andrea-Corpas-Munoz-1C.pdf

7 páginas

He publicado nuevos apuntes de 1º Didáctica General: Ensayo-Individual-Roberto-Codina-Diaz-2.pdf

7 páginas

trabajos

-

DIDÁCTICA GENERAL

He publicado nuevos trabajos de 1º Didáctica General: DIDÁCTICA GENERAL

PORTAFOLIO-DIDACTICA.pdf

He publicado nuevos apuntes de 1º Didáctica General: CONDICIONAMIENTOS.pdf

1 página

He publicado nuevos apuntes de 1º Didáctica General: TEORIAS-DEL-APRENDIZAJE.pdf

1 página

He publicado nuevos apuntes de 1º Didáctica General: Preguntas-sobre-la-pelicula-La-profesora-de-Historia.pdf

3 páginas