Todo
Apuntes
Ejercicios
Exámenes
Prácticas
publication
Test
chevron_left
chevron_right

practicas

-

Casos

He publicado nuevos practicas de 2º Diseño de la Organización: Casos

Caso-1.pdf
Caso-2.pdf
Caso-3.pdf
Caso-4.pdf
Caso-5.pdf
Caso-6.pdf

He publicado nuevos apuntes de 2º Diseño de la Organización: CUADRO-RESUMEN-TEMA-9-DISENO.pdf

1 página

He publicado nuevos apuntes de 2º Diseño de la Organización: EXAMEN-PRACTICAS-DISENO-DE-LA-ORGANIZACION.pdf

13 páginas

He publicado nuevos apuntes de 2º Diseño de la Organización: DISENO-DE-LA-ORGANIZACION-TEMAS-6-9.pdf

28 páginas

He publicado nuevos apuntes de 2º Diseño de la Organización: DISENO-DE-LA-ORGANIZACION-TEMAS-1-5.pdf

40 páginas

Explicación de los contenidos del esquema orientativo de prácticas

5 páginas

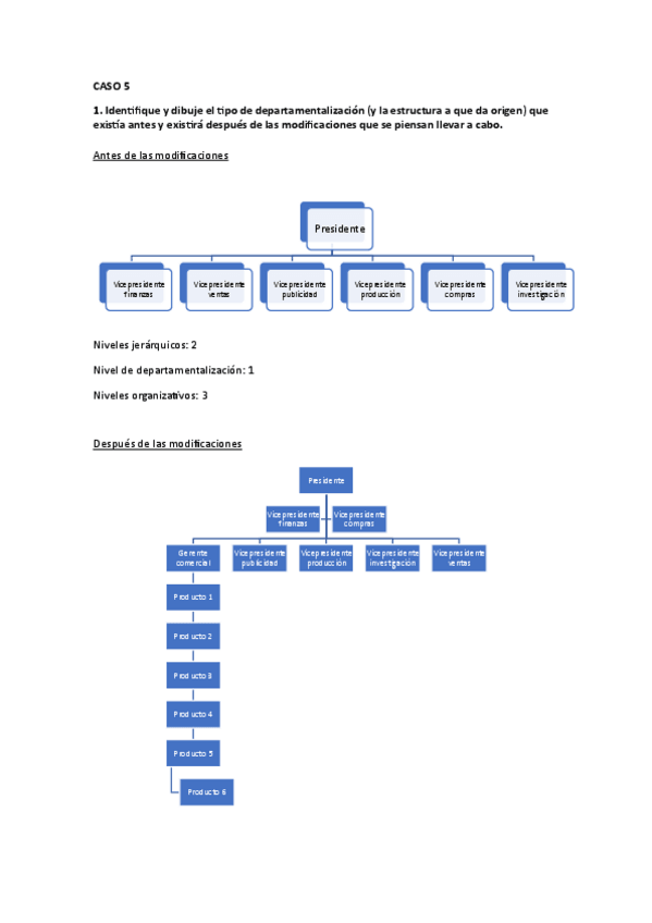
He publicado nuevos apuntes de 2º Diseño de la Organización: Caso-5.-Alimentaria-Valencia.pdf

5 páginas

He publicado nuevos apuntes de 2º Diseño de la Organización: CASO-7-VOLVO-OCEAN-RACE.pdf

3 páginas

He publicado nuevos apuntes de 2º Diseño de la Organización: Tema-9. Diseño de la organización.jpg

Imagen

He publicado nuevos apuntes de 2º Diseño de la Organización: CASO-4-DISENO-ORG.pdf

3 páginas

He publicado nuevos apuntes de 2º Diseño de la Organización: CASO-9--CADENA-HOTELERA-MG.pdf

4 páginas

He publicado nuevos apuntes de 2º Diseño de la Organización: CASO-10-LABORATORIOS-INNOVATION-S.A.pdf

5 páginas

He publicado nuevos apuntes de 2º Diseño de la Organización: CASO-11-EMPRESA-TELECOMUNICACIONES-INNOVACION-Y-CONSULTORIA-DEL-MEDITERRANEO-TICM.pdf

4 páginas

He publicado nuevos apuntes de 2º Diseño de la Organización: Caso-12.Tesla-INC.pdf

4 páginas

He publicado nuevos apuntes de 2º Diseño de la Organización: CASO-13.-SOFTAVANCE.pdf

3 páginas

He publicado nuevos apuntes de 2º Diseño de la Organización: Apuntes-Examen-Final.pdf

5 páginas

Si necesitas apuntes para los exámenes finales o para las recuperaciones, escríbeme un correo a: showsavant@gmail.com

English

4 páginas

English

3 páginas

English

4 páginas

English

2 páginas

English

2 páginas

English

4 páginas

apuntes

-

Preguntas de Diseño

Subiré mucho más adelante las preguntas del 2o parcial. Así que los que estén interesados, les recomiendo que me sigan para no perderse los apuntes que suba. ;)

Preguntas-1er-Parcial.pdf
Preguntas-2o-Parcial.pdf

apuntes

-

Apuntes de Diseño de la Organización

Iré subiendo el resto de temas con el paso del tiempo.

Tema-1.pdf
Tema-2.pdf
Tema-3.pdf
Tema-4.pdf
Tema-5.pdf
Temas-6-7.pdf

He publicado nuevos apuntes de 2º Diseño de la Organización: Tema-8-Diseno-De-La-Organizacion.pdf

5 páginas

He publicado nuevos apuntes de 2º Diseño de la Organización: Tema-7-Diseno-De-La-Organizacion.pdf

2 páginas

He publicado nuevos apuntes de 2º Diseño de la Organización: Tema-6-Diseno-De-La-Organizacion.pdf

2 páginas

apuntes

-

TEMARIO EXAMEN FINAL

He publicado nuevos apuntes de 2º Diseño de la Organización: TEMARIO EXAMEN FINAL

TEMA-1-RESUMEN.pdf
TEMA-2-RESUMEN.pdf
TEMA-3-RESUMEN.pdf
TEMA-4-RESUMEN.pdf
TEMA-5-RESUMEN.pdf

Ayuda como complemento a los apuntes

3 páginas

Ayuda como complemento a los apuntes

4 páginas

Ayuda como complemento a los apuntes

4 páginas

Ayuda como complemento a los apuntes

5 páginas

Ayuda como complemento a los apuntes

5 páginas

Ayuda como complemento a los apuntes

5 páginas

Ayuda como complemento a los apuntes

5 páginas

He publicado nuevos apuntes de 2º Diseño de la Organización: Resumen-esquematico-T.2.pdf

4 páginas

He publicado nuevos apuntes de 2º Diseño de la Organización: Resumen-esquematico-T.1.pdf

4 páginas

He publicado nuevos apuntes de 2º Diseño de la Organización: Tema-5-Diseno-De-La-Organizacion.pdf

4 páginas

He publicado nuevos apuntes de 2º Diseño de la Organización: Tema-4-diseno-de-la-organizacion.pdf

4 páginas

He publicado nuevos apuntes de 2º Diseño de la Organización: Tema-3.pdf

3 páginas

He publicado nuevos apuntes de 2º Diseño de la Organización: UNIT-2-Organizational-design.pdf

15 páginas

He publicado nuevos apuntes de 2º Diseño de la Organización: UNIT-1-Organizational-design.pdf

11 páginas

He publicado nuevos apuntes de 2º Diseño de la Organización: TEMA-2-RESUMEN.pdf

3 páginas

He publicado nuevos apuntes de 2º Diseño de la Organización: TEMA-1-RESUMEN.pdf

5 páginas

He publicado nuevos apuntes de 2º Diseño de la Organización: Apuntes-Tema-2-Diseno-De-La-Organizacion.pdf

3 páginas

He publicado nuevos apuntes de 2º Diseño de la Organización: Apuntes-Tema-1-Diseno-De-La-Organizacion.pdf

3 páginas

apuntes

-

TEMAS COMPLETOS

He publicado nuevos apuntes de 2º Diseño de la Organización: TEMAS COMPLETOS

TEMA-1-DISENO.pdf
TEMA-2-DISENO.pdf
TEMA-3-DISENO.pdf
TEMA-4-DISENO.pdf
TEMA-5-DISENO.pdf
TEMA-6-DISENO.pdf

apuntes

-

Apuntes t1 al t9

lo apuntado en azul son explicaciones del profesor

diseno-organizacion-tema-1.pdf
diseno-organizacion-tema-2.pdf
t8-diseno.pdf
tema-4.pdf
tema-5.pdf
TEMA-6.pdf
Anónimo

@Anónimo

practicas

-

Casos resueltos

He publicado nuevos practicas de 2º Diseño de la Organización: Casos resueltos

CASOS-PRACTICOS-CURSO-2023-2024.pdf
caso-1-resuelto.pdf
caso-2-resuelto.pdf
caso-3-resuelto.pdf
caso-4-resuelto.pdf
caso-5-resuelto.pdf

examenes

-

EXAMENES TEST DISEÑO

He publicado nuevos examenes de 2º Diseño de la Organización: EXAMENES TEST DISEÑO

EXAMEN-2o-parcial-2019-CORREGIDO.pdf
muchos-examenes-test-diseno.pdf

He publicado nuevos apuntes de 2º Diseño de la Organización: Resumen-examen-final.pdf

1 página

He publicado nuevos apuntes de 2º Diseño de la Organización: Resumen-tema-9.pdf

1 página

He publicado nuevos apuntes de 2º Diseño de la Organización: Resumen-tema-8.pdf

1 página

He publicado nuevos apuntes de 2º Diseño de la Organización: Resumen-todo-Examen-Final.pdf

4 páginas

He publicado nuevos apuntes de 2º Diseño de la Organización: Resumen-para-examen-final.pdf

4 páginas

practicas

-

PRÁCTICAS 2023-2024 corregidas

He publicado nuevos practicas de 2º Diseño de la Organización: PRÁCTICAS 2023-2024 corregidas

Practica-1-la-Senora-Raku.pdf
Calonge-vs-Telematica.pdf
Restaurante-el-manjar.pdf
Consultoria-Fermin.pdf
Food-and-Company.pdf
Volvo-ocean-race.pdf

He publicado nuevos practicas de 2º Diseño de la Organización: Practica-12-GAZPACHERA-SL.pdf

2 páginas

He publicado nuevos ejercicios de 2º Diseño de la Organización: Practica-11-TESLA-INC.pdf

3 páginas

examenes

-

Exámenes DISEÑO 2º PARCIAL

He publicado nuevos examenes de 2º Diseño de la Organización: Exámenes DISEÑO 2º PARCIAL

EXAMEN-1-2o-PARCAIL.pdf
EXAMEN-2-2o-PARCAIL.pdf
EXAMEN-3-2o-PARCAIL.pdf
EXAMEN-4-2o-PARCAIL.pdf
EXAMEN-5-2o-PARCAIL.pdf