Diseño y Análisis de Datos I

chevron_left
chevron_right
Todo
Apuntes
Ejercicios
Exámenes
Prácticas
chevron_left
chevron_right

He publicado nuevos apuntes de 1º Diseño y Análisis de Datos I: T5-Datos.pdf

10 páginas

He publicado nuevos apuntes de 1º Diseño y Análisis de Datos I: TEMA-1-APUNTES.pdf

11 páginas

He publicado nuevos apuntes de 1º Diseño y Análisis de Datos I: Tema-1-Analisis-de-Datos.pdf

7 páginas

He publicado nuevos apuntes de 1º Diseño y Análisis de Datos I: Tema-4-Analisis-de-datos.pdf

3 páginas

He publicado nuevos apuntes de 1º Diseño y Análisis de Datos I: Tema-2-Analisis-de-datos.pdf

10 páginas

He publicado nuevos apuntes de 1º Diseño y Análisis de Datos I: Tema-3-Analisis-de-datos.pdf

5 páginas

He publicado nuevos apuntes de 1º Diseño y Análisis de Datos I: TEMA-6-DyAD1.pdf

13 páginas

He publicado nuevos apuntes de 1º Diseño y Análisis de Datos I: TEMA-5.-DISTRIBUCION-DE-FRECUENCIAS-Y-REPRESENTACIONES-GRAFICAS.pdf

13 páginas

He publicado nuevos apuntes de 1º Diseño y Análisis de Datos I: Tema-6.-Estadisticos-univariados.pdf

17 páginas

He publicado nuevos apuntes de 1º Diseño y Análisis de Datos I: TEMA-5-DyAD1.pdf

7 páginas

He publicado nuevos apuntes de 1º Diseño y Análisis de Datos I: TEMA-4-DyAD1.pdf

8 páginas

He publicado nuevos apuntes de 1º Diseño y Análisis de Datos I: TEMA-4-Tecnicas-de-control-de-variables-extranas.pdf

8 páginas

He publicado nuevos apuntes de 1º Diseño y Análisis de Datos I: TEMA-3-PROCEDIMIENTOS-DE-SELECCION-DE-LA-MUESTRA.pdf

13 páginas

He publicado nuevos examenes de 1º Diseño y Análisis de Datos I: Autocontrol-2.pdf

6 páginas

He publicado nuevos examenes de 1º Diseño y Análisis de Datos I: Autocontrol-1.pdf

2 páginas

He publicado nuevos apuntes de 1º Diseño y Análisis de Datos I: TEMA-3-DyAD1.pdf

10 páginas

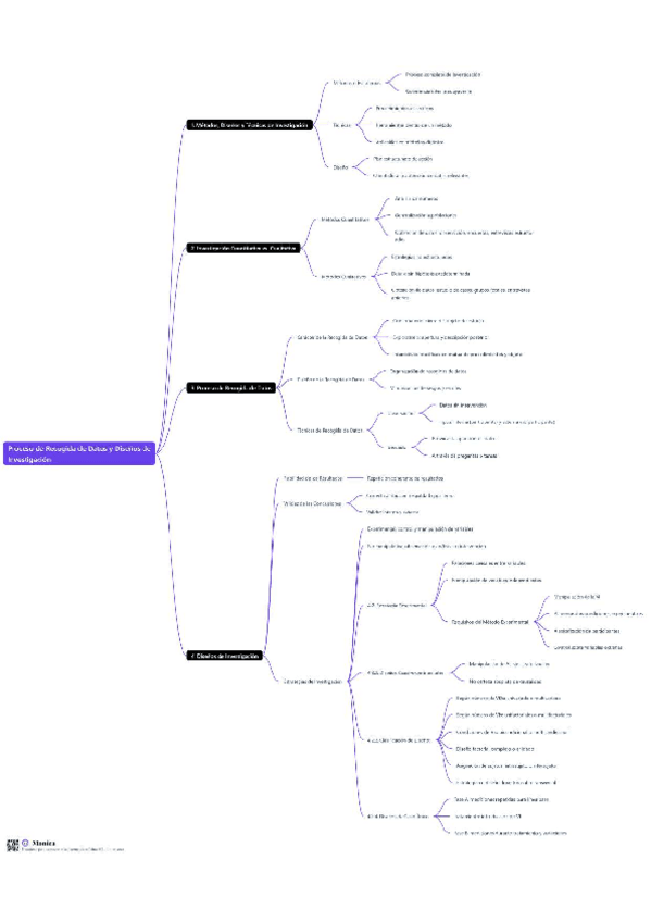
He publicado nuevos apuntes de 1º Diseño y Análisis de Datos I: Tema-2.-Proceso-de-recogida-de-datos-y-disenos-de-investigacion..pdf

15 páginas

practicas

-

Prácticas Datos I

He publicado nuevos practicas de 1º Diseño y Análisis de Datos I: Prácticas Datos I

Practica-2-tema-224-24-1.docx
Practica-Tema-5-2024-25-1.pdf

apuntes

-

Temario Datos I

He publicado nuevos apuntes de 1º Diseño y Análisis de Datos I: Temario Datos I

DATOS.-Tema-2.pdf
DATOS.-Tema-1.pdf
DATOS.-Tema-3.pdf
DATOS.-Tema-4.pdf
DATOS.-Tema-5.pdf
DATOS.-Tema-6.pdf

He publicado nuevos apuntes de 1º Diseño y Análisis de Datos I: TEMA-2-DyAD1.pdf

18 páginas

He publicado nuevos apuntes de 1º Diseño y Análisis de Datos I: TEMA-1-DyAD1.pdf

18 páginas

He publicado nuevos apuntes de 1º Diseño y Análisis de Datos I: TEMA-1.-PLANIFICACION-DE-LA-INVESTIGACION-Y-PLANTEAMIENTO-VALIDO-DE-PREGUNTAS.pdf

12 páginas

apuntes

-

DISEÑO Y ANALISIS DE DATOS I

He publicado nuevos apuntes de 1º Diseño y Análisis de Datos I: DISEÑO Y ANALISIS DE DATOS I

DISENO-Y-ANALISIS-DE-DATOS-I-T.1.pdf
DISENO-Y-ANALISIS-DE-DATOS-T.2.pdf
DISENO-Y-ANALISIS-DE-DATOS-I-TEMA-3.pdf
Diseno-y-analisis-de-datos-T.4.pdf

He publicado nuevos apuntes de 1º Diseño y Análisis de Datos I: PRACTICA-Tema-5-DATOS.pdf

4 páginas
Anónimo

@Anónimo

Tema 5 Diseño y Análisis de Datos

10 páginas
Anónimo

@Anónimo

Tema 6 Diseño y Análisis de Datos I

17 páginas
Anónimo

@Anónimo

Temas 1-4 Diseño y Análisis de Datos I

47 páginas

Apuntes completos (ejemplos, explicaciones...)

6 páginas

Apuntes completos (todo explicado)

8 páginas

Apuntes completos (con explicaciones, ejemplos...)

8 páginas

Apuntes completos (con explicaciones)

10 páginas

Apuntes completos (con explicaciones)

20 páginas

He publicado nuevos apuntes de 1º Diseño y Análisis de Datos I: TEMA-1.pdf

16 páginas

He publicado nuevos apuntes de 1º Diseño y Análisis de Datos I: Resumen-datos-6.pdf

4 páginas

He publicado nuevos examenes de 1º Diseño y Análisis de Datos I: EXAMEN-ORDINARIA-DATOS-2023.pdf

10 páginas

He publicado nuevos apuntes de 1º Diseño y Análisis de Datos I: Resumen-datos-5.pdf

2 páginas

He publicado nuevos apuntes de 1º Diseño y Análisis de Datos I: Resumen-datos-4.pdf

2 páginas

He publicado nuevos apuntes de 1º Diseño y Análisis de Datos I: Resumen-datos-3.pdf

2 páginas

He publicado nuevos apuntes de 1º Diseño y Análisis de Datos I: Resumen-datos-2.pdf

6 páginas

He publicado nuevos apuntes de 1º Diseño y Análisis de Datos I: Resumen-datos-1.pdf

5 páginas

He publicado nuevos apuntes de 1º Diseño y Análisis de Datos I: Mapas-mentales-datos.pdf

5 páginas

He publicado nuevos apuntes de 1º Diseño y Análisis de Datos I: DATOS-TM-6.pdf

3 páginas

He publicado nuevos apuntes de 1º Diseño y Análisis de Datos I: DATOS-TM-5.pdf

1 página

He publicado nuevos apuntes de 1º Diseño y Análisis de Datos I: DATOS-TM-4.pdf

1 página

He publicado nuevos apuntes de 1º Diseño y Análisis de Datos I: DATOS-TM-2.pdf

2 páginas

He publicado nuevos apuntes de 1º Diseño y Análisis de Datos I: DATOS-TM-3.pdf

1 página

He publicado nuevos apuntes de 1º Diseño y Análisis de Datos I: DATOS-TM-1.pdf

2 páginas
Anónimo

@Anónimo

He publicado nuevos examenes de 1º Diseño y Análisis de Datos I: Examen-2019.pdf

3 páginas

He publicado nuevos apuntes de 1º Diseño y Análisis de Datos I: TEMAS-5-Y-6-DATOS.pdf

7 páginas

He publicado nuevos apuntes de 1º Diseño y Análisis de Datos I: Tema-5.pdf

12 páginas

He publicado nuevos apuntes de 1º Diseño y Análisis de Datos I: Tema-4.pdf

9 páginas

He publicado nuevos apuntes de 1º Diseño y Análisis de Datos I: Tema-3.pdf

14 páginas

He publicado nuevos apuntes de 1º Diseño y Análisis de Datos I: Tema-2.pdf

15 páginas

He publicado nuevos apuntes de 1º Diseño y Análisis de Datos I: RESUMEN-T4-DATOS.pdf

3 páginas

He publicado nuevos apuntes de 1º Diseño y Análisis de Datos I: Tema-1.pdf

12 páginas

He publicado nuevos apuntes de 1º Diseño y Análisis de Datos I: DATOS-T3.pdf

8 páginas

He publicado nuevos apuntes de 1º Diseño y Análisis de Datos I: TEMA-4-DATOS.pdf

6 páginas

He publicado nuevos apuntes de 1º Diseño y Análisis de Datos I: DATOS-I-TEMA-1-CON-ejemplos.pdf

34 páginas

Resumen + Examenes Finales 2024/2025

20 páginas

apuntes

-

Datos 1

He publicado nuevos apuntes de 1º Diseño y Análisis de Datos I: Datos 1

Datos-T1.pdf
Datos-T2.pdf
Datos-T3.pdf
Datos-T4.pdf
Datos-T5.pdf
Datos-T6.pdf