Portada
Asignatura
EvAU Comunidad de Madrid - Prueba de Acceso a la Universidad
Economía de la Empresa
Fecha de subida
10 jun 2025
Categoría
apuntes
Información
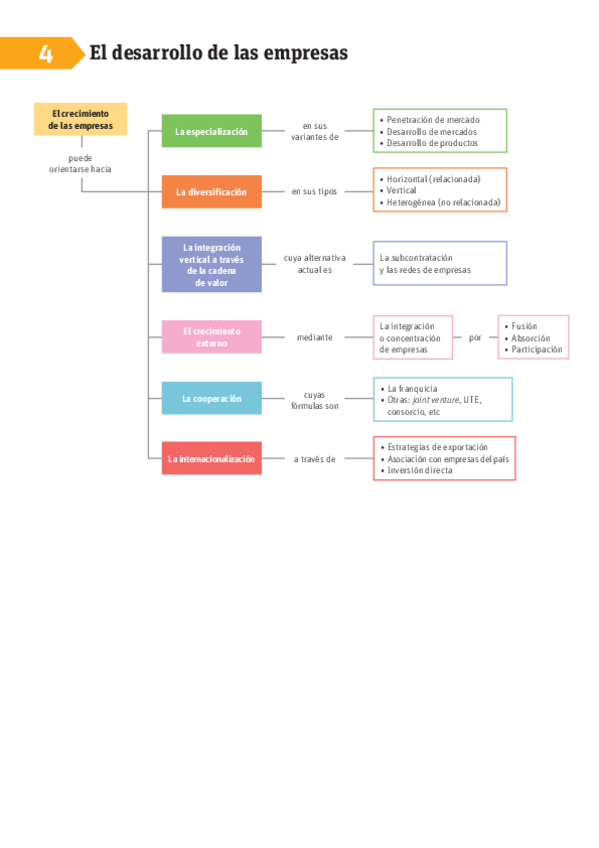
Mapa Conceptual Tema 4
Etiquetas
#Esquema
Apuntes - TEMARIO-ECONOMIA-DE-LA-EMPRESA-2o-BACH.pdf
pdf
50 páginas
1779
65
Apuntes - Economía (2).pdf
80 páginas
111
30
Apuntes - 1-El-papel-de-la-empresa-en-la-economia1.pdf
3 páginas
826
28
Apuntes - 2-Clases-y-formas-de-empresa.pdf
4 páginas
591
11
Apuntes - PRACTICA-de-ECONOMIA-.pdf
8 páginas
148
4
Apuntes - 3. Entorno-de-la-empresa-y-estrategia-empresarial.pdf
5 páginas
506
7
Apuntes - 4. El-desarrollo-de-las-empresas.pdf
7 páginas
392
Apuntes - ECONOMIA-DE-LA-EMPRESA-2oBACH-completo.pdf
59 páginas
529
2
Apuntes - indice-de-ejercicios-practicos-economia-.pdf
590
3
Apuntes - 6-Productividad-eficiencia-e-innovacion1.pdf
6 páginas
364
8
Apuntes - 5-La-función-productiva-de-la-empresa1.pdf
358
Apuntes - 10 -La-financiación-de-la-empresa2.pdf
292
Apuntes - analisis-financiero.pdf
Apuntes - 7-La-función-comercial-de-la-empresa1.pdf
323
Apuntes - 9. Las-inversiones-de-la-empresa.pdf
294
1
Apuntes - 14-La-Direccion1.pdf
268
Ejercicios - TEMA-11-CONTABILIDAD-1-BALANCE-Y-CUENTA.pdf
10 páginas
1080
Apuntes - 8-Los-instrumentos-del-marketing-mix1.pdf
295
Apuntes - 11-El-patrimonio-y-las-cuentas-de-la-empresa.pdf
260
Apuntes - 13-Analisis-economico-y-social-de-la-empresa1.pdf
231
Información
Mapa Conceptual Tema 4