Economía

chevron_left
chevron_right
Todo
Apuntes
chevron_left
chevron_right

He publicado nuevos apuntes de 1º Economía: ECONOMIA-tema-11.pdf

4 páginas

He publicado nuevos apuntes de 1º Economía: ECONOMIA-tema-10.pdf

5 páginas

Los apuntes en azul es un esquema del tema

6 páginas

Los apuntes que están en rosa es un esquema del tema entero

5 páginas

He publicado nuevos apuntes de 1º Economía: ECONOMIA-tema-6.zip

Miniatura no disponible
zip

apuntes

-

economía

He publicado nuevos apuntes de 1º Economía: economía

tipos-de-empresas.pdf
DESEMPLEO.pdf
TIPOS-DE-MERCADO-apuntes.pdf
EL-MERCADO-DE-TRABAJO.pdf
Anónimo

@Anónimo

apuntes

-

Economia 1ºBACH

He publicado nuevos apuntes de 1º Economía: Economia 1ºBACH

Redaccion-BITCOIN.pdf
La-Globalizacion.pdf

Bachillerato de Humanidades y Ciencias sociales

6 páginas

Bachillerato de Humanidades y Ciencias sociales

6 páginas

apuntes

-

Temas 3 y 4 Economía

Bachillerato de Humanidades y Ciencias sociales

Como-producir.pdf
La-funcion-de-produccion.pdf
Definiciones-funciones-de-produccion.pdf
El-mercado.pdf
La-demanda.pdf
Los-objetivos-de-las-empresas.pdf

apuntes

-

Temas 1 y 2 Economía

Bachillerato de Humanidades y Ciencias sociales

Sistemas-economicos.pdf
Produccion.pdf
Sistemas-economicos-2.pdf
Crecimiento-economico.pdf
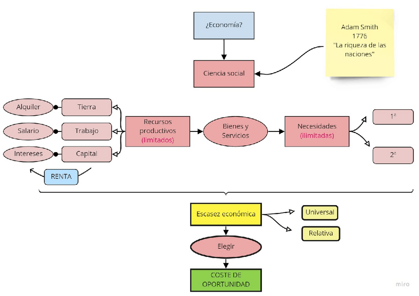
Economia.pdf
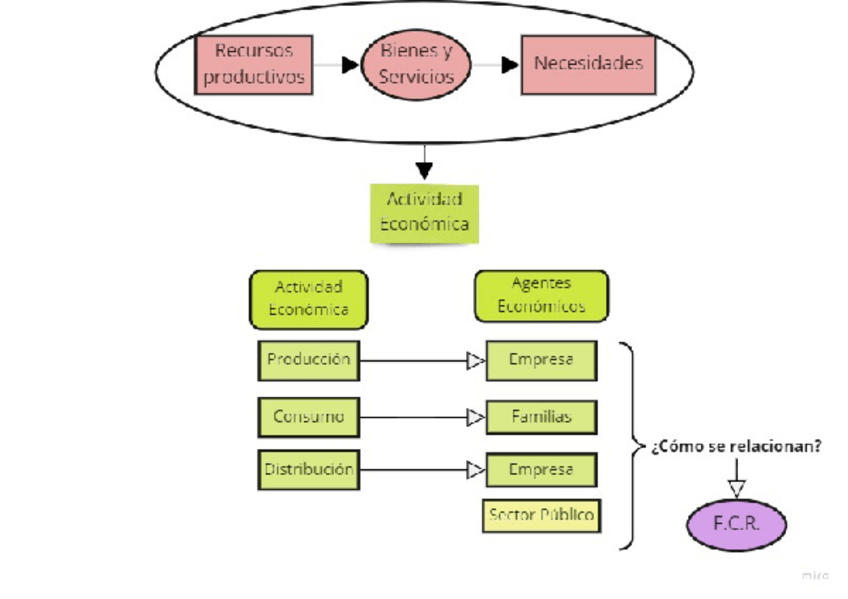
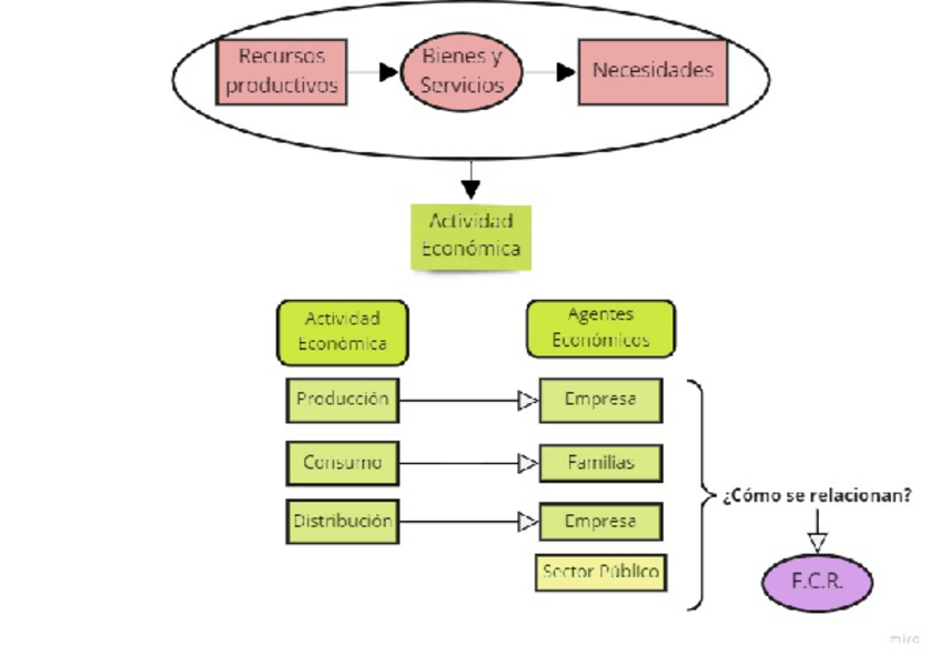
Act-y-agentes-economicos.pdf
¡Estás al día!

¡Estás al día!

Has visto todos los archivos