Educación en Valores Cívicos y Éticos

chevron_left
chevron_right
Todo
Apuntes
Ejercicios
Exámenes
Otros
Trabajos
chevron_left
chevron_right

Apuntes de la naturaleza humana, la inteligencia

powerpoint

Texto humanitario escrito por una estudiante de 12 años dirigido a pacientes hospitalizados durante la pandemia. Utiliza la poesía de Mario Benedetti para transmitir un mensaje de esperanza, resiliencia y unidad social. Es un recurso perfecto para trabaja

1 página

Guion original para una representación escolar ambientada en el Museo Internacional de Antropología. La obra trabaja valores fundamentales como la empatía, la acción social y la importancia de cuidar nuestro entorno, utilizando un formato dinámico con diá

5 páginas

He publicado nuevos apuntes de 3º Educación en Valores Cívicos y Éticos: Trabajo-pelicula-Arrugas.pdf

5 páginas
Anónimo

@Anónimo

El pensamiento critico, los valores...

7 páginas

He publicado nuevos trabajos de 3º Educación en Valores Cívicos y Éticos: 23-F-TRABJAO-PELICULA.pdf

4 páginas

He publicado nuevos trabajos de 3º Educación en Valores Cívicos y Éticos: Quiero-ser-como-BECKHAM-PELICULA-TRABAJO.pdf

4 páginas

He publicado nuevos trabajos de 3º Educación en Valores Cívicos y Éticos: Arde-Mississippi-pelicula-trabajo.pdf

3 páginas

He publicado nuevos apuntes de 3º Educación en Valores Cívicos y Éticos: ValoresHector-y-las-Termitas.pdf

6 páginas

Unidad 2 de ética, Sociedades humanas/La amistad.

2 páginas

Apuntes de valores cívicos y éticos basando notas de clase y libro 3 ESO anaya

5 páginas

He publicado nuevos trabajos de 1º Educación en Valores Cívicos y Éticos: presentacion-de-el-bulling.pdf

8 páginas
Anónimo

@Anónimo

apuntes

-

Programacion

He publicado nuevos apuntes de 1º Educación en Valores Cívicos y Éticos: Programacion

02.03-Educacion-en-valores-civicos-y-eticos.pdf
1c2ba-eso-actividades-valores-c389ticos.pdf
AulaDeValores-1o-ESO.pdf
DepFilosofia.pdf
Educacion-en-Valores-Civicos-y-Eticos--Ministerio-de-Educacion-Formacion-Profesional-y-Deportes.pdf
Educacion-en-Valores-Civicos-y-Eticos.pdf
Anónimo

@Anónimo

apuntes

-

Aula de valores

He publicado nuevos apuntes de 1º Educación en Valores Cívicos y Éticos: Aula de valores

aula-valores.pdf
AulaDeValores-Aniversario-de-los-Derechos-Humanos.pdf
AulaDeValores-Unidad-1.-Seccion-1.pdf
AulaDeValores-Unidad-1.-Seccion-2.pdf
AulaDeValores-Unidad-1.-Seccion-3.pdf
AulaDeValores-Unidad-1.-Seccion-4.pdf
Anónimo

@Anónimo

apuntes

-

Teoría NOTA 10

He publicado nuevos apuntes de 1º Educación en Valores Cívicos y Éticos: Teoría NOTA 10

Discriminacion-de-sexo-en-educacion-filosofiatb.pdf
Iguales-o-diferentes-filosofiatb.pdf
Quien-eres-TU-filosofiatb.pdf
Tienen-etica-los-animales-filosofiatb.pdf
Acoso-escolar-analisis-de-casos-filosofiatb.pdf
Acoso-escolar-recursos-filosofiatb.pdf
Anónimo

@Anónimo

He publicado nuevos apuntes de 1º Educación en Valores Cívicos y Éticos: VALORESETICOS1ESO.pdf

34 páginas
Anónimo

@Anónimo

He publicado nuevos apuntes de 1º Educación en Valores Cívicos y Éticos: PROGRAMACION-EDUCACION-EN-VALORES-CIVICOS-Y-ETICOS-23-24.pdf

130 páginas
Anónimo

@Anónimo

He publicado nuevos apuntes de 1º Educación en Valores Cívicos y Éticos: VALORES-CIVICOS-Y-ETICOS.pdf

26 páginas

He publicado nuevos apuntes de 1º Educación en Valores Cívicos y Éticos: PDAVALORESCIVICO3oESO23-24.pdf

25 páginas
Anónimo

@Anónimo

He publicado nuevos apuntes de 1º Educación en Valores Cívicos y Éticos: PROGRAMACION-EDUCACION-EN-VALORES-CIVICOS-Y-ETICOS-1o-ESO.pdf

15 páginas
Anónimo

@Anónimo

He publicado nuevos apuntes de 1º Educación en Valores Cívicos y Éticos: PROGEVCE.pdf

29 páginas

He publicado nuevos apuntes de 1º Educación en Valores Cívicos y Éticos: prg-1eso-ve.pdf

19 páginas

He publicado nuevos apuntes de 1º Educación en Valores Cívicos y Éticos: EVCE3ESO.pdf

7 páginas

He publicado nuevos apuntes de 1º Educación en Valores Cívicos y Éticos: filojuana-MI-CLASE-DE-V.E.-1o-ESO.pdf

3 páginas

He publicado nuevos trabajos de 3º Educación en Valores Cívicos y Éticos: DErechos-humanos.pdf

1 página

He publicado nuevos apuntes de 3º Educación en Valores Cívicos y Éticos: Tema-2.-La-etica.pdf

3 páginas

He publicado nuevos apuntes de 3º Educación en Valores Cívicos y Éticos: MACHISMO.pdf

1 página

He publicado nuevos apuntes de 3º Educación en Valores Cívicos y Éticos: VALORES-TEMA-2.pdf

2 páginas

He publicado nuevos apuntes de 3º Educación en Valores Cívicos y Éticos: VALORES-TEMA-1.pdf

2 páginas

He publicado nuevos apuntes de 3º Educación en Valores Cívicos y Éticos: METODOS-DE-ESTUDIO.pdf

3 páginas

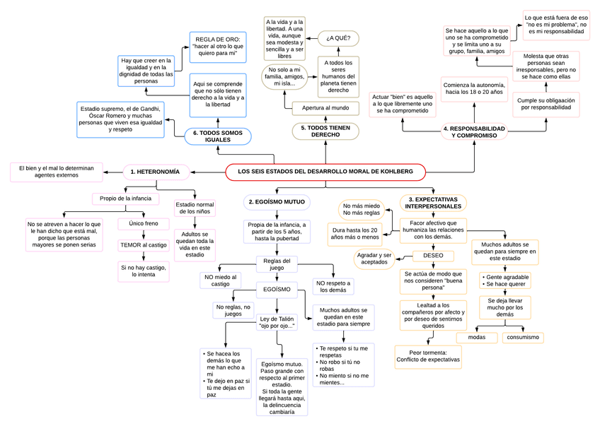
He publicado nuevos apuntes de 1º Educación en Valores Cívicos y Éticos: Los-seis-estadios-del-desarrollo-moral-de-Kohlberg.png

Imagen

He publicado nuevos ejercicios de 1º Educación en Valores Cívicos y Éticos: ACTIVIDAD-1.pdf

1 página

He publicado nuevos otros de 1º Educación en Valores Cívicos y Éticos: LECTURA-1-Cuento.pdf

1 página

He publicado nuevos apuntes de 1º Educación en Valores Cívicos y Éticos: TEMA-1-LA-IDENTIDAD-PERSONAL.pdf

10 páginas

He publicado nuevos trabajos de 3º Educación en Valores Cívicos y Éticos: LIBERTAD-PARA-ELEGIR.pdf

9 páginas

Solucionari exercicis Untouchable

4 páginas

Solucionari exercicis el club dels poetes morts

7 páginas

examenes

-

apuntes y actividades

He publicado nuevos examenes de 1º Educación en Valores Cívicos y Éticos: apuntes y actividades

Pregunta-corta-Nietzsche-1.pdf
TAREA-3-Manuel-Sabuco.pdf
Algunas-humillaciones.pdf
Activitat-3-Fes-una-redaccio-filosofica-amb-el-titol-Relacions-entre-llenguatge-i-realitat.pdf
TAREA-9-RESUME-LOS-PUNTOS-7-Y-8-SOBRE-LA-POLITICA-Y-SU-RELACION-CON-LA-EDUCACION.pdf
POSIBLES-PREGUNTAS-DE-EXAMEN-1-BACH-3-modificado.pdf

He publicado nuevos examenes de 1º Educación en Valores Cívicos y Éticos: apuntes-de-respeto-civico.pdf

2 páginas
Anónimo

@Anónimo

He publicado nuevos trabajos de 1º Educación en Valores Cívicos y Éticos: DUDH-2.pdf

1 página

He publicado nuevos apuntes de 3º Educación en Valores Cívicos y Éticos: EMPRESARIALES

16 páginas

He publicado nuevos trabajos de 3º Educación en Valores Cívicos y Éticos: El-Senorde-las-Moscas.pdf

4 páginas

He publicado nuevos apuntes de 1º Educación en Valores Cívicos y Éticos: trabajo-Africa.pptx

powerpoint
¡Estás al día!

¡Estás al día!

Has visto todos los archivos