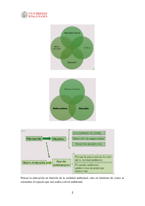
Educación Socioambiental

chevron_left
chevron_right
Todo
Apuntes
chevron_left
chevron_right
Anónimo

@Anónimo

He publicado nuevos apuntes de 4º Educación Socioambiental: BATERIA-DE-PREGUNTAS23.pdf

1 página

He publicado nuevos apuntes de 4º Educación Socioambiental: Tema-4.pdf

4 páginas

He publicado nuevos apuntes de 4º Educación Socioambiental: TEMA-2.docx

word

apuntes de la asignatura socioambiental

word
¡Estás al día!

¡Estás al día!

Has visto todos los archivos