chevron_left
chevron_right
Todo
Apuntes
Ejercicios
Exámenes
chevron_left
chevron_right

He publicado nuevos apuntes de 4º El Barco Eléctrico: Programacion-EBE-semana-del-16-M.alumnos.pdf

2 páginas

He publicado nuevos ejercicios de 4º El Barco Eléctrico: Problema-No1-governor.pdf

1 página

He publicado nuevos ejercicios de 4º El Barco Eléctrico: Problema-2.resuelto.pdf

4 páginas

He publicado nuevos apuntes de 4º El Barco Eléctrico: Articulo-Results-of-loadsobservation.pdf

6 páginas

He publicado nuevos apuntes de 4º El Barco Eléctrico: 4.-Calculo-de-lineas-por-caida-de-tension.pdf

8 páginas

He publicado nuevos apuntes de 4º El Barco Eléctrico: 3.-Criterios-para-el-calculo-de-lineas-electricas-electricas.EBE.pdf

4 páginas

He publicado nuevos apuntes de 4º El Barco Eléctrico: 1.-Sistemas-Aislados-y-Conectados-a-Tierra.moodle.pdf

9 páginas

He publicado nuevos apuntes de 4º El Barco Eléctrico: 3.3.-Problema-linea-1motor-2019-20.resuelto.pdf

4 páginas

He publicado nuevos apuntes de 4º El Barco Eléctrico: 4.-AVR.moodle.pdf

5 páginas

He publicado nuevos apuntes de 4º El Barco Eléctrico: 3.-Sistemas-de-excitacion.Moodle19-20.pdf

13 páginas

He publicado nuevos apuntes de 4º El Barco Eléctrico: 2.-Caracteristica-V-I.Moodle19-20.pdf

5 páginas

He publicado nuevos apuntes de 4º El Barco Eléctrico: 2.9.-Operacion-de-Generadores.pdf

8 páginas

He publicado nuevos apuntes de 4º El Barco Eléctrico: 2.8.-Caracteristicas-f-P-y-V-Q.pdf

5 páginas

He publicado nuevos apuntes de 4º El Barco Eléctrico: 2.6-Sincronizacion-de-alternadores.moodle.pdf

11 páginas

He publicado nuevos apuntes de 4º El Barco Eléctrico: 1.-Generador-Sincrono.Moodle19-20.pdf

26 páginas

He publicado nuevos apuntes de 4º El Barco Eléctrico: 2.5.-Regulador-de-velocidad.moodle.pdf

9 páginas

He publicado nuevos apuntes de 4º El Barco Eléctrico: Pruebas-a-bordo.pdf

1 página

He publicado nuevos apuntes de 4º El Barco Eléctrico: Instalaciones-con-Propulsion-Electrica-Integrada.pdf

2 páginas

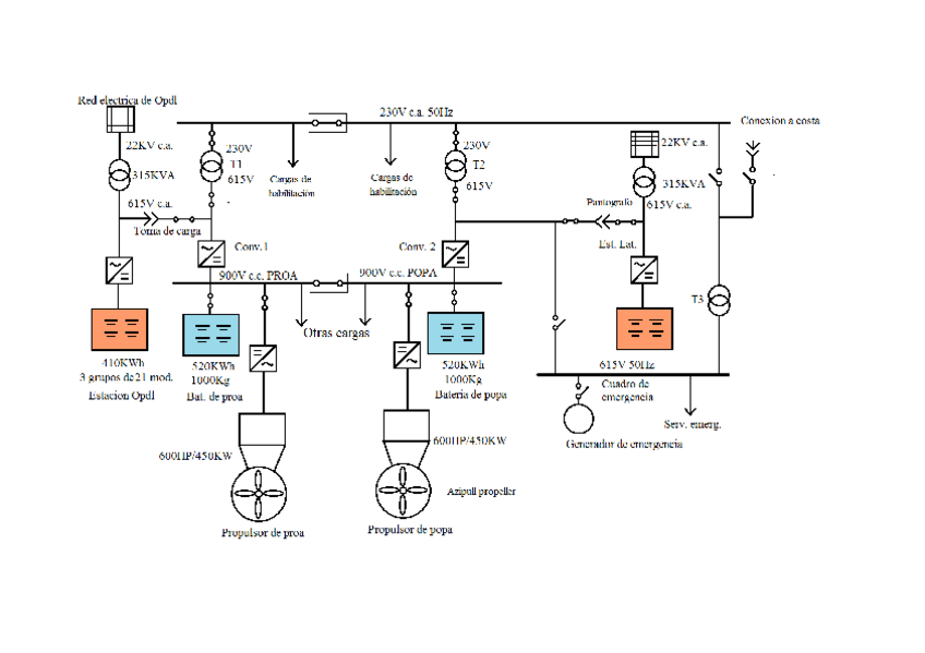
He publicado nuevos apuntes de 4º El Barco Eléctrico: Instalacion-Ampere.pdf

1 página

He publicado nuevos apuntes de 4º El Barco Eléctrico: Esquema-desarrollo-electricidad-naval.pdf

1 página

He publicado nuevos apuntes de 4º El Barco Eléctrico: Ejemplos-de-balance-electrico.pdf

3 páginas

He publicado nuevos apuntes de 4º El Barco Eléctrico: 4.-Desarrollo-electrificacion-naval.Moodle.pdf

8 páginas

He publicado nuevos apuntes de 4º El Barco Eléctrico: 2.-Instalaciones-Electricas-Navales.moodle.pdf

8 páginas

He publicado nuevos apuntes de 4º El Barco Eléctrico: 2.7.-Sistema-hibrido-de-propulsion.pdf

1 página

He publicado nuevos apuntes de 4º El Barco Eléctrico: 1.-Teoria-Balance-electrico.Moodle.pdf

6 páginas

He publicado nuevos examenes de 4º El Barco Eléctrico: Examen1-cardona.pdf

44 páginas
¡Estás al día!

¡Estás al día!

Has visto todos los archivos