chevron_left
chevron_right
Todo
Prácticas
chevron_left
chevron_right
Anónimo

@Anónimo

practicas

-

LABORATORIO1

He publicado nuevos practicas de 4º Electrónica Digital: LABORATORIO1

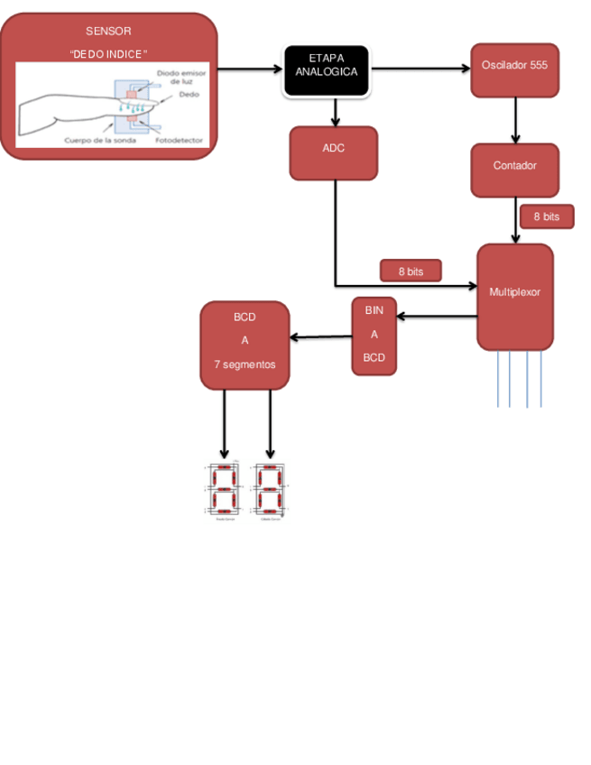
Diagrama-de-bloques.pdf
COMPUERTAS-LOGICAS.pdf
practica-3.pdf
TRABAJO-DE-INVESTIGACION-DE-ELECTRONICA.pdf
Sistemas-de-numeracion.pdf
DISENO-DE-CIRCUITOS-DIGITALES-UTILIZANDO-COMPUERTAS-LOGICAS-COMUNES.pdf
¡Estás al día!

¡Estás al día!

Has visto todos los archivos