Embriología

chevron_left
chevron_right
Todo
Apuntes
Preguntas
Ejercicios
Exámenes
Otros
Prácticas
Test
Trabajos
chevron_left
chevron_right

Folio de esquema/Resumen de todo el Tema 22 de Embriología

2 páginas

apuntes

-

esquemas embrio

He publicado nuevos apuntes de 1º Embriología: esquemas embrio

tema-1-biologia.pdf
tema-2-biologia.pdf
tema-3-biologia.pdf
tema-4-biologia.pdf
tema-5-biologia.pdf
tema-6-biologia.pdf

Tabla de resumen con imágenes de todo el Tema 21 de Embriología: Formación del aparato urinario.

2 páginas

apuntes

-

Resums

He publicado nuevos apuntes de 1º Embriología: Resums

part-bio.pdf
part-anato-1.pdf
part-anato-2.pdf

apuntes

-

Seminaris en lo important

He publicado nuevos apuntes de 1º Embriología: Seminaris en lo important

P.3-Formacio-normal-i-patologica-del-cor.pdf
P.4-Desenvolupament-de-la-cara.-Malformacions.pdf
P.5.Desenvolupament-de-les-cavitats-corporals-dels-mesenteris-i-del-diafragma.-Malformacions.pdf
Practica-1Primeras-Semanas.pdf
Practica-2Malformaciones-del-SNC-y-SNP.pdf
S.1-Desenvolupament-somatic.pdf

Tablas de resumen con imágenes de todo el Tema 20 de Embriología: Formación del Aparato digestivo.

3 páginas

Apuntes y esquema de resumen del Tema 19 de Embriología

2 páginas

Esquema de resumen y tabla con fotos del Tema 19 de Embriología: Formación del aparato respiratorio.

1 página

Tablas de resumen con fotos de los derivados de los arcos faríngeos, hendiduras faríngeas y bolsas faríngeas. Tema 18 de Embriología: Arcos faríngeos o branquiales, hendiduras faríngeas, bolsas faríngeas.

3 páginas

Esquema con imágenes de todo el Tema 17 de Embriología: Formación del sistema venoso, sistema cardiovascular.

2 páginas

He publicado nuevos apuntes de 1º Embriología: APUNTES-COMPLETOS-EMBRIOLOGIA.pdf

94 páginas

RESUMEN DE LOS PROCEDIMIENTO PARA EL ESTUDIO DE LIQUIDO SEMINAL EN EL LABORATORIO VERSION 2021

Imagen

RESUMEN DE LOS PROCEDIMIENTO PARA EL ESTUDIO DE LIQUIDO SEMINAL EN EL LABORATORIO VERSION 2021

Imagen

apuntes

-

Esquemas simplificados embrio

He publicado nuevos apuntes de 1º Embriología: Esquemas simplificados embrio

formacion-SNC.pdf
formacion-SNP.pdf
formacion-del-corazon.pdf
tabicamientos-cardiacos.pdf
formacion-sistema-arterial.pdf
formacion-sistema-venoso.pdf

Resumen/Esquema con anotaciones del Tema 16 de Embriología.

3 páginas

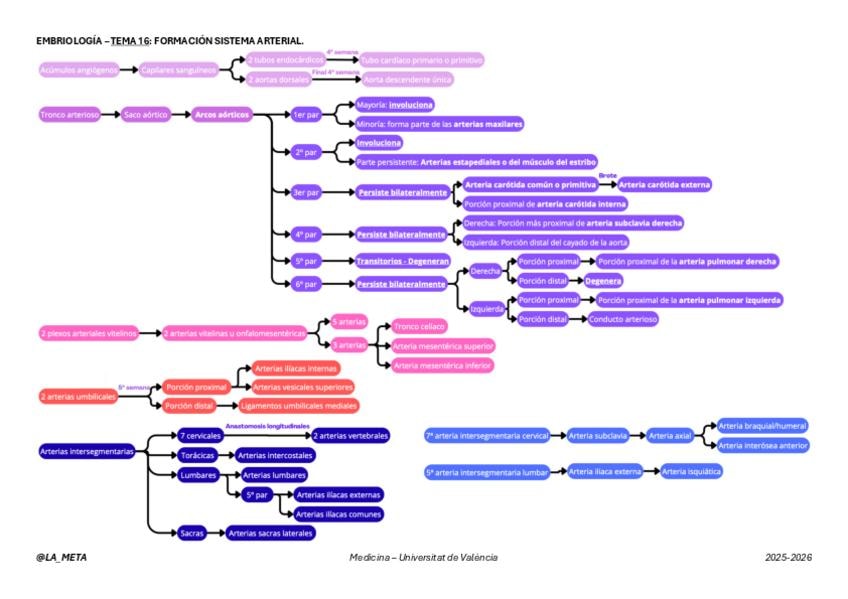
Esquema de resumen de todo el Tema 16 de Embriología: Formación sistema arterial.

2 páginas

He publicado nuevos apuntes de 1º Embriología: EMBRIOLOGIA-3.pdf

37 páginas

Desarrollo embriológico de los arcos faríngeos según Lahgman y moore

word

He publicado nuevos apuntes de 1º Embriología: EMBRIOLOGIA-2o-CUATRI-1o-MED-APUNTES-CLASE-6.pdf

5 páginas

apuntes

-

Resúmenes Embrio (Biología)

He publicado nuevos apuntes de 1º Embriología: Resúmenes Embrio (Biología)

Tema-1-Ovogenesis..pdf
Tema-2-Espermatogenesis..pdf
Tema-3-Fecundacion..pdf
Tema-4-Transmision-de-la-informacion..pdf
Tema-5-Anomalias-numericas.pdf
Tema-7-Herencia-autosomica.pdf

apuntes

-

Resúmenes Embrio (Anatomía)

He publicado nuevos apuntes de 1º Embriología: Resúmenes Embrio (Anatomía)

Tema-9-Primeras-semanas-I..pdf
Tema-10-Primeras-semanas-II..pdf
Tema-11-Placenta-y-membranas-fetales..pdf
Tema-12-SNC..pdf
Tema-13-SNP..pdf
Tema-14-Formacion-del-corazon-I..pdf

Esquema de resumen sin apuntes de TODO el Tema 14 de Embriología.

2 páginas

Esquema de resumen con fotos para entenderlo de todo el Tema 14 de Embriología: Formación del corazón.

1 página

Esquema/Resumen con apuntes e imágenes del Tema 13 de Embriología.

3 páginas

He publicado nuevos apuntes de 1º Embriología: EMBRIOLOGIA-2o-CUATRI-1o-MED-APUNTES-CLASE-7.pdf

4 páginas

Esquema con apuntes complementario a la publicación anterior. Tema 12 de Embriología.

2 páginas

Esquema con fotos incluidas del Tema 12 de Embriología: Desarrollo del Sistema Nervioso Central.

2 páginas

Esquema con apuntes complementario a la publicación anterior. Tema 11 de Embriología.

3 páginas

Esquema con fotos incluidas del origen del corion frondoso y de la decidua basal del Tema 11 de Embriología: Placenta y membranas fetales.

2 páginas

apuntes

-

Apunts Embrio

He publicado nuevos apuntes de 1º Embriología: Apunts Embrio

T9-10.pdf

Esquema con apuntes complementario a la publicación anterior. Tema 10 de Embriología.

4 páginas

Esquema con fotos de resumen de los procesos y días que ocurren en la 3ª semana (y parte de la 4ª) del periodo gestacional. Tema 10 de Embriología: Primeras semanas del desarrollo (II): Semana 3 y 4 postfecundación.

3 páginas

Esquema con apuntes complementario a la publicación anterior. Tema 9 de Embriología.

3 páginas

Esquemas de la primera y segunda semana del periodo preembrionario con días apuntados y fotos incluidas. Tema 9 de Embriología: Primeras semanas del desarrollo (I): Semana 1 y 2 postfecundación

2 páginas

He publicado nuevos apuntes de 1º Embriología: EMBRIOLOGIA-2o-CUATRI-1o-MED-APUNTES-CLASE-5.pdf

3 páginas

He publicado nuevos apuntes de 1º Embriología: EMBRIOLOGIA-2o-CUATRI-1o-MED-APUNTES-CLASE-3.pdf

3 páginas

He publicado nuevos apuntes de 1º Embriología: EMBRIOLOGIA-2o-CUATRI-1o-MED-APUNTES-CLASE-2.pdf

1 página

He publicado nuevos apuntes de 1º Embriología: EMBRIOLOGIA-2o-CUATRI-1o-MED-APUNTES-CLASE-4.pdf

2 páginas

apuntes

-

Apuntes Embriología

He publicado nuevos apuntes de 1º Embriología: Apuntes Embriología

Apuntes-Embriologia-Tema-1.pdf
Apuntes-Embriologia-Tema-2.pdf
Apuntes-Embriologia-Tema-3.pdf
Apuntes-Embriologia-Tema-4.pdf
Apuntes-Embriologia-Tema-5.pdf
Apuntes-Embriologia-Tema-6.pdf

He publicado nuevos apuntes de 1º Embriología: embriologia.pdf

77 páginas

practicas

-

Pràctiques bio

He publicado nuevos practicas de 1º Embriología: Pràctiques bio

practica-3-feta.pdf
practica-2-feta.pdf

desde el tema 1-15

27 páginas

apuntes

-

APUNTES TODO

He publicado nuevos apuntes de 1º Embriología: APUNTES TODO

Apuntes-Embrio-T11-14.pdf
Apuntes-Embrio-primeras-semanas-T9-10.pdf
Apuntes-Embrio-T14-18.pdf
Biologia-0-4.pdf
Biologia-4-8.pdf

He publicado nuevos apuntes de 1º Embriología: Apuntes-Seminario-1.pdf

2 páginas

He publicado nuevos apuntes de 1º Embriología: Formulacion.pdf

1 página

He publicado nuevos apuntes de 1º Embriología: Tema-21.-Desarrollo-del-aparato-urinario.-Rinon-y-vias-urinarias....pdf

3 páginas

He publicado nuevos apuntes de 1º Embriología: Tema-20.-Desarrollo-del-aparato-digestivo-y-glandulas-anexas..pdf

5 páginas

He publicado nuevos apuntes de 1º Embriología: Tema-19.-Desarrollo-del-sistema-respiratorio..pdf

2 páginas

He publicado nuevos apuntes de 1º Embriología: Tema-17.-Desarrollo-del-sistema-venoso.pdf

3 páginas

He publicado nuevos apuntes de 1º Embriología: Tema-13.-SNperiferico.pdf

4 páginas

He publicado nuevos apuntes de 1º Embriología: Tema-12.-SNcentral.pdf

4 páginas

He publicado nuevos apuntes de 1º Embriología: Tema-11.-Placenta-y-membranas-fetales.pdf

4 páginas

He publicado nuevos apuntes de 1º Embriología: Tema-10.-Primeras-semanas-del-desarrollo-embrionario-II.pdf

4 páginas

He publicado nuevos apuntes de 1º Embriología: Tema-9.-Primeras-semanas-del-desarrollo-embrionario-I.pdf

5 páginas

He publicado nuevos apuntes de 1º Embriología: Tema-16.-Desarrollo-del-sistema-arterial.pdf

5 páginas

He publicado nuevos apuntes de 1º Embriología: Tema-18.-Derivados-de-los-arcos-y-bolsas-faringeos..pdf

3 páginas

He publicado nuevos apuntes de 1º Embriología: Tema-14.-Desarrollo-del-corazon.pdf

3 páginas

He publicado nuevos apuntes de 1º Embriología: Tema-15.-Tabiques-cardiacos.pdf

3 páginas

He publicado nuevos apuntes de 1º Embriología: apuntes-embriologia-parte-anatomia-T16-22.pdf

45 páginas

He publicado nuevos apuntes de 1º Embriología: apuntes-embriologia-parte-anatomia-T9-15.pdf

50 páginas