Todo
Apuntes
chevron_left
chevron_right

He publicado nuevos apuntes de 1º Empresas: empresas-tema-1-6.pdf

4 páginas

He publicado nuevos apuntes de 1º Empresas: Resolucion-excel-Empresas.pdf

1 página

He publicado nuevos apuntes de 1º Empresas: formulario.pdf

3 páginas
Anónimo

@Anónimo

He publicado nuevos apuntes de 1º Empresas: Practicas-empresas.pdf

13 páginas

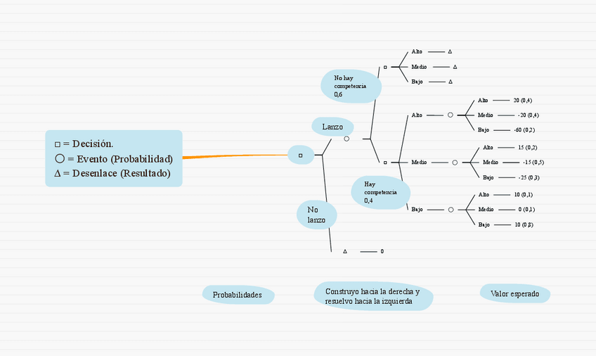
He publicado nuevos apuntes de 1º Empresas: Decision.-Evento.pdf

1 página

He publicado nuevos apuntes de 1º Empresas: Empresa.pdf

3 páginas
¡Estás al día!

¡Estás al día!

Has visto todos los archivos