Enfermedades Cardiovasculares

Todo
Apuntes
Exámenes
Otros
chevron_left
chevron_right

He publicado nuevos apuntes de 4º Enfermedades Cardiovasculares: MACROTABLA-CARDIO.pdf

3 páginas
Anónimo

@Anónimo

apuntes

-

Apuntes Cardiologia

Falta 12, 14, 19 y 24

Taquiarritmias-17-18.pdf
Cardiopatia-isquemica-1-4.pdf
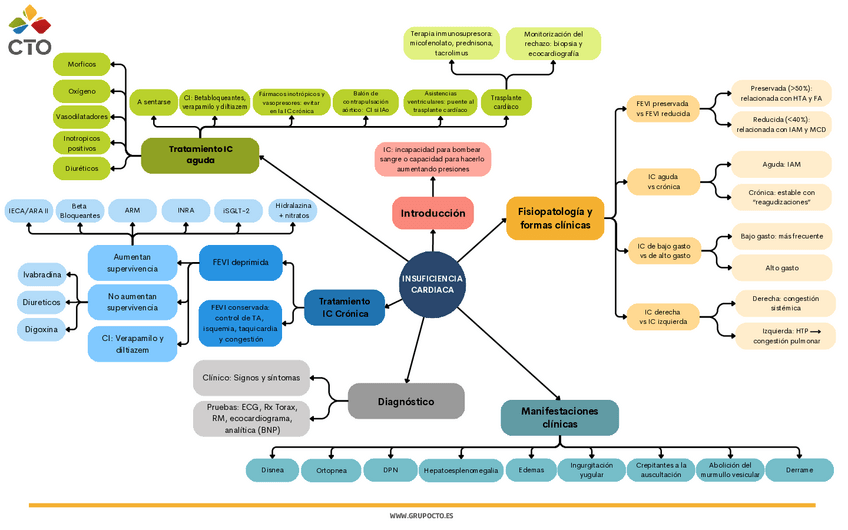
Insuficiencia-cardiaca-5.pdf
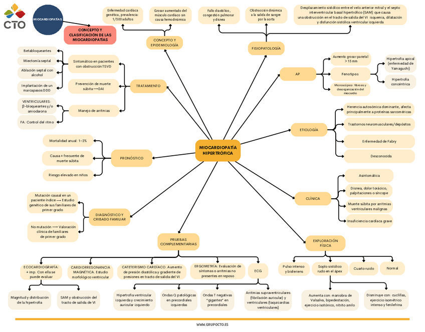
Miocardiopatias-6.pdf
Cardiopatias-Congenitas-13.pdf
Patologia-de-aorta-21-22.pdf

He publicado nuevos apuntes de 4º Enfermedades Cardiovasculares: VALVULA-TRICUSPIDE.pdf

4 páginas

He publicado nuevos apuntes de 4º Enfermedades Cardiovasculares: Apuntes-Reme-y-Torrecilla.pdf

340 páginas

Entender ECG

68 páginas

apuntes

-

B4. Insuficiencia cardiaca

Esquemas CTO

B4.-Insuficiencia-cardiaca.pdf
B5.-Miocardiopatias.pdf
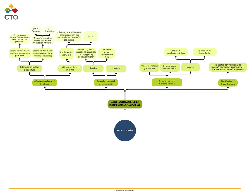
B6.-Valvulopatias.pdf
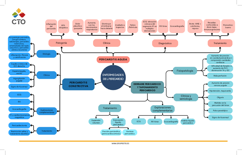
B7.-Enfermedades-del-pericardio.pdf
Anónimo

@Anónimo

Recopilación de las preguntas de cardio de primera convocatoria del examen de 2025

4 páginas

He publicado nuevos apuntes de 4º Enfermedades Cardiovasculares: TEMAS-CARDIO-RESUMIDOS.pdf

36 páginas

He publicado nuevos apuntes de 4º Enfermedades Cardiovasculares: Conceptos-clave-medplus-cardiologia.pdf

10 páginas

He publicado nuevos apuntes de 4º Enfermedades Cardiovasculares: VALVULOPATIAS-AORTICAS.pdf

2 páginas

He publicado nuevos apuntes de 4º Enfermedades Cardiovasculares: VALVULOPATIA-MITRAL.pdf

1 página

He publicado nuevos apuntes de 4º Enfermedades Cardiovasculares: tema-19ESTIMULACION-CARDIACA.pdf

1 página

He publicado nuevos apuntes de 4º Enfermedades Cardiovasculares: tema-12.-CIRUGIA-VALVULOPATIAS.pdf

1 página

He publicado nuevos apuntes de 4º Enfermedades Cardiovasculares: tema-161718-ARRITMIAS.pdf

4 páginas

He publicado nuevos apuntes de 4º Enfermedades Cardiovasculares: TEMA-7.-TRASPLANTE-CARDIACO-Y-DAVI.pdf

1 página

He publicado nuevos apuntes de 4º Enfermedades Cardiovasculares: tema-11.-ENDOCARDITIS-INFECCIOSA.pdf

2 páginas

He publicado nuevos apuntes de 4º Enfermedades Cardiovasculares: TEMA-4.-CIRUGIA-CARDIACA.pdf

1 página

He publicado nuevos apuntes de 4º Enfermedades Cardiovasculares: iTEMA25.-HIPERTENSION-PULMONAR.pdf

1 página

He publicado nuevos apuntes de 4º Enfermedades Cardiovasculares: iTEMA-24.-PATOLOGIA-DEL-SISTEMA-VENOSO-Y-LINFATICO.pdf

2 páginas

He publicado nuevos apuntes de 4º Enfermedades Cardiovasculares: itema-23.-PATOLOGIA-VASCULAR-NO-ARTERIOESCLEROTICA.pdf

2 páginas

He publicado nuevos apuntes de 4º Enfermedades Cardiovasculares: iTEMA-22.ARTERIOPATIAS-PERIFERICAS.pdf

2 páginas

He publicado nuevos apuntes de 4º Enfermedades Cardiovasculares: iTEMA-21.-ANEURISMA-AORTICO.pdf

1 página

He publicado nuevos apuntes de 4º Enfermedades Cardiovasculares: itema-20.-TUMORES-CARDIACOS.pdf

1 página

He publicado nuevos apuntes de 4º Enfermedades Cardiovasculares: itema-15.-ENFERMEDADES-DEL-PERICARDIO.pdf

2 páginas

He publicado nuevos apuntes de 4º Enfermedades Cardiovasculares: itema-5INSUFICIENCIA-CARDIACA.pdf

7 páginas

He publicado nuevos apuntes de 4º Enfermedades Cardiovasculares: iTEMA-6.-MIOCARDIOPATIAS-Y-MIOCARDITIS.pdf

3 páginas

He publicado nuevos apuntes de 4º Enfermedades Cardiovasculares: iCARDIOPATIAS-CONGENITAS.pdf

2 páginas
Anónimo

@Anónimo

He publicado nuevos examenes de 4º Enfermedades Cardiovasculares: EXAMEN-CARDIOLOGIA-2023-1a-Convocatoria.pdf

11 páginas

He publicado nuevos apuntes de 4º Enfermedades Cardiovasculares: Endocarditis-infecciosa-2023-24.pdf

5 páginas

apuntes

-

Resumen Cardiología

He publicado nuevos apuntes de 4º Enfermedades Cardiovasculares: Resumen Cardiología

Basico-Cardio.pdf
Valvulopatias-Tumores-y-Malformaciones.pdf
Endocarditis-y-pericarditis.pdf
Insuficiencia cardiaca.pdf
SCA.pdf
Miocarditis-y-miocardiopatias.pdf
Anónimo

@Anónimo

He publicado nuevos examenes de 4º Enfermedades Cardiovasculares: MIR.12.2425.DESGLOSES.CD.DSG23.pdf

36 páginas

He publicado nuevos apuntes de 4º Enfermedades Cardiovasculares: ELECTROCARDIOGRAFIA-BASICA.pdf

16 páginas

He publicado nuevos apuntes de 4º Enfermedades Cardiovasculares: COSAS-IMPORTANTES-CARDIO.pdf

23 páginas

He publicado nuevos examenes de 4º Enfermedades Cardiovasculares: Enfermedades-Cardiovasculares_20190902_Sol.pdf

12 páginas

He publicado nuevos apuntes de 4º Enfermedades Cardiovasculares: SEMINARIO-EKG.pdf

4 páginas

apuntes

-

apuntes CARDIOPATÍA ISQUÉMICA (temas 1, 2, 3)

He publicado nuevos apuntes de 4º Enfermedades Cardiovasculares: apuntes CARDIOPATÍA ISQUÉMICA (temas 1, 2, 3)

TEMA-1-SINDROME-CORONARIO-CRONICO-ANGINA-ESTABLE.pdf
TEMA-2-SCASEST.pdf
TEMA-3-SCACEST.pdf

He publicado nuevos apuntes de 4º Enfermedades Cardiovasculares: RESPUESTAS-CORRECTAS-MEDPLUS-CARDIO.pdf

39 páginas

He publicado nuevos apuntes de 4º Enfermedades Cardiovasculares: PREGUNTAS-MEDPLUS-CARDIO.pdf

75 páginas

He publicado nuevos apuntes de 4º Enfermedades Cardiovasculares: PREGUNTAS-EXAMEN-CARDIO.pdf

22 páginas

He publicado nuevos examenes de 4º Enfermedades Cardiovasculares: Recopilatorio cardio 2023.pdf

1 página

He publicado nuevos apuntes de 4º Enfermedades Cardiovasculares: TEMA-24.-Patologia-del-sistema-venoso-y-linfatico.pdf

5 páginas

He publicado nuevos apuntes de 4º Enfermedades Cardiovasculares: Tabla-Trastornos-del-ritmo-cardiaco.pdf

7 páginas

He publicado nuevos apuntes de 4º Enfermedades Cardiovasculares: Soplos.pdf

1 página

He publicado nuevos apuntes de 4º Enfermedades Cardiovasculares: Cardioversion-electrica.pdf

8 páginas

He publicado nuevos apuntes de 4º Enfermedades Cardiovasculares: SEMINARIO-1-ECK-CARDIOLOGIA.pdf

11 páginas

He publicado nuevos apuntes de 4º Enfermedades Cardiovasculares: IMAGENES-CARDIOLOGIA.pdf

13 páginas

apuntes

-

Dx diferencial 2021-2022

He publicado nuevos apuntes de 4º Enfermedades Cardiovasculares: Dx diferencial 2021-2022

DIAGNOSTICO-DIFERENCIAL-CARDIO-TEMA-1-AL-6.pdf
DIAGNOSTICO-DIFERENCIAL-CARDIO-TEMA-8-AL-TEMA-14.pdf
DIAGNOSTICO-DIFERENCIAL-CARDIO-TEMA-15-AL-18.pdf
DIAGNOSTICO-DIFERENCIAL-TEMA-25.pdf

He publicado nuevos apuntes de 4º Enfermedades Cardiovasculares: resumenes-cardio.pdf

10 páginas

He publicado nuevos apuntes de 4º Enfermedades Cardiovasculares: resumenes-cardio.pdf

10 páginas

He publicado nuevos apuntes de 4º Enfermedades Cardiovasculares: MIR.pdf

32 páginas

He publicado nuevos examenes de 4º Enfermedades Cardiovasculares: Enfermedades-Cardiovasculares_20151221.pdf

9 páginas

He publicado nuevos examenes de 4º Enfermedades Cardiovasculares: Enfermedades-Cardiovasculares_20141219.pdf

7 páginas

He publicado nuevos apuntes de 4º Enfermedades Cardiovasculares: RECUERDA-CARDIO.pdf

9 páginas
Anónimo

@Anónimo

He publicado nuevos apuntes de 4º Enfermedades Cardiovasculares: Tema-21.pdf

10 páginas
Anónimo

@Anónimo

He publicado nuevos examenes de 4º Enfermedades Cardiovasculares: 2018.pdf

10 páginas
Anónimo

@Anónimo

He publicado nuevos examenes de 4º Enfermedades Cardiovasculares: 2019.pdf

12 páginas

He publicado nuevos examenes de 4º Enfermedades Cardiovasculares: Enfermedades-Cardiovasculares_20131220.pdf

9 páginas

apuntes

-

Seminarios Cardiología

He publicado nuevos apuntes de 4º Enfermedades Cardiovasculares: Seminarios Cardiología

Seminario-4-Cardio.pdf
Seminario-1-Cardio.pdf
Seminario-3-Cardio.pdf
Seminario-2-Cardio.pdf
Seminario-5-Cardiologia.pdf
Anónimo

@Anónimo

He publicado nuevos apuntes de 4º Enfermedades Cardiovasculares: Manual-de-Electrocadiografia-4a-Edicion.pdf

88 páginas
Anónimo

@Anónimo

He publicado nuevos examenes de 4º Enfermedades Cardiovasculares: C0B188C9-8D16-4412-9239-B5A53F0CAD2F.pdf

17 páginas