ENSEÑANZA Y APRENDIZAJE DE LAS MATEMÁTICAS EN EDUCACIÓN PRIMARIA

chevron_left
chevron_right
Todo
Apuntes
Ejercicios
Exámenes
Otros
Prácticas
chevron_left
chevron_right
Anónimo

@Anónimo

practicas

-

Practicas T1

He publicado nuevos practicas de 3º ENSEÑANZA Y APRENDIZAJE DE LAS MATEMÁTICAS EN EDUCACIÓN PRIMARIA: Practicas T1

Practicas-T1.jpeg
Practicas-T1.jpeg
Practicas-T1.jpeg
Practicas-T1.jpeg
Practicas-T1.jpeg
Practicas-T1.jpeg

Apuntes de clase. Todo lo que ha dicho el profesor esta transcrito tal cual.

14 páginas
Anónimo

@Anónimo

He publicado nuevos apuntes de 3º ENSEÑANZA Y APRENDIZAJE DE LAS MATEMÁTICAS EN EDUCACIÓN PRIMARIA: Tema-1-4.pdf

28 páginas

Prácticas 1, 2, 3 y 4 del tema 1 de mates.

5 páginas

He publicado nuevos apuntes de 3º ENSEÑANZA Y APRENDIZAJE DE LAS MATEMÁTICAS EN EDUCACIÓN PRIMARIA: APUNTES-MATES-TEMA-4.pdf

5 páginas

He publicado nuevos apuntes de 3º ENSEÑANZA Y APRENDIZAJE DE LAS MATEMÁTICAS EN EDUCACIÓN PRIMARIA: APUNTES-MATES-TEMA-3.pdf

6 páginas

He publicado nuevos apuntes de 3º ENSEÑANZA Y APRENDIZAJE DE LAS MATEMÁTICAS EN EDUCACIÓN PRIMARIA: APUNTES-MATES-TEMA-2.pdf

27 páginas

He publicado nuevos apuntes de 3º ENSEÑANZA Y APRENDIZAJE DE LAS MATEMÁTICAS EN EDUCACIÓN PRIMARIA: APUNTES-MATES-TEMA-1.pdf

12 páginas

examenes

-

Exámenes varios - Mates 3º

Mates 3º - Exámenes varios

PHOTO-2025-02-04-19-59-07.pdf
PHOTO-2025-02-04-20-01-58-2.pdf
PHOTO-2025-02-04-20-01-58-3.pdf
PHOTO-2025-02-04-20-01-58.pdf
PHOTO-2025-02-04-20-01-59-2.pdf
PHOTO-2025-02-04-20-01-59.pdf

apuntes

-

Matemáticas 3º Segundo parcial (TEMA 7) Apuntes y ejercicios

He publicado nuevos apuntes de 3º ENSEÑANZA Y APRENDIZAJE DE LAS MATEMÁTICAS EN EDUCACIÓN PRIMARIA: Matemáticas 3º Segundo parcial (TEMA 7) Apuntes y ejercicios

TEMA-7-Matematicas-3o-Apuntes-y-ejercicios.pdf

apuntes

-

Matemáticas 3º Segundo parcial (TEMA 6) Apuntes y ejercicios

He publicado nuevos apuntes de 3º ENSEÑANZA Y APRENDIZAJE DE LAS MATEMÁTICAS EN EDUCACIÓN PRIMARIA: Matemáticas 3º Segundo parcial (TEMA 6) Apuntes y ejercicios

TEMA-6-Matematicas-3o-Apuntes-y-ejercicios.pdf

apuntes

-

Matemáticas 3º Segundo parcial (TEMA 5) Apuntes y ejercicios

He publicado nuevos apuntes de 3º ENSEÑANZA Y APRENDIZAJE DE LAS MATEMÁTICAS EN EDUCACIÓN PRIMARIA: Matemáticas 3º Segundo parcial (TEMA 5) Apuntes y ejercicios

TEMA-5-Matematicas-3o-Apuntes-y-ejercicios.pdf

apuntes

-

Matemáticas 3º Segundo parcial (TEMA 8) Apuntes y ejercicios

He publicado nuevos apuntes de 3º ENSEÑANZA Y APRENDIZAJE DE LAS MATEMÁTICAS EN EDUCACIÓN PRIMARIA: Matemáticas 3º Segundo parcial (TEMA 8) Apuntes y ejercicios

TEMA-8-Matematicas-3oApuntes-y-ejercicios.pdf

apuntes

-

Matemáticas 3º Primer parcial (TEMA 1 -4) Apuntes y Ejercicios

He publicado nuevos apuntes de 3º ENSEÑANZA Y APRENDIZAJE DE LAS MATEMÁTICAS EN EDUCACIÓN PRIMARIA: Matemáticas 3º Primer parcial (TEMA 1 -4) Apuntes y Ejercicios

TEMA-1-Matematicas-3o-Apuntes-y-ejercicios-.pdf
TEMA-2-Matematicas-3oApuntes-y-ejercicios.pdf
TEMA-3-Matematicas-3o-Apuntes-y-ejercicios.pdf
TEMA-4-Matematicas-3o-Apuntes-y-ejercicios.pdf

otros

-

Matemáticas 3º teoria y practicas clase

temas y practicas año 2025 (de clase)

T01-0-Indice-RepresentacionNumero-Algoritmos.pdf
T01-DOC1-DECRETO-106-Curriculo-EP-Sentido-Numerico-y-de-las-operaciones.pdf
T01-DOC2-DesarrolloComprensionSN-y-modos-de-representacion-EST.pdf
T01-DOC3-Beattle-MODELANDO-los-algoritmos.pdf
T01-PR1-El-caso-de-IN-24-25.pdf
T01-PR2-Libro-de-texto-representacionNumero.pdf

practicas

-

T05-Relacional

En esta sección encontrarás las soluciones a las actividades propuestas. Puedes usarlas como apoyo para practicar.

T05-PR2-RepresentantPensamentRelacional.pdf
T05-PR1-NivellsPensamentRelacional.pdf

T07-Clasificaciones Inclusivas

2 páginas

T07-P2. Solución

4 páginas

T08-P1. Solución

4 páginas

He publicado nuevos apuntes de 3º ENSEÑANZA Y APRENDIZAJE DE LAS MATEMÁTICAS EN EDUCACIÓN PRIMARIA: MATEMATICAS.-ESQUEMAS-TODOS-LOS-TEMAS.pdf

8 páginas

He publicado nuevos apuntes de 3º ENSEÑANZA Y APRENDIZAJE DE LAS MATEMÁTICAS EN EDUCACIÓN PRIMARIA: TEMA-8-TRATAMIENTO-DE-LA-INFORMACION.pdf

2 páginas

He publicado nuevos apuntes de 3º ENSEÑANZA Y APRENDIZAJE DE LAS MATEMÁTICAS EN EDUCACIÓN PRIMARIA: TEMA-7-MAGNITUD-Y-MEDIDA.pdf

10 páginas

He publicado nuevos apuntes de 3º ENSEÑANZA Y APRENDIZAJE DE LAS MATEMÁTICAS EN EDUCACIÓN PRIMARIA: TEMA-6-Desarrollo-del-pensamiento-geometrico.pdf

5 páginas

He publicado nuevos practicas de 3º ENSEÑANZA Y APRENDIZAJE DE LAS MATEMÁTICAS EN EDUCACIÓN PRIMARIA: Practica-3-Tema-5.pdf

1 página

He publicado nuevos practicas de 3º ENSEÑANZA Y APRENDIZAJE DE LAS MATEMÁTICAS EN EDUCACIÓN PRIMARIA: Practica-2-tema-5.pdf

2 páginas

He publicado nuevos practicas de 3º ENSEÑANZA Y APRENDIZAJE DE LAS MATEMÁTICAS EN EDUCACIÓN PRIMARIA: Practica-1-Tema-5.pdf

2 páginas

He publicado nuevos apuntes de 3º ENSEÑANZA Y APRENDIZAJE DE LAS MATEMÁTICAS EN EDUCACIÓN PRIMARIA: TEMA-5-Pensamiento-Relacional.pdf

5 páginas
Anónimo

@Anónimo

He publicado nuevos practicas de 3º ENSEÑANZA Y APRENDIZAJE DE LAS MATEMÁTICAS EN EDUCACIÓN PRIMARIA: practica-4-tema-6.pdf

2 páginas
Anónimo

@Anónimo

He publicado nuevos practicas de 3º ENSEÑANZA Y APRENDIZAJE DE LAS MATEMÁTICAS EN EDUCACIÓN PRIMARIA: Practica-3-Tema-6.pdf

3 páginas
Anónimo

@Anónimo

He publicado nuevos apuntes de 3º ENSEÑANZA Y APRENDIZAJE DE LAS MATEMÁTICAS EN EDUCACIÓN PRIMARIA: T04-PR3-RazProp-Analisis-libros-de-texto-Porcentaje.pdf

3 páginas
Anónimo

@Anónimo

He publicado nuevos apuntes de 3º ENSEÑANZA Y APRENDIZAJE DE LAS MATEMÁTICAS EN EDUCACIÓN PRIMARIA: T04-PR2-NivelesDesarrolloRazProporcional.pdf

5 páginas
Anónimo

@Anónimo

He publicado nuevos apuntes de 3º ENSEÑANZA Y APRENDIZAJE DE LAS MATEMÁTICAS EN EDUCACIÓN PRIMARIA: T04-PR1-RazProp-Analisis-Libros-de-texto-Proporcionalidad.pdf

7 páginas
Anónimo

@Anónimo

He publicado nuevos apuntes de 3º ENSEÑANZA Y APRENDIZAJE DE LAS MATEMÁTICAS EN EDUCACIÓN PRIMARIA: T03-PR4-SumaFracciones-CasoEnzo2p.pdf

4 páginas
Anónimo

@Anónimo

He publicado nuevos apuntes de 3º ENSEÑANZA Y APRENDIZAJE DE LAS MATEMÁTICAS EN EDUCACIÓN PRIMARIA: T03-PR3-CasoJulia-.pdf

2 páginas
Anónimo

@Anónimo

He publicado nuevos apuntes de 3º ENSEÑANZA Y APRENDIZAJE DE LAS MATEMÁTICAS EN EDUCACIÓN PRIMARIA: T03-PR2-Analisis-Libro-de-texto-2-Secuencia.pdf

4 páginas
Anónimo

@Anónimo

He publicado nuevos apuntes de 3º ENSEÑANZA Y APRENDIZAJE DE LAS MATEMÁTICAS EN EDUCACIÓN PRIMARIA: Practica-3.pdf

2 páginas
Anónimo

@Anónimo

He publicado nuevos apuntes de 3º ENSEÑANZA Y APRENDIZAJE DE LAS MATEMÁTICAS EN EDUCACIÓN PRIMARIA: Practica-2.pdf

3 páginas
Anónimo

@Anónimo

He publicado nuevos apuntes de 3º ENSEÑANZA Y APRENDIZAJE DE LAS MATEMÁTICAS EN EDUCACIÓN PRIMARIA: Practica-1.pdf

5 páginas
Anónimo

@Anónimo

He publicado nuevos apuntes de 3º ENSEÑANZA Y APRENDIZAJE DE LAS MATEMÁTICAS EN EDUCACIÓN PRIMARIA: Tema-3.pdf

24 páginas
Anónimo

@Anónimo

He publicado nuevos apuntes de 3º ENSEÑANZA Y APRENDIZAJE DE LAS MATEMÁTICAS EN EDUCACIÓN PRIMARIA: Tema-1.pdf

17 páginas
Anónimo

@Anónimo

He publicado nuevos apuntes de 3º ENSEÑANZA Y APRENDIZAJE DE LAS MATEMÁTICAS EN EDUCACIÓN PRIMARIA: Tema-2.pdf

26 páginas
Anónimo

@Anónimo

Todo el 1er parcial resumido en 1 algoritmo

1 página
Anónimo

@Anónimo

He publicado nuevos apuntes de 3º ENSEÑANZA Y APRENDIZAJE DE LAS MATEMÁTICAS EN EDUCACIÓN PRIMARIA: definicion-de-poligonos.pdf

3 páginas

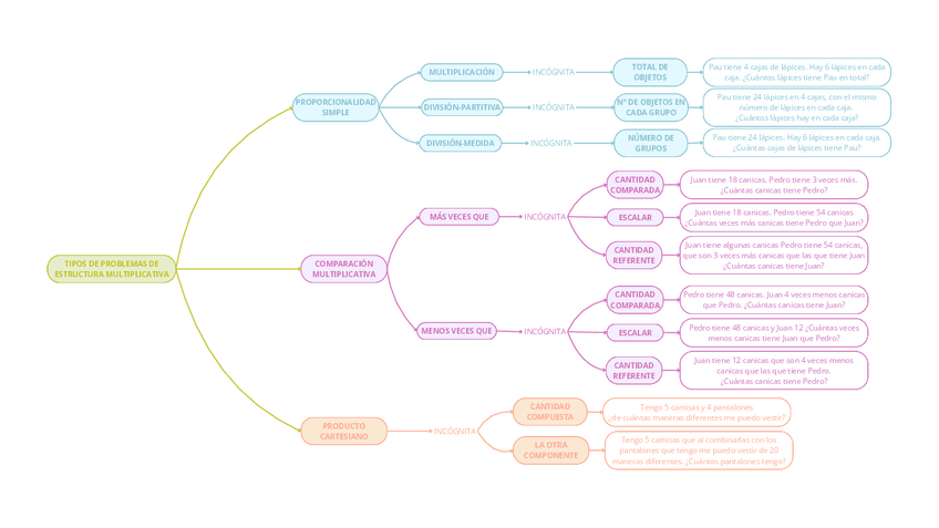
He publicado nuevos apuntes de 3º ENSEÑANZA Y APRENDIZAJE DE LAS MATEMÁTICAS EN EDUCACIÓN PRIMARIA: TIPOS-DE-PROBLEMAS-DE-ESTRUCTURA-MULTIPLICATIVA-TEMA-2.pdf

1 página

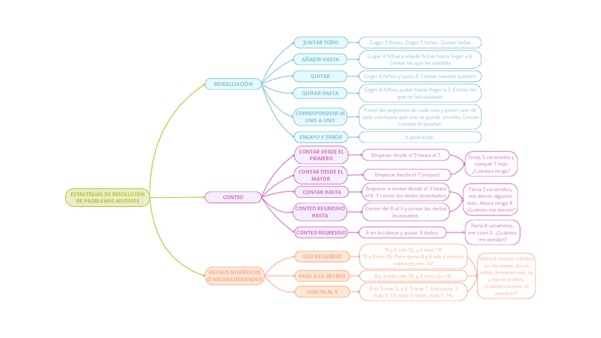
He publicado nuevos apuntes de 3º ENSEÑANZA Y APRENDIZAJE DE LAS MATEMÁTICAS EN EDUCACIÓN PRIMARIA: TIPOS-DE-PROBLEMAS-DE-ESTRUCTURA-ADITIVA-TEMA-2.pdf

1 página

He publicado nuevos apuntes de 3º ENSEÑANZA Y APRENDIZAJE DE LAS MATEMÁTICAS EN EDUCACIÓN PRIMARIA: ESTRATEGIAS-PROBLEMAS-DE-ESTRUCTURA-ADITIVA-TEMA-2.pdf

1 página

He publicado nuevos practicas de 3º ENSEÑANZA Y APRENDIZAJE DE LAS MATEMÁTICAS EN EDUCACIÓN PRIMARIA: PRACTICA-2-tema-4.pdf

Miniatura no disponible
5 páginas
Anónimo

@Anónimo

He publicado nuevos apuntes de 3º ENSEÑANZA Y APRENDIZAJE DE LAS MATEMÁTICAS EN EDUCACIÓN PRIMARIA: TEMA-3.pdf

2 páginas

He publicado nuevos practicas de 3º ENSEÑANZA Y APRENDIZAJE DE LAS MATEMÁTICAS EN EDUCACIÓN PRIMARIA: Practica-1-tema-3.pdf

3 páginas

He publicado nuevos apuntes de 3º ENSEÑANZA Y APRENDIZAJE DE LAS MATEMÁTICAS EN EDUCACIÓN PRIMARIA: TEMA-3.pdf

7 páginas

He publicado nuevos apuntes de 3º ENSEÑANZA Y APRENDIZAJE DE LAS MATEMÁTICAS EN EDUCACIÓN PRIMARIA: Tema-2-Practica-2.pdf

2 páginas

He publicado nuevos practicas de 3º ENSEÑANZA Y APRENDIZAJE DE LAS MATEMÁTICAS EN EDUCACIÓN PRIMARIA: Practica-1-Tema-2.pdf

2 páginas
Anónimo

@Anónimo

He publicado nuevos apuntes de 3º ENSEÑANZA Y APRENDIZAJE DE LAS MATEMÁTICAS EN EDUCACIÓN PRIMARIA: Tema-2-Problemas-Aritmeticos-Elementales.pdf

11 páginas

He publicado nuevos apuntes de 3º ENSEÑANZA Y APRENDIZAJE DE LAS MATEMÁTICAS EN EDUCACIÓN PRIMARIA: TEMA-3-practica-3.pdf

3 páginas

He publicado nuevos practicas de 3º ENSEÑANZA Y APRENDIZAJE DE LAS MATEMÁTICAS EN EDUCACIÓN PRIMARIA: PRACTICA-4-TEMA-1.pdf

1 página

He publicado nuevos practicas de 3º ENSEÑANZA Y APRENDIZAJE DE LAS MATEMÁTICAS EN EDUCACIÓN PRIMARIA: PRACTICA-3-TEMA-1.pdf

2 páginas

Teoría de los problemas de estructura multiplicativa del T2

Miniatura no disponible
3 páginas

He publicado nuevos practicas de 3º ENSEÑANZA Y APRENDIZAJE DE LAS MATEMÁTICAS EN EDUCACIÓN PRIMARIA: PRACTICA-2-TEMA-1.pdf

2 páginas

He publicado nuevos apuntes de 3º ENSEÑANZA Y APRENDIZAJE DE LAS MATEMÁTICAS EN EDUCACIÓN PRIMARIA: practica-1-tema-1.pdf

1 página

He publicado nuevos practicas de 3º ENSEÑANZA Y APRENDIZAJE DE LAS MATEMÁTICAS EN EDUCACIÓN PRIMARIA: Practica-1-tema-1.pdf

1 página