Todo
Apuntes
chevron_left
chevron_right

apuntes

-

Apuntes COMPLETOS Entornos Colaborativos en la Red

He publicado nuevos apuntes de 3º Entornos Colaborativos en la Red: Apuntes COMPLETOS Entornos Colaborativos en la Red

TEMA-1.-Introduccion-a-la-Economia-Colaborativa.pdf
TEMA-2.-Bloques-de-la-economia-colaborativa.pdf
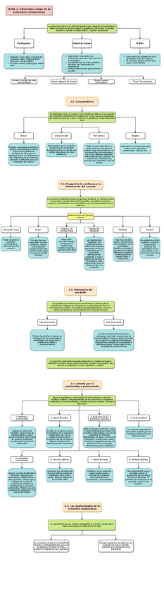
TEMA-3.-Elementos-Clave-de-la-Economia-Colaborativa.pdf
TEMA-4.-Los-Entornos-Colaborativos.pdf
TEMA-5.-Las-Plataformas-Bilaterales.pdf

He publicado nuevos apuntes de 3º Entornos Colaborativos en la Red: TEMA-6ESQUEMA.pdf

pdf

He publicado nuevos apuntes de 3º Entornos Colaborativos en la Red: TEMA-5PLATAFORMAS-BILATERALES.pdf

pdf

He publicado nuevos apuntes de 3º Entornos Colaborativos en la Red: TEMA-4RETOS.pdf

pdf

He publicado nuevos apuntes de 3º Entornos Colaborativos en la Red: TEMA-3ENTORNOS-EN-LA-RED.pdf

pdf

He publicado nuevos apuntes de 3º Entornos Colaborativos en la Red: TEMA-2-ELEMENTOS-CLAVES.pdf

pdf

He publicado nuevos apuntes de 3º Entornos Colaborativos en la Red: TEMA-1INTRODUCCION.pdf

pdf

apuntes

-

CONFIGURACIÓN DE ENTORNOS COLABORATIVOS

He publicado nuevos apuntes de 3º Entornos Colaborativos en la Red: CONFIGURACIÓN DE ENTORNOS COLABORATIVOS

TEMA-5.pdf
TEMA-3.pdf
TEMA-6.pdf
TEMA-2.pdf
TEMA-4.pdf

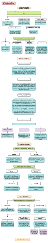
He publicado nuevos apuntes de 3º Entornos Colaborativos en la Red: Tema-6-Retos-especificos-de-los-entornos-colaborativos.pdf

6 páginas

He publicado nuevos apuntes de 3º Entornos Colaborativos en la Red: Tema-5-Las-plataformas-bilaterales.pdf

6 páginas

He publicado nuevos apuntes de 3º Entornos Colaborativos en la Red: Tema-4-Retos-de-las-plataformas-online.pdf

5 páginas

He publicado nuevos apuntes de 3º Entornos Colaborativos en la Red: Tema-3-Las-plataformas-online.pdf

3 páginas

He publicado nuevos apuntes de 3º Entornos Colaborativos en la Red: Tema-2-Elementos-clave-en-la-economia-colaborativa-Configuracion.pdf

4 páginas

He publicado nuevos apuntes de 3º Entornos Colaborativos en la Red: TEMA-1.pdf

4 páginas
¡Estás al día!

¡Estás al día!

Has visto todos los archivos