Todo
Apuntes
Ejercicios
Exámenes
Prácticas
Trabajos
chevron_left
chevron_right

Segunda parte del tema 2 donde se explica los tipos de paradigmas, niveles de abstracción de los lenguajes de programación, roles, métrica v3.0

7 páginas

apuntes

-

Ruta de estudio mouredev pro

Guía de estudio y referencia recomendada basada en los recursos actuales del campus. Síguela para una mejor experiencia de aprendizaje. https://mouredev.pro/recursos

Ruta-de-estudio-mouredev-pro.pdf

He publicado nuevos apuntes de Entornos de desarrollo: CLEAN-CODE-3.pdf

2 páginas

He publicado nuevos apuntes de Entornos de desarrollo: JAVADOC.pdf

5 páginas

Resumen del Tema 1 de Entornos de desarrollo de Ilerna Online basado en lo subrayado por el profesor Alberto Castedo.

10 páginas

Entornos de desarrollo TEMA 1_DESARROLLO DE SOFTWARE

11 páginas

apuntes

-

Apuntes UT1 - Desarrollo de Software

Apuntes de la Unidad 1 de Entornos de Desarrollo. Desarrollo de Software

UT1-DesarrolloSoftware.pdf
UT1-DesarrolloSoftware-Resumen.pdf

He publicado nuevos apuntes de Entornos de desarrollo: EDU12.-Elaboracion-diagramas-de-comportamiento-III1.pdf

17 páginas

He publicado nuevos apuntes de Entornos de desarrollo: EDU11.-Elaboracion-diagramas-de-comportamiento-II.pdf

18 páginas

He publicado nuevos apuntes de Entornos de desarrollo: EDU10.-Elaboracion-diagramas-de-comportamiento.-Casos-de-uso-1.pdf

24 páginas

He publicado nuevos apuntes de Entornos de desarrollo: EDU9.-Elaboracion-diagramas-de-clases.pdf

25 páginas

He publicado nuevos apuntes de Entornos de desarrollo: EDU8.-Introduccion-a-UML.pdf

10 páginas

He publicado nuevos apuntes de Entornos de desarrollo: EDU7.-Control-de-Versiones.pdf

30 páginas

He publicado nuevos apuntes de Entornos de desarrollo: EDU6.-Optimizacion-y-Documentacion.pdf

19 páginas

apuntes

-

Android studio

He publicado nuevos apuntes de Entornos de desarrollo: Android studio

Android-studio-Preparacio-i-distribucio-daplicacions.pdf

He publicado nuevos apuntes de Entornos de desarrollo: EDU5.-Realizacion-de-pruebas.pdf

18 páginas

He publicado nuevos apuntes de Entornos de desarrollo: EDU4.-Diseno-de-pruebas2.pdf

23 páginas

He publicado nuevos apuntes de Entornos de desarrollo: EDU3.Instalacion-y-uso-de-entornos-de-desarrollo.pdf

30 páginas

He publicado nuevos apuntes de Entornos de desarrollo: EDU2.-Ciclo-de-vida2.pdf

21 páginas

He publicado nuevos apuntes de Entornos de desarrollo: EDU1.-DesarrollodeSoftware.pdf

18 páginas

DAM Online - ENTORNOS DE DESARROLLO - I.E.S Brianda De Mendoza Grado en Desarrollo de Aplicaciones Multiplataforma

93 páginas

DAM Online - ENTORNOS DE DESARROLLO - I.E.S Brianda De Mendoza Grado en Desarrollo de Aplicaciones Multiplataforma

67 páginas

DAM Online - ENTORNOS DE DESARROLLO - I.E.S Brianda De Mendoza Grado en Desarrollo de Aplicaciones Multiplataforma

72 páginas

DAM Online - ENTORNOS DE DESARROLLO - I.E.S Brianda De Mendoza Grado en Desarrollo de Aplicaciones Multiplataforma

61 páginas
Anónimo

@Anónimo

Diagramas de flujo de datos, DFD. Ejemplo.

1 página
Anónimo

@Anónimo

resumen del Tema 3. DISEÑO Y REALIZACIÓN DE PRUEBAS

5 páginas

He publicado nuevos apuntes de Entornos de desarrollo: Diagramas-esquema.pdf

2 páginas

apuntes

-

APUNTES Y RESÚMENES ENTORNOS DE DESARROLLO

He publicado nuevos apuntes de Entornos de desarrollo: APUNTES Y RESÚMENES ENTORNOS DE DESARROLLO

MAPA-CONCEPTUAL-JOSE-RAMOS-CONTIOSO-TEMA3-ENDES.png
RamosContiosoJose-TAREA4.1.pdf
RamosContiosoJose-TAREA5.1.pdf
RamosContiosoJose-TAREA6.pdf
RamosContiosoJose-TAREA7.pdf

He publicado nuevos apuntes de Entornos de desarrollo: Tema-3-Explotacion-del-codigo.pdf

3 páginas

He publicado nuevos apuntes de Entornos de desarrollo: Tema-2-Ingenieria-del-software.pdf

2 páginas

He publicado nuevos apuntes de Entornos de desarrollo: Tema-1-El-software.pdf

3 páginas

He publicado nuevos apuntes de Entornos de desarrollo: entornos-2-trimestre-temas-8-y-9-MEDAC.pdf

10 páginas

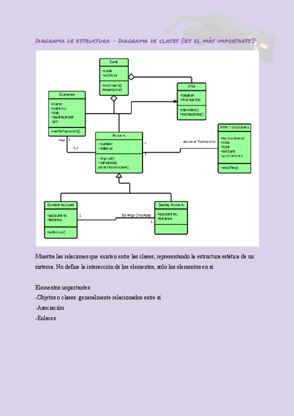
diagramas uml

7 páginas

1 trimestre

21 páginas

He publicado nuevos examenes de Entornos de desarrollo: ExamenesSeriedeTaylor.pdf

5 páginas

El enunciado y sus apartados se desarrollan en el mismo archivo

7 páginas

Entornos de desarrollo - 3er Trimestre - Resúmenes teóricos de TODOS los temas del 3er trimestre

13 páginas

Archivo .java que utiliza un condicional anidado que 1. guarda un número entero de tres cifras y devuelve un mensaje de error si es mayor. 2. guarda una cantidad de respuestas correctas de un test e imprime un mensaje en funcion del porcentaje resultante

Miniatura no disponible

Explicación paso por paso del archivo adjunto

4 páginas

Archivo .java tiene la funcion de guardar un 3 notas de un alumno e indicar si esta suspenso, aprobado o aprobado con matrícula en función del promedio resultante

Miniatura no disponible

Explicación paso por paso del archivo adjunto

2 páginas

Explicación paso por paso del archivo adjunto

1 página

Archivo .java que pide por pantalla la edad de un usuario e imprime un mensaje en función de si es mayor de edad o no

Miniatura no disponible

Archivo .java tiene la funcion de guardar un nombre y realizar una operacion a elegir de dos números introducidos por el usuario

Miniatura no disponible

Explicación paso por paso del archivo adjunto

2 páginas

Un archivo .java simple que devuelve por pantalla la frase "Hola Mundo!"

Miniatura no disponible

Trabajo 1ºDAM sobre whattsap y sus funciones

5 páginas

He publicado nuevos apuntes de Entornos de desarrollo: InvestigaPorTiMismo.pdf

17 páginas

Trucos de eclipse basicos

26 páginas

He publicado nuevos practicas de Entornos de desarrollo: TAREA2.-GIT.-INSTALACION-Y-USO.pdf

26 páginas

Instalación y Configuración de Git en Windows

8 páginas

He publicado nuevos apuntes de Entornos de desarrollo: TAREA-1.pdf

14 páginas

Tarea 1 Entornos de Desarrollo

3 páginas
Anónimo

@Anónimo

ejercicios

-

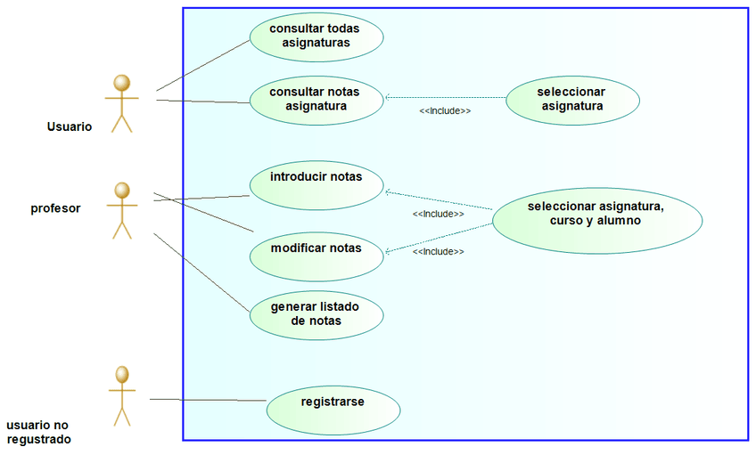
Ejercicios Modelio

He publicado nuevos ejercicios de Entornos de desarrollo: Ejercicios Modelio

actividad1.png
buscaminas.png
cambio-de-grupo-2.png
cambio-de-grupo.png
ejemplo-pag14.png
ejercicio-chad.png
Anónimo

@Anónimo

He publicado nuevos apuntes de Entornos de desarrollo: UT6-Diagramas-de-comportamientoUML.pdf

57 páginas
Anónimo

@Anónimo

He publicado nuevos apuntes de Entornos de desarrollo: UT5-Diagramas-de-clasesUML.pdf

115 páginas
Anónimo

@Anónimo

He publicado nuevos apuntes de Entornos de desarrollo: UT4TAREAS.pdf

5 páginas
Anónimo

@Anónimo

He publicado nuevos apuntes de Entornos de desarrollo: UT4-Optimizacion-y-documentacion.pdf

100 páginas
Anónimo

@Anónimo

He publicado nuevos apuntes de Entornos de desarrollo: UT3-Diseno-y-realizacion-de-pruebas.pdf

61 páginas
Anónimo

@Anónimo

examenes

-

Examenes

He publicado nuevos examenes de Entornos de desarrollo: Examenes

Ejercicios-Tema-3.pdf
VVSEjerciciosTemaI20113.pdf