Todo
Apuntes
Preguntas
Ejercicios
Exámenes
Prácticas
Test
Trabajos
chevron_left
chevron_right

Ejercicio sobre las metodologías de desarrollo, incluyendo ventajas e inconvenientes de cada una. Además de apartado sobre las herramientas CASE.

19 páginas

He publicado nuevos ejercicios de Entornos de desarrollo: Exercise-Software-life-cycle--scrum.pdf

5 páginas

He publicado nuevos ejercicios de Entornos de desarrollo: Exercise-Agile-methodologies-Scrum.pdf.pdf

2 páginas

He publicado nuevos ejercicios de Entornos de desarrollo: Exercise-Software-Life-Cycle.pdf

3 páginas

He publicado nuevos apuntes de Entornos de desarrollo: UNIT-1-SOFTWARE-DEVELOPMENT.pdf

12 páginas

¿Cansado de apuntes genéricos? Este documento es tu hoja de ruta definitiva para dominar los conceptos clave de Entornos de Desarrollo de forma rápida, clara y con un enfoque profesional. Este pack incluye el resumen completo del Primer Tema, estructura

27 páginas

He publicado nuevos apuntes de Entornos de desarrollo: Tema3PuebasSoftwareEntornos.pdf

9 páginas

He publicado nuevos apuntes de Entornos de desarrollo: ResumenT1T2.pdf

15 páginas

He publicado nuevos apuntes de Entornos de desarrollo: Resumenrms.pdf

8 páginas

ejercicios

-

Pruebas de caja blanca

He publicado nuevos ejercicios de Entornos de desarrollo: Pruebas de caja blanca

Pruebas-de-caja-blanca-I.pdf
Pruebas-de-caja-blanca-II.pdf
Pruebas-de-caja-blanca-III.pdf

He publicado nuevos apuntes de Entornos de desarrollo: REFACTORIZACION.pdf

3 páginas

He publicado nuevos apuntes de Entornos de desarrollo: Unidad-6-Diagramas-de-comportamiento.pdf

10 páginas

He publicado nuevos apuntes de Entornos de desarrollo: UT3-Diseno-y-Realizacion-de-Pruebas.pdf

6 páginas

He publicado nuevos apuntes de Entornos de desarrollo: Entornos-de-desarrollo.pdf

12 páginas

He publicado nuevos trabajos de Entornos de desarrollo: Documentacion-y-Refactorizacion.pdf

17 páginas

He publicado nuevos trabajos de Entornos de desarrollo: Instalacion-y-uso-de-entornos-IDE.pdf

13 páginas

He publicado nuevos trabajos de Entornos de desarrollo: Control-y-gestion-de-versiones.pdf

19 páginas

He publicado nuevos apuntes de Entornos de desarrollo: ResUnidad-5-POO-y-diagramas-de-clases.pdf

12 páginas

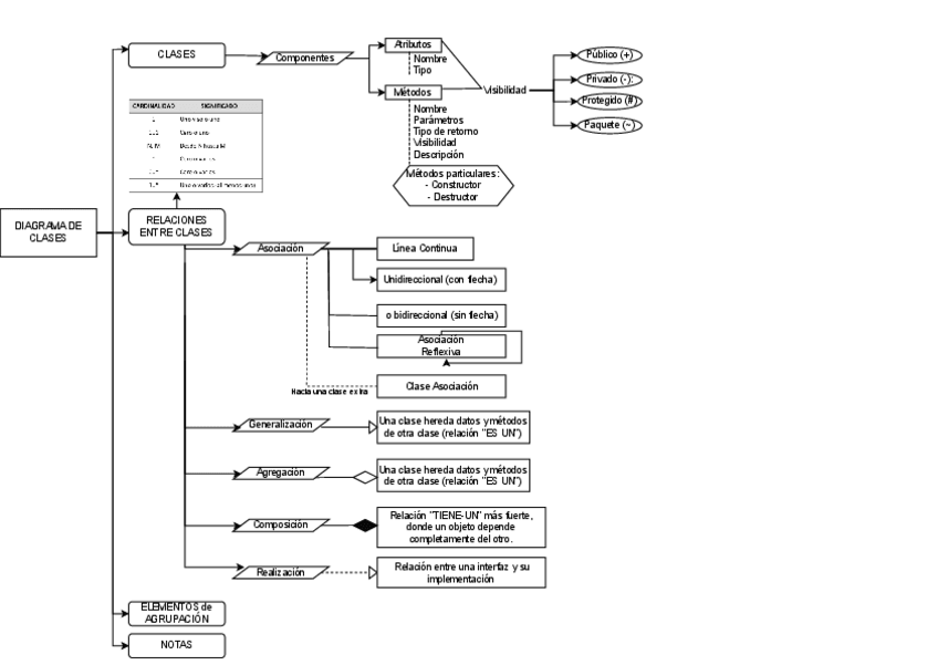
He publicado nuevos apuntes de Entornos de desarrollo: Diagrama-de-Clases-Esquema.pdf

1 página

trabajos

-

Entornos de desarrollo

He publicado nuevos trabajos de Entornos de desarrollo: Entornos de desarrollo

Memoria-1Conceptos-basicos-y-lenguaje-de-programacion.pdf
Memoria-2Metodologias-Agiles.pdf

He publicado nuevos apuntes de Entornos de desarrollo: Unidad-1.-Desarrollo-de-Software-completo.pdf

14 páginas

He publicado nuevos apuntes de Entornos de desarrollo: UT4-OPTIMIZACION-Y-DOCUMENTACION.pdf

20 páginas

He publicado nuevos apuntes de Entornos de desarrollo: Diseno-y-Realizacion-de-Pruebas.pdf

20 páginas

UD2. Diagramas UML

4 páginas

He publicado nuevos test de Entornos de desarrollo: Test-SEO-vers.dif.pdf

5 páginas

He publicado nuevos apuntes de Entornos de desarrollo: Test-SEO-II.pdf

5 páginas

He publicado nuevos test de Entornos de desarrollo: Test-SEO-I.pdf

6 páginas

He publicado nuevos apuntes de Entornos de desarrollo: SEO-dentro-de-la-estrategia-de-marketing-online.pdf

4 páginas

He publicado nuevos apuntes de Entornos de desarrollo: Pilares-en-una-estrategia-SEO.pdf

9 páginas

He publicado nuevos ejercicios de Entornos de desarrollo: Ejercicio-4-Grafo.pdf

1 página

He publicado nuevos ejercicios de Entornos de desarrollo: Ejercicio-3-Caja-Blanca.pdf

1 página

He publicado nuevos ejercicios de Entornos de desarrollo: Ejercicio-2-Pruebas-de-Caja-Blanca.pdf

1 página

He publicado nuevos apuntes de Entornos de desarrollo: posibles-preguntas-git.pdf

3 páginas

He publicado nuevos ejercicios de Entornos de desarrollo: Ejercicio-1-Pruebas-de-Caja-Blanca.pdf

1 página

He publicado nuevos apuntes de Entornos de desarrollo: Unidad-2-INSTALACION-Y-USOS-DE-ENTORNOS.pdf

11 páginas

He publicado nuevos apuntes de Entornos de desarrollo: UT1-DESARROLLO-DEL-SOFTWARE.pdf

16 páginas

Resumen de todo el tema en 3 hojas

5 páginas

Tema 1 completo

19 páginas

apuntes

-

1 Evaluación

He publicado nuevos apuntes de Entornos de desarrollo: 1 Evaluación

Agencia-de-Seguros.pdf
EJERCICIOS-DE-DIAGRAMAS-DE-FLUJO-DE-DATOS.pdf
procesos-y-diccionario-de-datos.pdf
Unidad-1-Introduccion-a-diseno-de-DFD.pdf
UNIDAD-1-Ingenieria-del-software.-Ciclos-de-desarrrollo.pdf

Esta es una guía para dar los primeros pasos con git sobre una terminal

8 páginas

He publicado nuevos apuntes de Entornos de desarrollo: SCRUM-INTRODUCCION.pdf

2 páginas

He publicado nuevos apuntes de Entornos de desarrollo: Product-Backlog.pdf

8 páginas

He publicado nuevos apuntes de Entornos de desarrollo: NetBeans-y-GitHub.pdf

5 páginas

He publicado nuevos apuntes de Entornos de desarrollo: UML-Gota-a-Gota.pdf

214 páginas

He publicado nuevos apuntes de Entornos de desarrollo: Introduccion-a-GitHub.pdf

3 páginas

Ken Schwaber es de los autores mas relevantes de la metodología Scrum.

21 páginas

He publicado nuevos apuntes de Entornos de desarrollo: Eclipse-y-Git.pdf

5 páginas

He publicado nuevos apuntes de Entornos de desarrollo: Branch-GitHub.pdf

4 páginas

He publicado nuevos apuntes de Entornos de desarrollo: Windows-Forms.pdf

14 páginas

He publicado nuevos apuntes de Entornos de desarrollo: Introduccion-a-testeo-unitario-con-Jest.pdf

5 páginas

He publicado nuevos apuntes de Entornos de desarrollo: Implementacion-de-Factory-con-python.pdf

4 páginas

He publicado nuevos apuntes de Entornos de desarrollo: Patron-Factory.pdf

3 páginas

He publicado nuevos apuntes de Entornos de desarrollo: Implementacion-de-Abstract-Factory-con-python.pdf

5 páginas
Anónimo

@Anónimo

apuntes

-

Apuntes completos

He publicado nuevos apuntes de Entornos de desarrollo: Apuntes completos

0portada.pdf
1UD-1.pdf
2UD-2.pdf
3UD3-Control-de-versiones.pdf
4UD3-ANEXO.pdf
5UD4.pdf

apuntes

-

Entornos de Desarrollo

1er curso completo

Tema-1.-Desarrollo-de-Sotwware-jaime.pdf
Tema-2.-Evaluacion-de-Entornos-Integrados-de-Desarrollo.pdf
Tema-2.-Instalacion-y-uso-de-Entornos-de-Desarrollo.pdf
Tarea.-Depurador-de-Eclipse.pdf
Tarea.-Herramientas-de-Eclipse.pdf
Tarea.-Prueba-del-camino-basico.-Algoritmo-de-Euclides.pdf

He publicado nuevos apuntes de Entornos de desarrollo: Resumen-Ud-6-Entornos-de-Desarrollo.pdf

3 páginas

He publicado nuevos apuntes de Entornos de desarrollo: Resumen-Ud-5-Entornos-de-Desarrollo.pdf

2 páginas

He publicado nuevos apuntes de Entornos de desarrollo: Resumen-Ud-2-Entornos-de-Desarrollo.pdf

6 páginas

He publicado nuevos apuntes de Entornos de desarrollo: Resumen-Ud-4-Entornos-de-Desarrollo.pdf

5 páginas

He publicado nuevos apuntes de Entornos de desarrollo: Resumen-Ud-3-Entornos-de-Desarrollo.pdf

5 páginas