Español 1

chevron_left
chevron_right
Todo
Apuntes
chevron_left
chevron_right

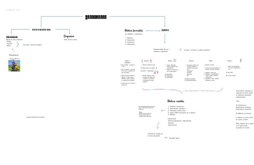
He publicado nuevos apuntes de 3º Español 1: Morfologia.pdf

1 página

He publicado nuevos apuntes de 3º Español 1: Circulo-Niveles-de-analisis-linguistico.pdf

1 página

apuntes

-

Niveles de Análisis

He publicado nuevos apuntes de 3º Español 1: Niveles de Análisis

Esquema-de-comunicacion.pdf
¡Estás al día!

¡Estás al día!

Has visto todos los archivos