chevron_left
chevron_right
Todo
Apuntes
Preguntas
Ejercicios
Exámenes
Prácticas
publication
Trabajos
chevron_left
chevron_right

He publicado nuevos apuntes de 1º Estadística I: Estadistica-PIIExcel.pdf

19 páginas

Curso online Estadística I ADE UNIZAR - ESTADISTIX

Anónimo

@Anónimo

He publicado nuevos apuntes de 1º Estadística I: ESTADISTICA1-resumen-de-lo-basico.pdf

2 páginas

ejercicios

-

Estadística 1

He publicado nuevos ejercicios de 1º Estadística I: Estadística 1

Problemas.pdf
Binomios.pdf
Hiper-geometrica.pdf
Poisson.pdf
Anónimo

@Anónimo

apuntes

-

ESTADÍSTICA I

Apuntes de Estadística I, de DADE, con todos los temas, el bloque de Excel y el de cálculo.

Tema-3-4-1a-Parte-Apuntes-ESTADISITCA-I.pdf
Tema-5-1a-Parte-Apuntes-ESTADISTICA-I.pdf
Tema-6-1a-Parte-Apuntes-ESTADISTICA-I.pdf
Temas-1-2-1a-Parte-Apuntes-ESTADISTICA-I.pdf
EST-I.-Tema-8.pdf
Formulario-EST-I-Temas-7-y-8.pdf

examenes

-

Exámenes Corregidos Estadística

5 Exámenes CORREGIDOS de Desarrollo Teórico + Índice de Contenidos

UZGZADEexamenC3.pdf
UZGZADEexamenC4.pdf
UZGZADEexamenC5.pdf
UZGZADEindiceC.pdf
UZGZADEexamenC1.pdf
UZGZADEexamenC2.pdf

He publicado nuevos apuntes de 1º Estadística I: Distribuciones-de-Probabilidad.pdf

72 páginas

He publicado nuevos apuntes de 1º Estadística I: Apuntes-RCommander.pdf

29 páginas

He publicado nuevos apuntes de 1º Estadística I: Distribuciones-Continuas.pdf

26 páginas

He publicado nuevos apuntes de 1º Estadística I: Distribuciones-Probabilidad-Azar-Material-muy-util.pdf

Miniatura no disponible
55 páginas

He publicado nuevos apuntes de 1º Estadística I: Formulario.pdf

7 páginas

He publicado nuevos apuntes de 1º Estadística I: tema-3-estadistica.pdf

2 páginas

He publicado nuevos apuntes de 1º Estadística I: tema-2-estadistica.pdf

4 páginas

He publicado nuevos apuntes de 1º Estadística I: hoja-formulas-parcial-estadistica.pdf

2 páginas

Tema 7 examen escrito

14 páginas

He publicado nuevos apuntes de 1º Estadística I: eficiencia-de-la-informacion.pdf

4 páginas

Criterios de estadística (MAXIMIN, MAXIMAX,etc....) y cómo aplicarlos

7 páginas

He publicado nuevos apuntes de 1º Estadística I: Estadística/Statistics I-pdf.pdf

7 páginas

He publicado nuevos examenes de 1º Estadística I: SOLC1escritoGADE25-2.pdf

6 páginas
Anónimo

@Anónimo

He publicado nuevos apuntes de 1º Estadística I: tema-2-estadistica.pdf

3 páginas
Anónimo

@Anónimo

He publicado nuevos apuntes de 1º Estadística I: tema-3-estadistica.pdf

2 páginas
Anónimo

@Anónimo

He publicado nuevos apuntes de 1º Estadística I: tema-4-estadistica.pdf

6 páginas
Anónimo

@Anónimo

He publicado nuevos apuntes de 1º Estadística I: tema-5-estadistica.pdf

3 páginas
Anónimo

@Anónimo

He publicado nuevos apuntes de 1º Estadística I: tema-6-estadistica.pdf

6 páginas
Anónimo

@Anónimo

He publicado nuevos apuntes de 1º Estadística I: tema-7-estadistica.pdf

7 páginas
Anónimo

@Anónimo

He publicado nuevos apuntes de 1º Estadística I: tema-8-estadistica.pdf

7 páginas

Prueba escrita estadística, tema 8

1 página

Prueba escrita estadística, tema 7

1 página

6 ejercicios resueltos del tema 8 de estadística bien explicados

18 páginas

tema 8 fórmulas + ejemplos con ejercicios fáciles

21 páginas

tema 7: teoría + ejemplos y ejercicios fáciles

24 páginas

He publicado nuevos apuntes de 1º Estadística I: TEMA-8.pdf

16 páginas

He publicado nuevos apuntes de 1º Estadística I: TEMA-7.pdf

15 páginas

He publicado nuevos apuntes de 1º Estadística I: EXAM-ESTADISTICA-Temas-7-8-y-9.pdf

23 páginas

He publicado nuevos apuntes de 1º Estadística I: TEMA-6.pdf

6 páginas

He publicado nuevos apuntes de 1º Estadística I: TEMA-5.pdf

4 páginas

He publicado nuevos apuntes de 1º Estadística I: TEMA-4.pdf

10 páginas

He publicado nuevos apuntes de 1º Estadística I: TEMA-3.pdf

4 páginas

He publicado nuevos apuntes de 1º Estadística I: TEMA-2.pdf

4 páginas

He publicado nuevos apuntes de 1º Estadística I: TEMA-1.pdf

2 páginas

ejercicios

-

TEMA 9 EJERCICIOS

He publicado nuevos ejercicios de 1º Estadística I: TEMA 9 EJERCICIOS

Tema-9.pdf

ejercicios

-

TEMA 8 EJERCICIOS

He publicado nuevos ejercicios de 1º Estadística I: TEMA 8 EJERCICIOS

Tema-8.pdf

ejercicios

-

TEMA 7 EJERCICIOS

He publicado nuevos ejercicios de 1º Estadística I: TEMA 7 EJERCICIOS

Tema-7.pdf

He publicado nuevos apuntes de 1º Estadística I: Formulas-examen-escrito.pdf

2 páginas

He publicado nuevos examenes de 1º Estadística I: Solucion-Parte-Escrita.pdf

6 páginas

apuntes

-

Resumenes, prácticas resueltas y exámenes

He publicado nuevos apuntes de 1º Estadística I: Resumenes, prácticas resueltas y exámenes

Practica-4b-resuelta.pdf
Practica-4a-resuelta.pdf
Resumenes-practicas-excel-1-4.pdf
Practica-3-resuelta.pdf
Practica-2-resuelta.pdf
Practica-1-resuelta.pdf

apuntes

-

Temas resumidos Estadística

He publicado nuevos apuntes de 1º Estadística I: Temas resumidos Estadística

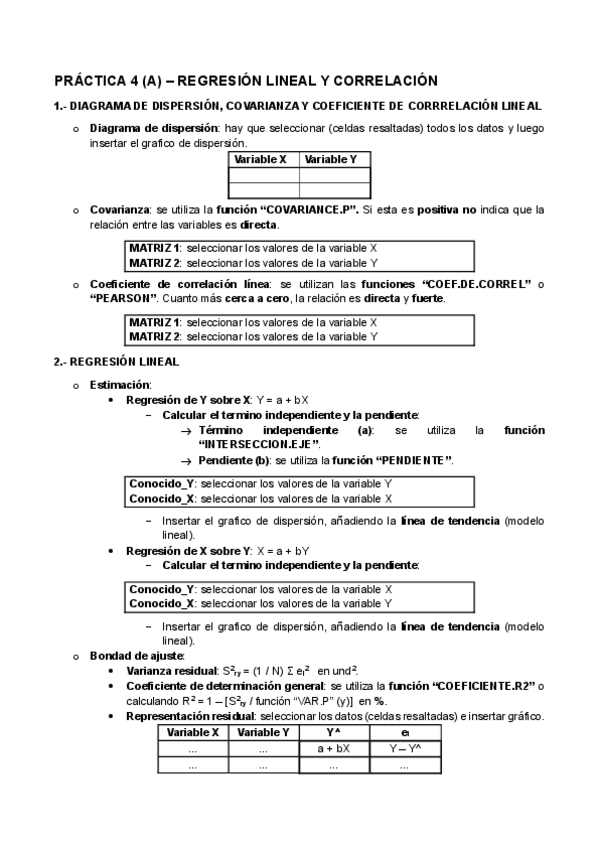
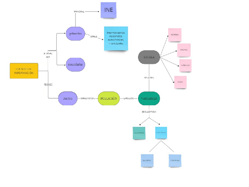
TEMA-1-FUENTES-DE-INFORMACION.pdf
Esquema-tema-1.pdf
Tema-3-Tabulacion-y-representacion-grafica-de-datos-univariantes.pdf
Tema-4-Medidas-de-posicion.pdf
Tema-5-DATOS-BIVARIANTES.pdf
TEMA-6-correlacion-y-regresion-lineal-simple.pdf

He publicado nuevos apuntes de 1º Estadística I: Practicas-Estadistica-I.pdf

11 páginas

He publicado nuevos apuntes de 1º Estadística I: Tema-8-resumen.pdf

5 páginas

He publicado nuevos apuntes de 1º Estadística I: regresion-lineal-y-no-lineal.pdf

1 página

He publicado nuevos apuntes de 1º Estadística I: Apuntes-utiles.pdf

9 páginas

He publicado nuevos apuntes de 1º Estadística I: tema-7-resumen.pdf

4 páginas

He publicado nuevos apuntes de 1º Estadística I: Formulas-excel.pdf

2 páginas

He publicado nuevos apuntes de 1º Estadística I: tema-9-resumen.pdf

2 páginas

He publicado nuevos apuntes de 1º Estadística I: Estadistica-I-ADE-UNIZAR-Dosier-de-Prueba.pdf

16 páginas

He publicado nuevos apuntes de 1º Estadística I

https://youtu.be/Iti0XhWNTMw

He publicado nuevos ejercicios de 1º Estadística I: Todos los ejercicios RESUELTOS.pdf

136 páginas

He publicado nuevos ejercicios de 1º Estadística I: SOLUCIONES EJERCICIOS VOLUNTARIOS.pdf

47 páginas

He publicado nuevos apuntes de 1º Estadística I: Resumen TEORÍA + EJERCICIOS COMPLETO.pdf

70 páginas