Todo
Apuntes
Ejercicios
Exámenes
Test
Trabajos
chevron_left
chevron_right

Cuestionario de Estadística II

Cuestionario de Estadística II

Cuestionario de Estadística I

Miniatura no disponible
Cuestionario de Estadística I

apuntes de clase

18 páginas

Hazlo cambiando los datos según el número que pongas en semilla

10 páginas

Copia el pdf entero y lo pegas en R, y ya lo tienes hecho, solo tienes que cambiar el numero que pone en semilla

7 páginas

He publicado nuevos apuntes de 1º Estadística: formulario-tema-1.pdf

1 página

He publicado nuevos apuntes de 1º Estadística: Resumen completo.pdf

17 páginas

He publicado nuevos apuntes de 1º Estadística: Formulario completo.pdf

4 páginas

esquema de las funciones útiles de RStudio

2 páginas

apuntes

-

apuntes completos + ejercicios

He publicado nuevos apuntes de 1º Estadística: apuntes completos + ejercicios

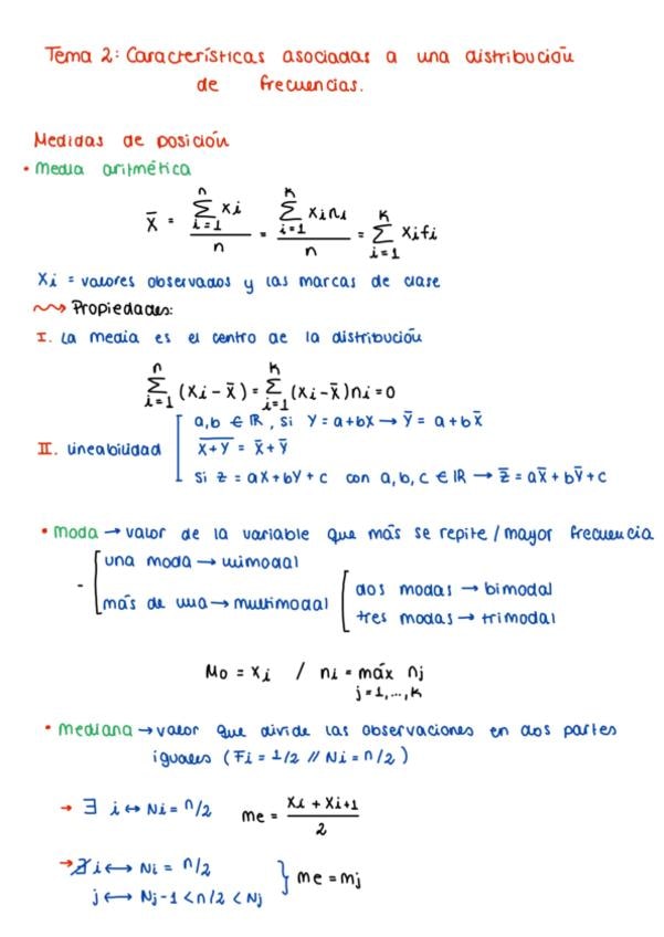
tema-2-caract-asociadas-a-frecuencias.pdf
tema-5-experimentos-aleatorios.pdf
tema-6.pdf
tema-7.pdf
tema-1-series-estadisticas.pdf

2º parcial

38 páginas

He publicado nuevos apuntes de 1º Estadística: parciales-resueltos.pdf

12 páginas

He publicado nuevos apuntes de 1º Estadística: ejercicios-1519-23.pdf

4 páginas

He publicado nuevos apuntes de 1º Estadística: actividades-141718.pdf

7 páginas

He publicado nuevos ejercicios de 1º Estadística: Bloque-3-estadistica-actv.pdf

12 páginas

He publicado nuevos ejercicios de 1º Estadística: Bloque-2-Estadisticas-actv-varias.pdf

19 páginas

He publicado nuevos apuntes de 1º Estadística: Resumenes-Estadistica.pdf

20 páginas

He publicado nuevos apuntes de 1º Estadística: Problema17-18.pdf

5 páginas

He publicado nuevos apuntes de 1º Estadística: FormularioParcial2.pdf

2 páginas
Anónimo

@Anónimo

He publicado nuevos apuntes de 1º Estadística: Formulario-Parcial1.pdf

2 páginas

He publicado nuevos apuntes de 1º Estadística: FORMULARIO-ESTADISTICA-SEGUNDO-PARCIAL.pdf

5 páginas

He publicado nuevos apuntes de 1º Estadística: Apuntes-t4-1-parcial.pdf

2 páginas

He publicado nuevos apuntes de 1º Estadística: Apuntes-t3-1-parcial.pdf

2 páginas

He publicado nuevos apuntes de 1º Estadística: Apuntes-t2--primer-parcial.pdf

3 páginas

He publicado nuevos apuntes de 1º Estadística: Apuntes-tema-1--1-parcial.pdf

3 páginas

He publicado nuevos apuntes de 1º Estadística: CHULETA-EXAMEN-PRACTICO-ESTADISTICA.pdf

2 páginas

He publicado nuevos apuntes de 1º Estadística: PARCIAL-2-COMPLETO.pdf

31 páginas

He publicado nuevos apuntes de 1º Estadística: FORMULARIO-ESTADISTICA-PRIMER-PARCIAL.pdf

2 páginas

He publicado nuevos apuntes de 1º Estadística: clase-22-mayo.pdf

4 páginas

He publicado nuevos apuntes de 1º Estadística: actividad-subida-de-nota.pdf

pdf

He publicado nuevos apuntes de 1º Estadística: bloque-3-ejercicios.pdf

3 páginas

He publicado nuevos apuntes de 1º Estadística: ejercicios-del-19-al-25.pdf

1 página

apuntes

-

Apuntes estadística

He publicado nuevos apuntes de 1º Estadística: Apuntes estadística

Apuntes-segundo-parcial-estadistica.pdf
Apuntes-tema-2-3-y-4-estadistica.pdf
Apuntes-tema-5-Probabilidad-estadistica.pdf

He publicado nuevos ejercicios de 1º Estadística: Ejercicios-Resueltos-R-Bloque-3.pdf

14 páginas

He publicado nuevos apuntes de 1º Estadística: 2-PARCIAL-estadistica-2022.pdf

1 página

He publicado nuevos apuntes de 1º Estadística: TODAS-ACTIVIDADES-2-PARCIAL.pdf

52 páginas

He publicado nuevos apuntes de 1º Estadística: Ejercicio-tipo-examen.pdf

3 páginas

apuntes

-

Estadística

He publicado nuevos apuntes de 1º Estadística: Estadística

TEMA-1-ESTADISTICA.pdf
TEMA-2ESTADISTICA.pdf
TEMA-3-Series-estadisticas-de-dos-caracteres.pdf
TEMA-4-Analisis-de-regresion-y-correlacion.pdf
Ejercicios-combinatoria.pdf
TEMA-5-PROBABILIDAD.pdf

apuntes

-

Combinatoria

He publicado nuevos apuntes de 1º Estadística: Combinatoria

Tabla-formulas-combinatoria.pdf

examenes

-

Exámenes resueltos

He publicado nuevos examenes de 1º Estadística: Exámenes resueltos

Examen-9-4-18enunciado.pdf
examen-9-4-18R.pdf
Examen-9-4-18resultados.pdf

He publicado nuevos ejercicios de 1º Estadística: actividad-1.pdf

1 página

He publicado nuevos ejercicios de 1º Estadística: PROBLEMAS-BLOQUE-2.pdf

7 páginas

He publicado nuevos apuntes de 1º Estadística: RESUMEN-PROBABILIDAD.pdf

2 páginas

He publicado nuevos ejercicios de 1º Estadística: PROBLEMAS-BLOQUE-3.pdf

5 páginas

He publicado nuevos ejercicios de 1º Estadística: PROBLEMAS-BLOQUE-1.pdf

8 páginas

He publicado nuevos apuntes de 1º Estadística: Formulario-R.pdf

2 páginas

He publicado nuevos apuntes de 1º Estadística: Apuntes-completos.pdf

139 páginas

He publicado nuevos apuntes de 1º Estadística: TEORIA-.pdf

3 páginas

He publicado nuevos apuntes de 1º Estadística: Apuntes-con-ejercicios.pdf

37 páginas

He publicado nuevos ejercicios de 1º Estadística: problemasbloque31920.pdf

14 páginas

He publicado nuevos ejercicios de 1º Estadística: ejercicios-cap-6-resueltos.pdf

26 páginas

ejercicios

-

ejercicios cap 5 resueltos

He publicado nuevos ejercicios de 1º Estadística: ejercicios cap 5 resueltos

ejercicios-cap-5-resueltos.pdf

He publicado nuevos ejercicios de 1º Estadística: Ejemplo-2-variables.pdf

7 páginas

He publicado nuevos apuntes de 1º Estadística: Resumen-Estadistica.pdf

19 páginas

He publicado nuevos apuntes de 1º Estadística: Combinatoria-Bachillerato-Resumen.pdf

4 páginas

He publicado nuevos apuntes de 1º Estadística: Problemas-Bloque-III.pdf

8 páginas

He publicado nuevos ejercicios de 1º Estadística: Actividad-8.Rmd

Miniatura no disponible

He publicado nuevos ejercicios de 1º Estadística: Actividad-7.Rmd

Miniatura no disponible

He publicado nuevos ejercicios de 1º Estadística: Actividad-6.Rmd

Miniatura no disponible

He publicado nuevos apuntes de 1º Estadística: actividad-5.Rmd

Miniatura no disponible