Estrategias de Promoción en Moda Ii: Publicidad y Relaciones Públicas

chevron_left
chevron_right
Todo
Apuntes
Trabajos
chevron_left
chevron_right

He publicado nuevos apuntes de 3º Estrategias de Promoción en Moda Ii: Publicidad y Relaciones Públicas: PROMOCION-II.pdf

11 páginas

He publicado nuevos apuntes de 3º Estrategias de Promoción en Moda Ii: Publicidad y Relaciones Públicas: Apuntes-Estrategias-II.pdf

68 páginas

He publicado nuevos apuntes de 3º Estrategias de Promoción en Moda Ii: Publicidad y Relaciones Públicas: apuntes-promocion.pdf

3 páginas

He publicado nuevos apuntes de 3º Estrategias de Promoción en Moda Ii: Publicidad y Relaciones Públicas: ESTRATEGIAS-DE-PROMOCION-IIapuntes.pdf

42 páginas

apuntes

-

Promoción apuntes

He publicado nuevos apuntes de 3º Estrategias de Promoción en Moda Ii: Publicidad y Relaciones Públicas: Promoción apuntes

1.-Definitions-models-publics-functions.pdf
2.-The-PR-Fashion-Practitioner-and-Agencies.pdf
3.-Fashion-Digital-Marketing.pdf
4.-Instagram-SEO.pdf
5.-Media-Relations.pdf
6.-Events.pdf

He publicado nuevos trabajos de 3º Estrategias de Promoción en Moda Ii: Publicidad y Relaciones Públicas: EVENTO-FINAL.pdf

28 páginas

He publicado nuevos apuntes de 3º Estrategias de Promoción en Moda Ii: Publicidad y Relaciones Públicas: preguntas-comunicacion.pdf

20 páginas

He publicado nuevos apuntes de 3º Estrategias de Promoción en Moda Ii: Publicidad y Relaciones Públicas: apuntes-publicidad.pdf

21 páginas

apuntes

-

esquemas

He publicado nuevos apuntes de 3º Estrategias de Promoción en Moda Ii: Publicidad y Relaciones Públicas: esquemas

Tema-1.pdf

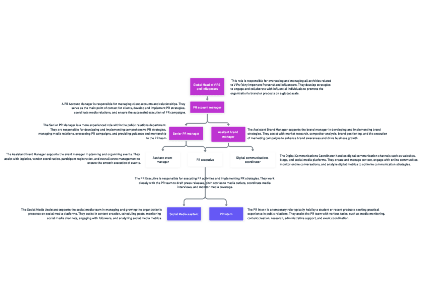
He publicado nuevos apuntes de 3º Estrategias de Promoción en Moda Ii: Publicidad y Relaciones Públicas: organizational-chart.pdf

1 página

He publicado nuevos apuntes de 3º Estrategias de Promoción en Moda Ii: Publicidad y Relaciones Públicas: puestos-de-trabajo.pdf

7 páginas

He publicado nuevos apuntes de 3º Estrategias de Promoción en Moda Ii: Publicidad y Relaciones Públicas: Apuntes-promocion-II.pdf

36 páginas

He publicado nuevos apuntes de 3º Estrategias de Promoción en Moda Ii: Publicidad y Relaciones Públicas: Estratexias-de-Promocion-na-Moda-II-Publicidade-e-Relacions-Publicas.pdf

36 páginas
¡Estás al día!

¡Estás al día!

Has visto todos los archivos