chevron_left
chevron_right
Todo
Apuntes
Otros
Trabajos
chevron_left
chevron_right

He publicado nuevos trabajos de 5º Estructura de Datos: FASE-3-DISENO-LOGICO-Grupo-20201689931.docx

word

He publicado nuevos trabajos de 5º Estructura de Datos: Fase-4ComponenteAndres-Felipe.docx

word

He publicado nuevos trabajos de 5º Estructura de Datos: fase4NeiderUreche.rar

Miniatura no disponible
rar

He publicado nuevos trabajos de 5º Estructura de Datos: Gimnasio.rar

Miniatura no disponible
rar

He publicado nuevos trabajos de 5º Estructura de Datos: fase3NeiderUreche.rar

Miniatura no disponible
rar

He publicado nuevos trabajos de 5º Estructura de Datos: fase2NeiderUreche.rar

Miniatura no disponible
rar

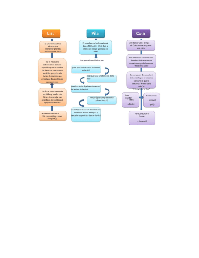
He publicado nuevos apuntes de 5º Estructura de Datos: Arraylist-pilas-listas-y-colas.pdf

8 páginas

He publicado nuevos apuntes de 5º Estructura de Datos: Metodos-de-ordenamiento-y-busqueda.pdf

20 páginas

He publicado nuevos apuntes de 5º Estructura de Datos: heap-sort1-Apuntes.pdf

6 páginas

apuntes

-

ESTRUCTURAS LINEALES

He publicado nuevos apuntes de 5º Estructura de Datos: ESTRUCTURAS LINEALES

GUIA-DE-ARRAYS-UNIDIMENSIONALES.pdf
Que-son-estructuras-lineales.pdf
APUNTES-OPERACIONES-EN-ARREGLOS-UNIDIMENSIONALES.pdf
ARRAYS-UNIDIMENSIONALES.pdf
ESTRUCTURAS-DE-DATOS-LINEALES-GUIA.pdf
ALGORITMO-DE-ORDENACION-Y-BUSQUEDA.pdf

otros

-

CLASES UNIDAD 1

He publicado nuevos otros de 5º Estructura de Datos: CLASES UNIDAD 1

TIPOS-DE-DATOS.pdf
CLASE-1PASCAL.pdf
CLASEVECTORES.pdf
CLASELISTAS-SIMPLES.pdf
DEFINICION-DE-ESTRUCTURA-DE-DATOS.pdf
FUNDAMENTOS-DE-PROGRAMACION-ESTRUCTURADA.pdf

apuntes

-

TIPOS DE DATOS

He publicado nuevos apuntes de 5º Estructura de Datos: TIPOS DE DATOS

TIPOS-DE-DATOS-ESTATICOS.pdf
VARIABLES-DINAMICAS.pdf
¡Estás al día!

¡Estás al día!

Has visto todos los archivos