chevron_left
chevron_right
Todo
Apuntes
Prácticas
Trabajos
chevron_left
chevron_right

He publicado nuevos apuntes de 1º Estructura Social Contemporánea: APUNTES-ESTRUCTURA-SOCIAL-completos.pdf

38 páginas

He publicado nuevos apuntes de 1º Estructura Social Contemporánea: Tema-5.-Familia-y-parentesco.pdf

7 páginas

He publicado nuevos apuntes de 1º Estructura Social Contemporánea: Tema-6.-Mercado-de-trabajo-y-estructura-ocupacional.pdf

1 página

He publicado nuevos apuntes de 1º Estructura Social Contemporánea: Tema-7.-Cultura-y-estructura-social.pdf

2 páginas

He publicado nuevos apuntes de 1º Estructura Social Contemporánea: Tema-4.-Poblacion-y-demografia.pdf

3 páginas

He publicado nuevos apuntes de 1º Estructura Social Contemporánea: Tema-3.-Estratificacion-y-desigualdad-social.pdf

6 páginas

He publicado nuevos apuntes de 1º Estructura Social Contemporánea: Tema-1.-Introduccion-a-la-estructura-social-contemporanea.pdf

2 páginas

He publicado nuevos apuntes de 1º Estructura Social Contemporánea: Tema-2.-Cambio-y-conflicto-social.pdf

3 páginas

He publicado nuevos apuntes de 1º Estructura Social Contemporánea: Repaso-parcial.pdf

2 páginas

He publicado nuevos apuntes de 1º Estructura Social Contemporánea: Tema-3-Estructura-social.pdf

7 páginas

He publicado nuevos apuntes de 1º Estructura Social Contemporánea: Tema-2-Estructura-social.pdf

5 páginas

He publicado nuevos apuntes de 1º Estructura Social Contemporánea: Tema-1-Estructura-Social.pdf

5 páginas

He publicado nuevos apuntes de 1º Estructura Social Contemporánea: Apuntes-Estructura-Social-Contemporanea.pdf

9 páginas

He publicado nuevos apuntes de 1º Estructura Social Contemporánea: Repaso-resumen-temas-1-2-3-y-4.pdf

9 páginas

He publicado nuevos apuntes de 1º Estructura Social Contemporánea: Temas-6-y-7.pdf

5 páginas

He publicado nuevos apuntes de 1º Estructura Social Contemporánea: Tema-5.-Familia-y-parentesco.pdf

10 páginas

He publicado nuevos apuntes de 1º Estructura Social Contemporánea: Temas-3-y-4.pdf

15 páginas

He publicado nuevos apuntes de 1º Estructura Social Contemporánea: Temas-1-y-2.pdf

9 páginas

He publicado nuevos apuntes de 1º Estructura Social Contemporánea: Ejercicio-teorico.pdf

2 páginas

He publicado nuevos apuntes de 1º Estructura Social Contemporánea: Modelo-educativo-japones-documental.pdf

2 páginas

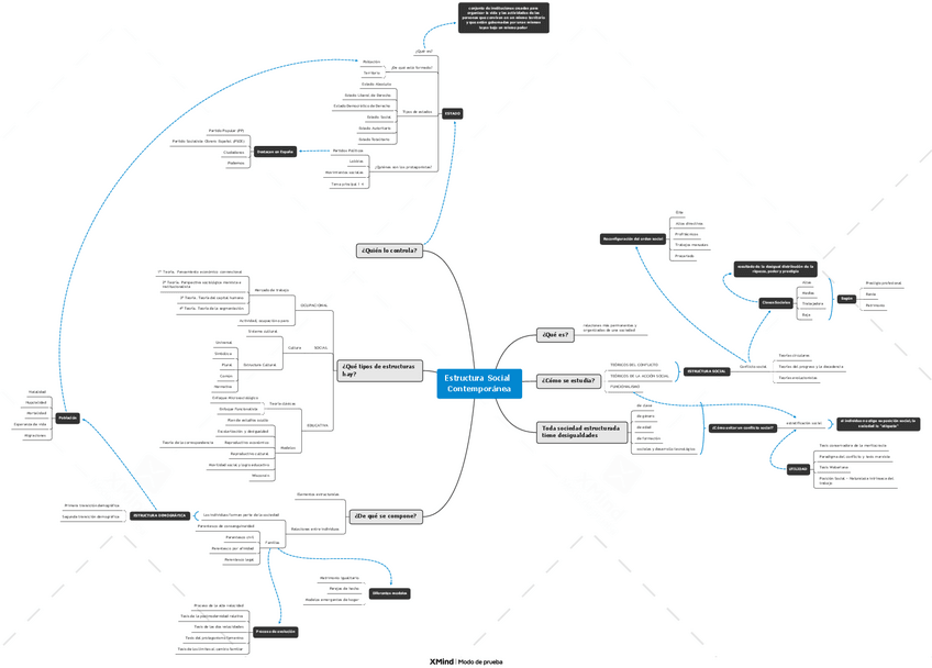
He publicado nuevos apuntes de 1º Estructura Social Contemporánea: Mapa-conceptual.pdf

1 página

He publicado nuevos apuntes de 1º Estructura Social Contemporánea: Educacion-Sociedad.pdf

3 páginas

He publicado nuevos apuntes de 1º Estructura Social Contemporánea: Preguntas-tipo-test.pdf

6 páginas

apuntes

-

Temas 1-9

He publicado nuevos apuntes de 1º Estructura Social Contemporánea: Temas 1-9

Tema-4.pdf
Tema-1.pdf
Tema-8.pdf
Tema-9.pdf
Tema-5.pdf
Tema-3.pdf

He publicado nuevos practicas de 1º Estructura Social Contemporánea: FAHRENHEIT-451.pdf

2 páginas

He publicado nuevos practicas de 1º Estructura Social Contemporánea: NOTA-DE-PRENSA-INE.pdf

3 páginas

He publicado nuevos trabajos de 1º Estructura Social Contemporánea: Memoria-de-actividades-practicas.pdf

9 páginas

He publicado nuevos trabajos de 1º Estructura Social Contemporánea: Trabajo-de-investigacion.pdf

3 páginas

He publicado nuevos apuntes de 1º Estructura Social Contemporánea: Temas-estructura-social-.pdf

26 páginas

apuntes

-

Estructura social contemporánea

He publicado nuevos apuntes de 1º Estructura Social Contemporánea: Estructura social contemporánea

Tema-4.pdf
Tema-9.pdf
Tema-3.pdf
TEMA-2.pdf
TEMA-8.pdf
TEMA-7.pdf

He publicado nuevos apuntes de 1º Estructura Social Contemporánea: Preguntas-tipo-test.pdf

6 páginas

apuntes

-

TEMAS 1-9

He publicado nuevos apuntes de 1º Estructura Social Contemporánea: TEMAS 1-9

Tema-1.pdf
Tema-3.pdf
Tema-2.pdf
Tema-6.pdf
Tema-7.pdf
Tema-4.pdf

He publicado nuevos apuntes de 1º Estructura Social Contemporánea: Apuntes-estructura.docx

word

He publicado nuevos apuntes de 1º Estructura Social Contemporánea: preguntas-tipo-test.pdf

6 páginas

Todos los temas, con la profesora Anabell Fondón.

55 páginas

He publicado nuevos apuntes de 1º Estructura Social Contemporánea: Tema-9.pdf

24 páginas

He publicado nuevos apuntes de 1º Estructura Social Contemporánea: Tema-8.pdf

11 páginas

He publicado nuevos apuntes de 1º Estructura Social Contemporánea: Tema-7.pdf

12 páginas

He publicado nuevos apuntes de 1º Estructura Social Contemporánea: Tema-6.pdf

10 páginas

He publicado nuevos apuntes de 1º Estructura Social Contemporánea: Tema-5.pdf

5 páginas

He publicado nuevos apuntes de 1º Estructura Social Contemporánea: Tema-4.pdf

10 páginas

He publicado nuevos apuntes de 1º Estructura Social Contemporánea: Tema-3.pdf

8 páginas

He publicado nuevos apuntes de 1º Estructura Social Contemporánea: Tema-2.pdf

6 páginas

He publicado nuevos apuntes de 1º Estructura Social Contemporánea: Tema-1.pdf

5 páginas

He publicado nuevos trabajos de 1º Estructura Social Contemporánea: Trabajo-viruela.pdf

6 páginas

He publicado nuevos apuntes de 1º Estructura Social Contemporánea: ENTREGA-2-ESTRUCTURRA-SOCIAL.pdf

15 páginas

He publicado nuevos apuntes de 1º Estructura Social Contemporánea: Estratificacion-EEUU.pdf

9 páginas

He publicado nuevos apuntes de 1º Estructura Social Contemporánea: EL-ANIMAL-SOCIAL.pdf

2 páginas

He publicado nuevos apuntes de 1º Estructura Social Contemporánea: ESTRUCTURA-SOCIAL.pdf

5 páginas

He publicado nuevos apuntes de 1º Estructura Social Contemporánea: ESTRUCTURA-SOCIAL-CONTEMPORANEA.docx

word

apuntes

-

Temario Estrucutras

He publicado nuevos apuntes de 1º Estructura Social Contemporánea: Temario Estrucutras

Estructura social.pdf
DAHL SAMUELSON.pdf
LECTURAS-CRISIS.pdf
¡Estás al día!

¡Estás al día!

Has visto todos los archivos