Estudios Culturales en Lengua Inglesa II

chevron_left
chevron_right
Todo
Apuntes
Preguntas
Ejercicios
Exámenes
Otros
Prácticas
publication
Trabajos
chevron_left
chevron_right

He publicado nuevos apuntes de 1º Estudios Culturales en Lengua Inglesa II: textos-culturales-the-us-civil-war.pdf

3 páginas

He publicado nuevos apuntes de 1º Estudios Culturales en Lengua Inglesa II: textos-culturales-the-frontier-experience.pdf

4 páginas

trabajos

-

Segundo Examen grupo 2

Perdón si hay faltas, el teclado me odia

A-Vindication-of-the-Rights-of-Woman.pdf
The-Chimney-Sweeper.pdf
Letters-from-an-American-Farmer.pdf
Signs-of-the-Times.pdf
The-Declaration-of-Sentiments.pdf

comentarios hasta mary wollstonecraft

5 páginas

apuntes

-

TEMA 3: The Frontier Experience

He publicado nuevos apuntes de 1º Estudios Culturales en Lengua Inglesa II: TEMA 3: The Frontier Experience

Address-to-General-William-Henry-Harrison-Chief-Tecumsech.pdf
LETTERS-FROM-AN-AMERICAN-FARMER-J.pdf

apuntes

-

TEMA 2: The Industrial Revolution

He publicado nuevos apuntes de 1º Estudios Culturales en Lengua Inglesa II: TEMA 2: The Industrial Revolution

1.-INDUSTRIAL-REVOLUTION.pdf
2.-THE-WORKING-CLASS.pdf
3.-ROMANTICISM.pdf
Sing-of-the-Times-Thomas-Carlyle.pdf
The-Chimney-Sweeper-William-Blake-1789.pdf
Anónimo

@Anónimo

apuntes

-

CULTURALES II

Todos los textos analizados de la asignatura CULTURALES II

culturales-II-tema-2.pdf
tema-3-culturales-II.pdf
tema-4-culturales-II.pdf
tema-7-Culturales-II.pdf
tema-1-culturales-II.pdf
tema-5-culturales-II.pdf

apuntes

-

TEMA 1: The 18th Century

He publicado nuevos apuntes de 1º Estudios Culturales en Lengua Inglesa II: TEMA 1: The 18th Century

A-Vindication-of-the-Rigths-of-Women-Mary-Wollstonecraft-1792.pdf
American-Declaration-of-Independence-July-4-1776.pdf
Robinson-Crusoe-Daniel-Dafoe.pdf
Second-Treatise-of-Civil-Goverment-Jonh-Locke.pdf
Windsor-Forest-Alexander-Pope.pdf
1.-INTRODUCCION.pdf

trabajos

-

18th Century

He publicado nuevos trabajos de 1º Estudios Culturales en Lengua Inglesa II: 18th Century

Windsor-Forest-Alexander-Pope.pdf
From-the-American-Declaration-of-Independence.pdf
Second-Treatise-of-Civil-Government.pdf
Daniel-Defoe-Robinson-Crusoe.pdf

Juan Collado

Como es Juan Collado en culturales II? Lo tengo con Eneas.

He publicado nuevos apuntes de 1º Estudios Culturales en Lengua Inglesa II: Apuntes-Estudios-Culturales-en-Lengua-Inglesa-II.pdf

33 páginas

Hola!! Textos comentados de Culturales I y II en mi perfil🥰

He publicado nuevos apuntes de 1º Estudios Culturales en Lengua Inglesa II: culturales-ii.pdf

47 páginas

He publicado nuevos apuntes de 1º Estudios Culturales en Lengua Inglesa II: Booklet-EECC-IIcompressed.pdf

53 páginas
Anónimo

@Anónimo

Algunos comentarios de culturales II, hay de Leticia y Brian

22 páginas

apuntes

-

Apuntes Culturales II

Apuntes de Estudios Culturales en Lengua Inglesa II con nota 10 MH

A-Vindication-of-the-Rights-of-Woman-1-2.pdf
American-Declaration-of-Independence.pdf
Robinson-Crusoe-Defoe.pdf
SECOND-TREATISE-OF-CIVIL-GOVERNMENT.pdf
Windsor-Forest.pdf
AINT-I-A-WOMAN-SOJOURNER-TRUTH.pdf

He publicado nuevos examenes de 1º Estudios Culturales en Lengua Inglesa II: Examen-Junio-2025.pdf

1 página

contexto histórico y conclusion de todos los textos de culturales 2

22 páginas

He publicado nuevos apuntes de 1º Estudios Culturales en Lengua Inglesa II: ESTUDIOS-CULTURALES-II.docx

word

apuntes

-

Clave aprovado seguro

He publicado nuevos apuntes de 1º Estudios Culturales en Lengua Inglesa II: Clave aprovado seguro

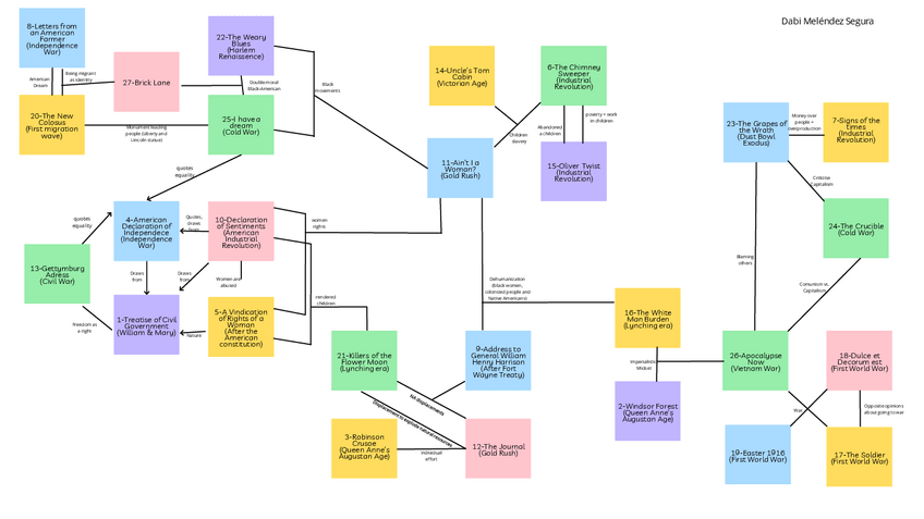
connectiontextsdabimelendezsegura.pdf
timeline2.0dabimelendez.drawio.pdf

He publicado nuevos apuntes de 1º Estudios Culturales en Lengua Inglesa II: Estudios-Culturales-II.pdf

75 páginas

apuntes

-

Estudios culturales II

Apuntes Culturales II con una nota de 9.7

Notes240602021934.pdf
Notes240321133627.pdf
Notes240530110849.pdf
Notes240525113301.pdf
Notes240528115648.pdf
Notes240602011526.pdf

He publicado nuevos apuntes de 1º Estudios Culturales en Lengua Inglesa II: Killers-of-the-flower-moon-commentary.pdf

2 páginas

apuntes

-

COMENTARIOS TEXTOS

He publicado nuevos apuntes de 1º Estudios Culturales en Lengua Inglesa II: COMENTARIOS TEXTOS

From-Abraham-Lincoln-The-Gettysburg-Address-1863.pdf
From-Martin-Luther-King-Jr.-I-have-a-dream1963.pdf
From-Mary-Wollstonecraft-A-Vindication-of-the-Rights-of-Woman-1792.pdf
From-Chief-Tecumseh-Address-to-General-William-Henry-Harrison.pdf
From-Langston-Hughes-The-Weary-Blues-1925-1926.pdf
From-Rudyard-Kipling-The-White-Mans-Burden-1899.pdf

Modelo examen Eneas Caro Partridge

Hola, ¿Alguien sabe como es el modelo de examen de este hombre? Me gustaría presentarme en octubre 😫 gracias

Comentarios 23-24

Hola a tod@s! Acabo de subir mis comentarios largos para esta asignatura, espero que os sirvan de ayuda!

apuntes

-

Comentarios 23-24

He publicado nuevos apuntes de 1º Estudios Culturales en Lengua Inglesa II: Comentarios 23-24

Modernism-and-the-Jazz-Age.pdf
Naturalism-and-the-Growth-of-the-Cities.pdf
The-Eighteenth-Century.pdf
The-Industrial-Revolution.pdf
The-Frontier-Experience.pdf
The-US-Civil-War-and-Reconstruction.pdf

Comentarios comparativos

Hola a tod@s! Acabo de subir una selección de comentarios comparativos hechos por mi a partir de los más recurrentes en los exámenes de los últimos años

apuntes

-

Comentarios comparativos

He publicado nuevos apuntes de 1º Estudios Culturales en Lengua Inglesa II: Comentarios comparativos

Seleccion-Comentarios-Comparativos.pdf

PRISCILA ECHEGARAY

Cómo es Priscila Echegaray en culturales?

He publicado nuevos apuntes de 1º Estudios Culturales en Lengua Inglesa II: William-Blake-The-Chimney-Sweeper.pdf

2 páginas

examen

Alguien sabe cuánto dura el examen de culturales II?

apuntes

-

ESQUEMAS DE TODOS LOS TEXTOS CULTURALES II

Esquemas de todos los textos año 2024

THE-CHIMNEY-SWEEPER-BY-WILLIAM-BLAKE.pdf
THE-JOURNAL-H.D.-THOREAU.pdf
CHIEF-TECUMSEH-ADDRESS-TO-GENERAL-WILLIAM-HENRY-HARRISON.pdf
DAVID-GRANN-KILLERS-OF-THE-FLOWER-MOON-2017.pdf
EMMA-LAZARUS-THE-NEW-COLOSSUS.pdf
JOHN-MILLIUS-AND-COPOLA-APOCALYPSE-NOW-REDUX-197.pdf

Estudio culturales lengua inglesa II

Alguien puede decirme que entro en el examen de junio de culturales II con Sergio Marín ?

Estudio culturales lengua inglesa II

Alguien puede decirme que entro en el examen de junio de culturales II con Sergio Marín ?

Comentario corregido (de notable alto)

word

He publicado nuevos apuntes de 1º Estudios Culturales en Lengua Inglesa II: ESQUEMAS-TODOS-LOS-TEXTOS.pdf

4 páginas

examen julio

Brian suele poner el mismo texto en el exámen de Julio?

He publicado nuevos apuntes de 1º Estudios Culturales en Lengua Inglesa II: INTRODUCCIONES-TODOS-LOS-TEXTOS.pdf

6 páginas

He publicado nuevos apuntes de 1º Estudios Culturales en Lengua Inglesa II: APUNTES-DE-CLASE-DE-TODOS-LOS-TEXTOS.pdf

55 páginas

He publicado nuevos apuntes de 1º Estudios Culturales en Lengua Inglesa II: APUNTES-BOOKLET-ESCANEADO.pdf

31 páginas

He publicado nuevos apuntes de 1º Estudios Culturales en Lengua Inglesa II: COMENTARIO-John-Locke.pdf

2 páginas

He publicado nuevos apuntes de 1º Estudios Culturales en Lengua Inglesa II: COMENTARIO-Daniel-Defoe.pdf

1 página

He publicado nuevos apuntes de 1º Estudios Culturales en Lengua Inglesa II: COMENTARIO-Declaration-of-Independence.pdf

2 páginas

He publicado nuevos apuntes de 1º Estudios Culturales en Lengua Inglesa II: COMENTARIO-Windsor-Forest.pdf

1 página

He publicado nuevos apuntes de 1º Estudios Culturales en Lengua Inglesa II: COMENTARIO-Mary-Wollstonecraft.pdf

2 páginas

He publicado nuevos apuntes de 1º Estudios Culturales en Lengua Inglesa II: COMENTARIO-chimney-sweeper.pdf

1 página

He publicado nuevos apuntes de 1º Estudios Culturales en Lengua Inglesa II: COMENTARIO-sign-of-the-times.pdf

2 páginas

He publicado nuevos apuntes de 1º Estudios Culturales en Lengua Inglesa II: COMENTARIO-address-to-general-william-henry-harrison.pdf

2 páginas

He publicado nuevos apuntes de 1º Estudios Culturales en Lengua Inglesa II: COMENTARIO-letters-american-farmer.pdf

2 páginas

He publicado nuevos apuntes de 1º Estudios Culturales en Lengua Inglesa II: COMENTARIO-aint-i-a-woman.pdf

2 páginas

He publicado nuevos apuntes de 1º Estudios Culturales en Lengua Inglesa II: COMENTARIO-declaration-of-sentiments.pdf

2 páginas

He publicado nuevos apuntes de 1º Estudios Culturales en Lengua Inglesa II: COMENTARIO-uncle-tom-cabin.pdf

2 páginas

He publicado nuevos apuntes de 1º Estudios Culturales en Lengua Inglesa II: COMENTARIO-the-journal.pdf

2 páginas

He publicado nuevos apuntes de 1º Estudios Culturales en Lengua Inglesa II: COMENTARIO-abraham-lincoln.pdf

2 páginas

He publicado nuevos apuntes de 1º Estudios Culturales en Lengua Inglesa II: COMENTARIO-oliver-twist.pdf

2 páginas

He publicado nuevos apuntes de 1º Estudios Culturales en Lengua Inglesa II: COMENTARIO-the-white-mans-burden.pdf

2 páginas

He publicado nuevos apuntes de 1º Estudios Culturales en Lengua Inglesa II: COMENTARIO-the-soldier.pdf

1 página

He publicado nuevos apuntes de 1º Estudios Culturales en Lengua Inglesa II: COMENTARIO-dulce-et-decorum.pdf

2 páginas

He publicado nuevos apuntes de 1º Estudios Culturales en Lengua Inglesa II: definiciones-completas.pdf

11 páginas