Ética

chevron_left
chevron_right
Todo
Apuntes
Otros
Trabajos
chevron_left
chevron_right

Es una actividad de investigación del como el transcurso de la historia de la ética iba evolucionando a través del tiempo, quienes fueron los personajes que dieron su idea de la ética y como iba pasando el tiempo apoyaban esa idea, junto con acontecimient

28 páginas

Es una investigación sobre qué es la ética y la moral, que relación tienen ambas, diferencia, características, origen y sus principales representantes que apoyan ambas ideas

9 páginas

Es la definición de lo que es el código moral con características claves, sus funciones principales y con algún ejemplo

1 página

Nos da la definición de lo que es la ética y la moral y cuál es su diferencia

1 página

Son apuntes de los que es la ética y cuenta algunos personajes importantes de la filosófico y sus ideas respecto a ello

1 página

He publicado nuevos apuntes de 3º Ética: Bioetica.pdf

1 página
Anónimo

@Anónimo

He publicado nuevos apuntes de 3º Ética: mapa-lider.pdf

1 página

He publicado nuevos trabajos de 3º Ética: Violencia-en-la-familia.pdf

1 página
Anónimo

@Anónimo

Infografía

1 página

He publicado nuevos apuntes de 3º Ética: casos-exitosos-de-la-sustentabilidad.pdf

10 páginas

He publicado nuevos apuntes de 3º Ética: movimiento-social.pdf

15 páginas

He publicado nuevos apuntes de 3º Ética: manipulacion-genetica.pdf

7 páginas

Ensayo sobre la violencia juvenil, donde en este trabajo se verán temas como sus causas, sus consecuencias, formas de resolverlo etc.

11 páginas

TRABAJO DE ETICA SOBRE EXPONENTE DE LA CIENCIA, ARTE Y DEPORTE 3ER SEMESTRE

4 páginas

He publicado nuevos apuntes de 3º Ética: Preguntas-relacionadas-al-mito-de-Prometeo.docx.pdf

2 páginas

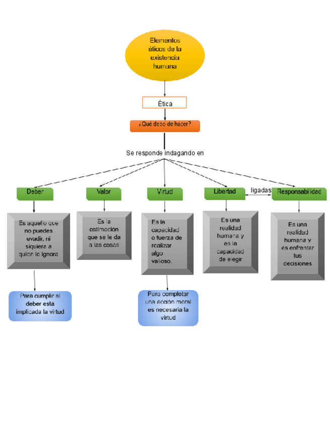
He publicado nuevos apuntes de 3º Ética: Elementos-eticos-de-la-existencia-humana.docx.pdf

1 página

He publicado nuevos apuntes de 3º Ética: Glosario.pdf

Miniatura no disponible
pdf

He publicado nuevos apuntes de 3º Ética: Autorregulacion.pdf

Miniatura no disponible
pdf

He publicado nuevos apuntes de 3º Ética: Queesvalorantivalorycorresponsabilidad.pdf

Miniatura no disponible
pdf

He publicado nuevos apuntes de 3º Ética: INVESTIGACON-ACERCA-DEL-BULLYING-FUENTES-EN-EL-DOCUMENTO..pdf

9 páginas

He publicado nuevos apuntes de 3º Ética: La-alteridad-y-algunos-ejemplos.docx.pdf

3 páginas

He publicado nuevos apuntes de 3º Ética: Analisis-de-la-etica-habermasiana-y-un-ejemplo.docx.pdf

2 páginas

He publicado nuevos apuntes de 3º Ética: Conceptos-basicos-de-etica-y-su-reflexion.docx.pdf

5 páginas

He publicado nuevos apuntes de 3º Ética: Etapashistoricasdelamoral11.pdf

Miniatura no disponible
pdf
Anónimo

@Anónimo

apuntes

-

Capitulo 1

He publicado nuevos apuntes de 3º Ética: Capitulo 1

Capitulo-1.pdf
Capitulo-2-1.pdf
Capitulo-3.pdf
Capitulo-4.pdf

He publicado nuevos apuntes de 3º Ética: Teoria-Aristotelica-de-la-Virtud.pdf

2 páginas
Anónimo

@Anónimo

Un texto argumentativo sobre xq los animales deberían tener derechos

10 páginas

He publicado nuevos apuntes de 3º Ética: Trato-Digno.pdf

1 página

He publicado nuevos apuntes de 3º Ética: La-satisfaccion-de-las-necesidades-humanas-frente-a-los-derechos-de-otros-seres-vivos.pptx

Miniatura no disponible
powerpoint

He publicado nuevos apuntes de 3º Ética: destino.pdf

1 página

Ética Profesional

3 páginas
¡Estás al día!

¡Estás al día!

Has visto todos los archivos