Etología y Neuropsicología de la Comunicación y la Cognición

Todo
Apuntes
Exámenes
Prácticas
Test
Trabajos
chevron_left
chevron_right

apuntes

-

22

He publicado nuevos apuntes de 2º Etología y Neuropsicología de la Comunicación y la Cognición: 22

tema-1-etologia.pdf
Tema-2-etologia.pdf
Tema-3-etologia.pdf
tema-4-etologia.pdf
tema-5-etologia.pdf

He publicado nuevos apuntes de 2º Etología y Neuropsicología de la Comunicación y la Cognición: Teoria-Etologia-y-Neuropsicologia-de-la-Comunicacion-y-la-Cognicion-Completo.pdf

72 páginas

Apuntes de las prácticas.

21 páginas

Apuntes completos, tanto de etología como de neuropsicología.

83 páginas

Examen prácticas etología, cuestionario faunia + conferencia + observer. Todas las clases, curso 24-25

3 páginas

apuntes

-

Etología

He publicado nuevos apuntes de 2º Etología y Neuropsicología de la Comunicación y la Cognición: Etología

APUNTES-ETOLOGIA-Bloque-1.pdf

He publicado nuevos apuntes de 2º Etología y Neuropsicología de la Comunicación y la Cognición: Apuntes-etologia.pdf

65 páginas

Temas 1 al 7, parte de ETOLOGÍA

72 páginas

He publicado nuevos apuntes de 2º Etología y Neuropsicología de la Comunicación y la Cognición: teoria-practicas-etologia.pdf

9 páginas

He publicado nuevos apuntes de 2º Etología y Neuropsicología de la Comunicación y la Cognición: teoria-tutoria-metodologia.pdf

4 páginas

He publicado nuevos apuntes de 2º Etología y Neuropsicología de la Comunicación y la Cognición: APUNTES-ETOLOGIA-BUENOS.pdf

97 páginas

apuntes

-

APUNTES ETOLOGÍA Y NEUROPSICOLOGÍA

He publicado nuevos apuntes de 2º Etología y Neuropsicología de la Comunicación y la Cognición: APUNTES ETOLOGÍA Y NEUROPSICOLOGÍA

ETOLOGIA-T1.1.pdf
ETOLOGIA-T1.2.pdf
ETOLOGIA-T2.1.pdf
ETOLOGIA-T2.2.pdf
ETOLOGIA-T3.1.pdf
ETOLOGIA-T3.2.1.pdf

He publicado nuevos apuntes de 2º Etología y Neuropsicología de la Comunicación y la Cognición: TEORIA-NEUROPSICOLOGIA.pdf

37 páginas

apuntes

-

Apuntes Etología y Neuropsicología (24-25)

He publicado nuevos apuntes de 2º Etología y Neuropsicología de la Comunicación y la Cognición: Apuntes Etología y Neuropsicología (24-25)

Etologia-y-Neuropsicologia-Tema-3.1.pdf
Etologia-y-Neuropsicologia-Tema-3.2.pdf
Etologia-y-Neuropsicologia-Tema-3.3.pdf
Etologia-y-Neuropsicologia-Tema-3.4.pdf
Etologia-y-Neuropsicologia-Tema-4.1.pdf
Etologia-y-Neuropsicologia-Tema-4.2.pdf

He publicado nuevos apuntes de 2º Etología y Neuropsicología de la Comunicación y la Cognición: neuropsicologia-completo.pdf

16 páginas

He publicado nuevos apuntes de 2º Etología y Neuropsicología de la Comunicación y la Cognición: etologia-completo.pdf

51 páginas

Temas examen mayo 2025

1 página

Apuntes completos susana

71 páginas

Apuntes completos sobresaliente , Laura Alonso

1 página

He publicado nuevos apuntes de 2º Etología y Neuropsicología de la Comunicación y la Cognición: NEUROPSICOLOGIA.pdf

32 páginas

He publicado nuevos apuntes de 2º Etología y Neuropsicología de la Comunicación y la Cognición: TEMA-4-ETOLOGIA.pdf

13 páginas

He publicado nuevos apuntes de 2º Etología y Neuropsicología de la Comunicación y la Cognición: TEMA-3-ETOLOGIA.pdf

27 páginas

examenes

-

PREGUNTAS TEST NEUROPSICOLOGÍA

He publicado nuevos examenes de 2º Etología y Neuropsicología de la Comunicación y la Cognición: PREGUNTAS TEST NEUROPSICOLOGÍA

PREGUNTAS-TEST-NEUROPSICOLOGIA-sin-respuestas.pdf
PREGUNTAS-TEST-NEUROPSICOLOGIA-con-respuestas.pdf

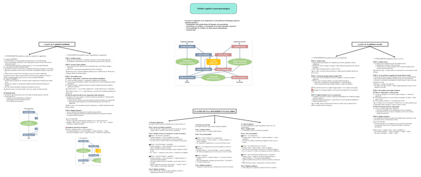
Mapa mental del modelo cognitivo de neuropsicología

1 página

He publicado nuevos apuntes de 2º Etología y Neuropsicología de la Comunicación y la Cognición: parte-de-neurociencia-eto-Pilar.pdf

22 páginas

He publicado nuevos apuntes de 2º Etología y Neuropsicología de la Comunicación y la Cognición: tema-4-Susana.pdf

13 páginas

He publicado nuevos apuntes de 2º Etología y Neuropsicología de la Comunicación y la Cognición: tema-3-Susana.pdf

25 páginas

He publicado nuevos apuntes de 2º Etología y Neuropsicología de la Comunicación y la Cognición: Tema-2-Susana.pdf

13 páginas

He publicado nuevos apuntes de 2º Etología y Neuropsicología de la Comunicación y la Cognición: Tema-1-Susana.pdf

17 páginas

apuntes

-

Apuntes bloque neuropsicología (Miguel Ángel F.)

Apuntes de clase completados con las diapositivas. Los puntos (4) de intervención de temas 9 y 10 no están (no entraba)

TEMA-8-NEUROPSICOLOGIA.pdf
TEMA-9-NEUROPSICOLOGIA.pdf
TEMA-10-NEUROPSICOLOGIA.pdf
Anónimo

@Anónimo

apuntes

-

Apuntes completos Etología y Neuropsicología

He publicado nuevos apuntes de 2º Etología y Neuropsicología de la Comunicación y la Cognición: Apuntes completos Etología y Neuropsicología

Tema-1-Etologia-y-Neuropsicologia.pdf
Tema-2-Etologia-y-Neuropsicologia.pdf
Tema-3-Etologia-y-Neuropsicologia.pdf
Tema-4-Etologia-y-Neuropsicologia.pdf
Tema-5-Etologia-y-Neuropsicologia.pdf
Tema-6-Etologia-y-Neuropsicologia.pdf

He publicado nuevos apuntes de 2º Etología y Neuropsicología de la Comunicación y la Cognición: B5-NEURO.pdf

10 páginas

He publicado nuevos apuntes de 2º Etología y Neuropsicología de la Comunicación y la Cognición: ETOLOGIA-Y-NEUROPSICOLOGIA-DE-LA-COMUNICACION-Y-LA-COGNICION-TEMARIO-COMPLETO.pdf

49 páginas

He publicado nuevos apuntes de 2º Etología y Neuropsicología de la Comunicación y la Cognición: B4-ET.pdf

6 páginas
Anónimo

@Anónimo

He publicado nuevos practicas de 2º Etología y Neuropsicología de la Comunicación y la Cognición: PRACTICA-AFASIAS.pdf

4 páginas

apuntes

-

Neuropsicología

He publicado nuevos apuntes de 2º Etología y Neuropsicología de la Comunicación y la Cognición: Neuropsicología

tema-5-neuropsicologia.pdf
5.2neuropsicologia.pdf

apuntes

-

Apuntes bloque etología (Uxía)

Apuntes de clase completados con las diapositivas

TEMA-1-ETOLOGIA.pdf
TEMA-2-ETOLOGIA.pdf
TEMA-3-ETOLOGIA.pdf
TEMA-4-ETOLOGIA.pdf
TEMA-5-ETOLOGIA.pdf
TEMA-6-ETOLOGIA.pdf

He publicado nuevos apuntes de 2º Etología y Neuropsicología de la Comunicación y la Cognición: ETOLOGIA-Y-NEUROPSICOLOGIA.pdf

99 páginas

apuntes

-

Bloque Neuropsicología

(con algunas preguntas tipo test vistas en clase al final del doc T10)

T8. Introducción a la neuropsicología.pdf
T9. Neuropsicología del lenguaje.pdf
T10. Neuropsicología de la cognición funciones ejecutivas.pdf

apuntes

-

APUNTES ETOLOGIA

He publicado nuevos apuntes de 2º Etología y Neuropsicología de la Comunicación y la Cognición: APUNTES ETOLOGIA

Tema-4-etologia.pdf
Tema-2-etologia.pdf
Tema-6-pt1-etologia.pdf
Tema-6-pt-2-etologia.pdf

He publicado nuevos apuntes de 2º Etología y Neuropsicología de la Comunicación y la Cognición: Teoria-completa-de-etologia.pdf

40 páginas

He publicado nuevos apuntes de 2º Etología y Neuropsicología de la Comunicación y la Cognición: Teoria-completa-de-la-neuropsicologia-de-la-comunicacion-lenguaje-y-cognicion.pdf

12 páginas

apuntes

-

ETOLOGÍA COMPLETOS 260 (UXIA)

He publicado nuevos apuntes de 2º Etología y Neuropsicología de la Comunicación y la Cognición: ETOLOGÍA COMPLETOS 260 (UXIA)

TEMA-1-El-enfoque-etologico-de-la-comunicacion.pdf
TEMA-2-Evolucion-de-los-sistemas-sociales-2.1-Y-2.2.pdf
TEMA-3-Cognicion-social-comparada.pdf
TEMA-4-Estudios-comparativos-y-filogenia-del-lenguaje-4.1-y-4.2.pdf
TEMA-8-Introduccion-a-la-Neuropsicologia.pdf
TEMA-9-NEUROPSICOLOGIA-DEL-LENGUAJE.pdf
Anónimo

@Anónimo

Profesor: Uxia Fernández y Miguel Ángel Fernández

94 páginas

He publicado nuevos apuntes de 2º Etología y Neuropsicología de la Comunicación y la Cognición: Teoria-regulera-practica-Afasias-Etologia.pdf

2 páginas

Apuntes práctica afasias, 10 en el examen

6 páginas

Cuestionario afasias con respuestas

3 páginas

He publicado nuevos test de 2º Etología y Neuropsicología de la Comunicación y la Cognición: TEST-PRACTICAS-AFASIAS.pdf

3 páginas

He publicado nuevos examenes de 2º Etología y Neuropsicología de la Comunicación y la Cognición: PREGUNTAS-DE-NEUROPSICOLOGIA.pdf

3 páginas

apuntes

-

Bloque Etología

Bloque etología

T1. Comunicación.pdf
T2. Etología cognitiva.pdf
T3. Evolución de los sistemas sociales.pdf
T4. Estructura y organización social.pdf
T5. El cerebro de los primates.pdf
T6. Filogenia del lenguaje.pdf

He publicado nuevos apuntes de 2º Etología y Neuropsicología de la Comunicación y la Cognición: Etologia.pdf

34 páginas

He publicado nuevos apuntes de 2º Etología y Neuropsicología de la Comunicación y la Cognición: Neuropsicologia.pdf

13 páginas

He publicado nuevos apuntes de 2º Etología y Neuropsicología de la Comunicación y la Cognición: RESUMEN T5 COMPLETO - Neuropsicología.pdf

15 páginas

apuntes

-

Apuntes COMPLETOS Etología y Neuropsicología 230

He publicado nuevos apuntes de 2º Etología y Neuropsicología de la Comunicación y la Cognición: Apuntes COMPLETOS Etología y Neuropsicología 230

Tema-1.-Etologia-de-la-comunicacion-y-la-cognicion.pdf
Tema-2.-Evolucion-de-los-sistemas-sociales.pdf
Tema-3.-Cognicion-social-comparada.pdf
Tema-4-Estudios-comparativos-y-filogenia-del-lenguaje.pdf
Tema-5.1.-Introduccion-a-la-neuropsicologia.pdf
Tema-5.2.-Neurpsicologia-del-lenguaje.pdf

He publicado nuevos apuntes de 2º Etología y Neuropsicología de la Comunicación y la Cognición: APUNTES-ETOLOGIA.pdf

82 páginas

apuntes

-

Apuntes etología

He publicado nuevos apuntes de 2º Etología y Neuropsicología de la Comunicación y la Cognición: Apuntes etología

BLOQUE-1-tema-1-y-2.pdf
BLOQUE-2-temas-3-y-4.pdf
BLOQUE-3-tema-5-6-7.pdf
BLOQUE-4-temas-8-y-9.pdf
BLOQUE-5-TEMAS-10-y-11.pdf

He publicado nuevos apuntes de 2º Etología y Neuropsicología de la Comunicación y la Cognición: Tema-5-Etologia.pdf

12 páginas

He publicado nuevos apuntes de 2º Etología y Neuropsicología de la Comunicación y la Cognición: Apuntes-completos-etologia.pdf

42 páginas

He publicado nuevos apuntes de 2º Etología y Neuropsicología de la Comunicación y la Cognición: Tema-4-Etologia.pdf

6 páginas

apuntes

-

etología

He publicado nuevos apuntes de 2º Etología y Neuropsicología de la Comunicación y la Cognición: etología

tema-1-etologia.pdf
tema-2-etologia.pdf
tema-3-etologia.pdf
tema-4-etologia.pdf