Evaluacion II

chevron_left
chevron_right
Todo
Apuntes
Exámenes
Prácticas
publication
chevron_left
chevron_right

He publicado nuevos apuntes de 2º Evaluacion II: EVALUACION-II-COMPLETO.pdf

45 páginas

apuntes

-

Evaluación 2

He publicado nuevos apuntes de 3º Evaluacion II: Evaluación 2

Tema-1-Evaluacion-2.pdf
Tema-2-Evaluacion-2.pdf
Tema-4-Evaluacion-2.pdf
Tema-3-Evaluacion-2.pdf

apuntes

-

Evaluación II

He publicado nuevos apuntes de 3º Evaluacion II: Evaluación II

Tema-01-Objetivos-Dimensiones-Tecnicas-y-Procedimientos-de-Evaluacion.pdf
Tema-02-Evaluacion-del-Lenguaje-en-la-Etapa-Infantil.pdf
Tema-03-Evaluacion-de-los-Aprendizajes-Escolares.pdf
Tema-04-Evaluacion-del-Lenguaje-en-la-Edad-Adulta.pdf
Tema-05-Informe-de-Evaluacion-Logopedico.pdf

He publicado nuevos apuntes de 2º Evaluacion II: Tema-4-5.pdf

4 páginas

He publicado nuevos apuntes de 2º Evaluacion II: TEMA-3.pdf

7 páginas

He publicado nuevos apuntes de 2º Evaluacion II: TEMA-2.pdf

7 páginas

He publicado nuevos apuntes de 2º Evaluacion II: TEMA-1.pdf

4 páginas

He publicado nuevos apuntes de 2º Evaluacion II: Todos-los-Test.pdf

4 páginas

He publicado nuevos apuntes de 2º Evaluacion II: APUNTESevaluacion2.pdf

48 páginas

Temas imprtidos por diferentes profesores porque no había uno fijo

68 páginas

He publicado nuevos examenes de 2º Evaluacion II: EXAMEN-EVALUACION-MAYO.pdf

4 páginas

He publicado nuevos apuntes de 2º Evaluacion II: Tema-3.-Evaluacion-de-los-aprendizajes-escolares.-Lectura-y-escritura.pdf

11 páginas

He publicado nuevos apuntes de 2º Evaluacion II: Tema-2.-La-evaluacion-del-lenguaje-en-la-etapa-infantil.pdf

13 páginas

¿Cuanto de importante son las lecturas obligatorias?

Hola, Guzman suele repetir exámenes???

Hola, Guzman suele repetir exámenes???

He publicado nuevos apuntes de 2º Evaluacion II: Tema-1.-Objetivos-y-dimensiones-de-la-evaluacion-del-lenguaje-tecnicas-y-procedimientos-de-evaluacion.pdf

6 páginas

He publicado nuevos apuntes de 2º Evaluacion II: Tema-5.-EV.pdf

3 páginas

He publicado nuevos apuntes de 2º Evaluacion II: Tema-3.-EV.pdf

12 páginas

He publicado nuevos apuntes de 2º Evaluacion II: tema-2-evaluacion.pdf

12 páginas

He publicado nuevos apuntes de 2º Evaluacion II: TEMA-1.2.pdf

2 páginas

He publicado nuevos apuntes de 2º Evaluacion II: Parte-2-tema1.pdf

2 páginas

He publicado nuevos apuntes de 2º Evaluacion II: Tema-1-evalucion.pdf

3 páginas

He publicado nuevos examenes de 2º Evaluacion II: EXAMEN-de-MAYO-EVALUACION-2.pdf

2 páginas

Examen de evaluación 2 con Guzmán

Holaa, el examen de evaluación 2 con Guzmán es difícil? Qué suele preguntar de los test?

apuntes

-

Evaluación II

He publicado nuevos apuntes de 2º Evaluacion II: Evaluación II

Tema-1.-Objetivos-y-dimensiones-de-la-evaluacion-del-lenguaje.-Tecnicas-y-procedimientos-de-evaluacion.pdf
Tema-2.-Evaluacion-del-lenguaje-en-la-etapa-infantil.pdf
Tema-5.-El-informe-de-evaluacion-logopedico.pdf
Tema-3.-Evaluacion-de-los-aprendizajes-escolares-lectura-y-escritura.pdf
Tema-4.-Evaluacion-del-lenguaje-en-la-edad-adulta.pdf

He publicado nuevos apuntes de 2º Evaluacion II: Tema-5.-El-informe-de-evaluacion-logopedico.pdf

1 página

He publicado nuevos apuntes de 2º Evaluacion II: Tema-3.-Evaluacion-de-los-procesos-de-aprendizaje.-Lectura-y-escritura.pdf

9 páginas

He publicado nuevos apuntes de 2º Evaluacion II: Tema-2.-La-evaluacion-del-lenguaje-en-la-etapa-infantil.pdf

10 páginas
Anónimo

@Anónimo

He publicado nuevos apuntes de 2º Evaluacion II: Tema-4..pdf

7 páginas
Anónimo

@Anónimo

He publicado nuevos apuntes de 2º Evaluacion II: Tema-5..pdf

3 páginas
Anónimo

@Anónimo

He publicado nuevos apuntes de 2º Evaluacion II: Tema-3..pdf

9 páginas
Anónimo

@Anónimo

He publicado nuevos apuntes de 2º Evaluacion II: Tema-2.-Eva-II.pdf

9 páginas

He publicado nuevos apuntes de 2º Evaluacion II: Tema-1.-Objetivos-y-dimensiones-de-la-evaluacion-del-lenguaje.-Tecnicas-y-procedimientos-de-evaluacion.pdf

7 páginas
Anónimo

@Anónimo

He publicado nuevos apuntes de 2º Evaluacion II: Tema-1.-Evaluacion-II.pdf

7 páginas

apuntes

-

evaluación ii

He publicado nuevos apuntes de 3º Evaluacion II: evaluación ii

TEMA-1.-EVALUACION-II.pdf
TEMA-2.-EVALUACION-II.pdf
TEMA-3.-EVALUACION-II.pdf
TEMA-4.-EVALUACION-II.pdf
TEMA-5.-EVALUACION-II.pdf
Anónimo

@Anónimo

He publicado nuevos apuntes de 2º Evaluacion II: PRACTICAS-EVALUACION-II.pdf

79 páginas
Anónimo

@Anónimo

He publicado nuevos examenes de 2º Evaluacion II: EXAMEN-EVALUACION-II.pdf

9 páginas

He publicado nuevos apuntes de 2º Evaluacion II: TEST-EVALUACION-II.pdf

3 páginas
Anónimo

@Anónimo

apuntes

-

Evaluación II

He publicado nuevos apuntes de 3º Evaluacion II: Evaluación II

Evaluacion-II-1.pdf
Evaluacion-II-2.pdf
Evaluacion-II-3.pdf
Evaluacion-II-4.pdf
Evaluacion-II-5.pdf

apuntes

-

ESQUEMAS TEST/ PRUEBAS

He publicado nuevos apuntes de 3º Evaluacion II: ESQUEMAS TEST/ PRUEBAS

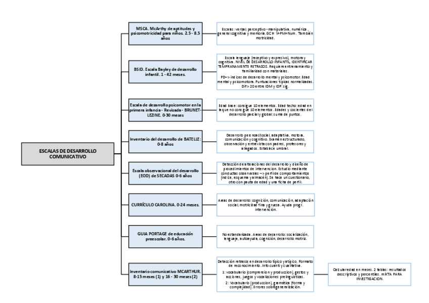
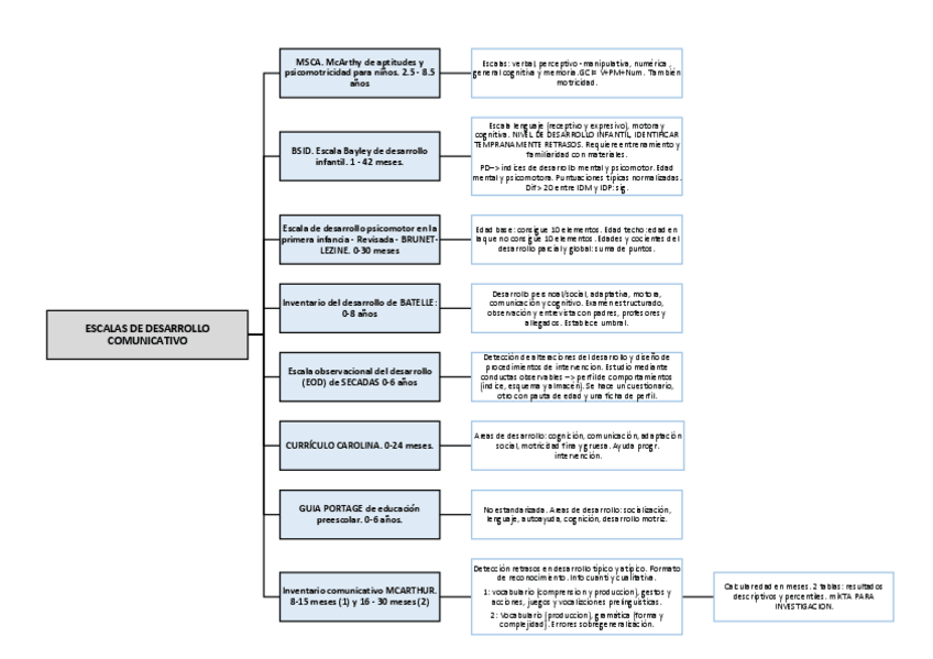
ESQUEMA-TEMA-2.1EVALUACION-DE-LOS-PRERREQUISITOS-COMUNICATIVO.pdf
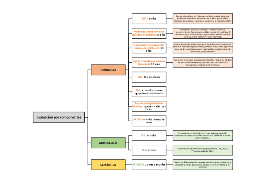
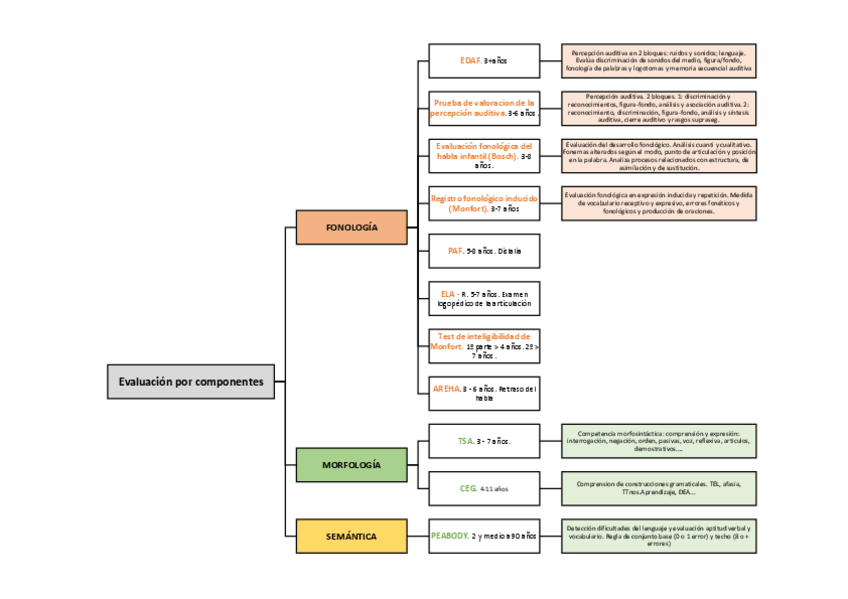
ESQUEMA-TEMA-2.2EVALUACION-POR-COMPONENTES.pdf
ESQUEMAS-TEST-Y-PRUEBAS-EVALUACION-II.pdf
ESQUEMA-TEMA-4EVALUACION-EN-ADULTOS.pdf
ESQUEMA-TEMA-3EVALUACION-DE-LOS-APRENDIZAJES-ESCOLARES.pdf

apuntes

-

Apuntes

He publicado nuevos apuntes de 3º Evaluacion II: Apuntes

TEMA-1.pdf
TEMA-2.1.pdf
TEMA-2.2-3-4.pdf
TEMA-4.pdf
TEMA-3.pdf
1-4.pdf

apuntes

-

RESUMEN DE TESTS

He publicado nuevos apuntes de 3º Evaluacion II: RESUMEN DE TESTS

ESQUEMA-TEST-DE-DESARROLLO-INFANTIL.pdf
EVALUACION-DE-PRAGMATICA-Y-LENG.-ORAL.pdf
EVALUACION-MORFONOLIGA-SEMANTICO-Y-FONOLOGIA.pdf

apuntes

-

Evaluación II

He publicado nuevos apuntes de 3º Evaluacion II: Evaluación II

TEMA-1-evaluacion.pdf
TEMA-2-pdf.pdf
TEMA-3-pdf.pdf

apuntes

-

Apuntes Evaluación II

He publicado nuevos apuntes de 3º Evaluacion II: Apuntes Evaluación II

Tema-1.pdf

apuntes

-

Evaluación II Acevedo

He publicado nuevos apuntes de 3º Evaluacion II: Evaluación II Acevedo

TEMA-1-apuntes.pdf
TEMA-2-apuntes.pdf
TEMA-3-apuntes.pdf
TEMA-4-apuntes.pdf
TEMA-5-apuntes.pdf
Anónimo

@Anónimo

Acevedo

4 páginas
Anónimo

@Anónimo

practicas

-

Prácticas Evaluación II 2021 2022

He publicado nuevos practicas de 2º Evaluacion II: Prácticas Evaluación II 2021 2022

Practica-4-Ev-II.pdf
Practica-2-EVALUACION-II.pdf
Practica-1-EVALUACION-II.pdf
Practica-3-Ev-II.pdf
Anónimo

@Anónimo

He publicado nuevos apuntes de 2º Evaluacion II: TODO-EL-TEMARIO.pdf

50 páginas

apuntes

-

Esquemas para repaso Evaluación II

He publicado nuevos apuntes de 3º Evaluacion II: Esquemas para repaso Evaluación II

Tema-3.pdf
Tema-1.pdf
Tema-4.pdf
Tema-2.pdf

apuntes

-

Evaluación II apuntes Acevedo

He publicado nuevos apuntes de 3º Evaluacion II: Evaluación II apuntes Acevedo

Tema-4.pdf
Tema-1.pdf
Tema-3.pdf
Tema-2.pdf
Tema-5.pdf

apuntes

-

Apuntes Evaluación II

He publicado nuevos apuntes de 3º Evaluacion II: Apuntes Evaluación II

TEMA-4.pdf
TEMA-2-color-.pdf
TEMA-1-OK.pdf
TEMA-5.pdf
Miniatura no disponible
TEMA-3.pdf

apuntes

-

Evaluación II

He publicado nuevos apuntes de 3º Evaluacion II: Evaluación II

TEMA-1.pdf
TEMA-2.pdf
TEMA-4.pdf
TEMA-3.pdf

He publicado nuevos apuntes de 3º Evaluacion II: Evaluacion-II.pdf

49 páginas

He publicado nuevos apuntes de 2º Evaluacion II: EVALUACION-II.pdf

61 páginas
Anónimo

@Anónimo

practicas

-

Prácticas completas

He publicado nuevos practicas de 2º Evaluacion II: Prácticas completas

Practica-4-pdf.pdf
Practica-1-PDF.pdf
Practica-5.pdf
Practica-2-PDF.pdf
Practica-3-pdf-.pdf
Anónimo

@Anónimo

apuntes

-

Apuntes

He publicado nuevos apuntes de 3º Evaluacion II: Apuntes

Tema-5-evII.pdf
EV-II-B.pdf
Evaluacion-II.pdf

He publicado nuevos apuntes de 2º Evaluacion II: 1.pdf

37 páginas

apuntes

-

EVALUACIÓN II

He publicado nuevos apuntes de 3º Evaluacion II: EVALUACIÓN II

T1.pdf
T21.pdf
T22.pdf
T23.pdf
T24.pdf
T25.pdf
Anónimo

@Anónimo

He publicado nuevos apuntes de 2º Evaluacion II: Tabla-Guzman.pdf

1 página