Exploración de la cavidad oral

chevron_left
chevron_right
Todo
Apuntes
Ejercicios
publication
Trabajos
chevron_left
chevron_right

apuntes

-

EXPLORACIÓN CAV. ORAL

He publicado nuevos apuntes de Exploración de la cavidad oral: EXPLORACIÓN CAV. ORAL

U1.-EXPLORACION.pdf
U2.-EXPLORACION.pdf
U3.-EXPLORACION.pdf
U4.-EXPLORACION.pdf
U5.-EXPLORACION.pdf

He publicado nuevos apuntes de Exploración de la cavidad oral: EXPLORACION.pdf

27 páginas

He publicado nuevos apuntes de Exploración de la cavidad oral: UF.6-Radioproteccion.pdf

7 páginas

He publicado nuevos apuntes de Exploración de la cavidad oral: Equipo-de-Rx-intraoral.pdf

3 páginas

He publicado nuevos apuntes de Exploración de la cavidad oral: Historia-clinica-i-exploracio-periodontal.pdf

3 páginas

He publicado nuevos apuntes de Exploración de la cavidad oral: Atencio-psicologica-al-pacient-odontologic.pdf

6 páginas

He publicado nuevos apuntes de Exploración de la cavidad oral: Identificacion-de-actitudes-y-estados-emocionales-del-paciente.pdf

7 páginas

He publicado nuevos apuntes de Exploración de la cavidad oral: Metodos-de-limpieza-desinfeccion-y-esterilizacion-del-material-equipo-y-superficies.pdf

10 páginas

He publicado nuevos apuntes de Exploración de la cavidad oral: Prevencion-de-infecciones.pdf

4 páginas

He publicado nuevos apuntes de Exploración de la cavidad oral: Microorganismos-potencialmente-patogenos..pdf

6 páginas

He publicado nuevos apuntes de Exploración de la cavidad oral: Cuidados-generales-del-equipo.pdf

3 páginas

He publicado nuevos apuntes de Exploración de la cavidad oral: Instrumental-rotatorio.pdf

4 páginas

He publicado nuevos apuntes de Exploración de la cavidad oral: La-clinica-dental.pdf

8 páginas

Ejercicios de INTERPRETACIÓN RADIOGRÁFICA, módulo de exploración de la cavidad oral, corregidos.

9 páginas

Ergonomía, transferencia de instrumentales y revelado de radiografías intraorales.

4 páginas

Apuntes de la práctica de la asignatura EXCO (exploración de la cavidad oral) sobre el RAR con sondas GRACEY 5/6, 7/8, 11/12, 13/14.

2 páginas

He publicado nuevos apuntes de Exploración de la cavidad oral: Ra4.EXPLORACIO.pdf

5 páginas
Anónimo

@Anónimo

He publicado nuevos apuntes de Exploración de la cavidad oral: Asignatura completa resumida.pdf

134 páginas

He publicado nuevos apuntes de Exploración de la cavidad oral: Tema-1-EXCO.pdf

10 páginas

He publicado nuevos apuntes de Exploración de la cavidad oral: Tema-3-exco.pdf

3 páginas

He publicado nuevos apuntes de Exploración de la cavidad oral: Tema-2-exco.pdf

14 páginas

Resumen

8 páginas

resumen

12 páginas

Exploració de la cavitat oral - RA3: Actituds i estats emocionals en pacients

8 páginas

Exploració de la cavitat oral - RA2.2: Rentat de mans

7 páginas

Exploració de la cavitat oral - RA2 Microorganismes, infeccions i mesures de prevenció

15 páginas

Exploració de la cavitat oral - RA2.3: Neteja, desinfecció i esterilització

12 páginas

Exploració de la cavitat oral - RA1: Verificació del funcionament de l'equip dental

12 páginas

Resumen completo del Tema 7: Fundamentos y aplicaciones de la radiología. Exploración de la cavidad oral (1º Higiene Bucodental). Incluye esquemas claros, conceptos explicados y contenido enfocado a examen. Ideal para repasar rápido antes de la prueba.

4 páginas

Resumen completo del Tema 6: Exploración en odontología. Exploración de la cavidad oral (1º Higiene Bucodental). Incluye esquemas claros, conceptos explicados y contenido enfocado a examen. Ideal para repasar rápido antes de la prueba.

3 páginas

Resumen completo del Tema 5: Ergonomía e historia clínica. Exploración de la cavidad oral (1º Higiene Bucodental). Incluye esquemas claros, conceptos explicados y contenido enfocado a examen. Ideal para repasar rápido antes de la prueba.

3 páginas

Resumen completo del Tema 4: Limpieza, desinfección y esterilización. Exploración de la cavidad oral (1º Higiene Bucodental). Incluye esquemas claros, conceptos explicados y contenido enfocado a examen. Ideal para repasar rápido antes de la prueba.

5 páginas

Resumen completo del Tema 3: Cadena epidemiológica y prevención de infecciones. Exploración de la cavidad oral (1º Higiene Bucodental). Incluye esquemas claros, conceptos explicados y contenido enfocado a examen. Ideal para repasar rápido antes de la prue

2 páginas

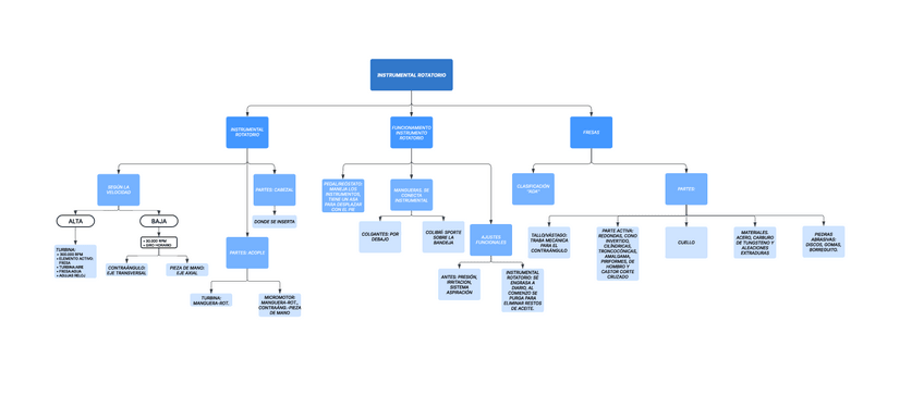
Resumen completo del Tema 2: Instrumental rotatorio, elementos y cuidados. Exploración de la cavidad oral (1º Higiene Bucodental). Incluye esquemas claros, conceptos explicados y contenido enfocado a examen. Ideal para repasa

3 páginas

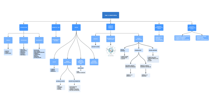
Resumen completo del Tema 1: El equipo dental Exploración de la cavidad oral (1º Higiene Bucodental). Incluye esquemas claros, conceptos explicados y contenido enfocado a examen. Ideal para repasar rápido antes de la prueba.

3 páginas

Them 6 Radioproteccion 1°Higiene Bucodental

1 página

Tema 4 Exploración Bucodental 1°Higiene Bucodental

4 páginas

Tema 5 Radiología Bucodental 1° Higiene bucudental

3 páginas

He publicado nuevos apuntes de Exploración de la cavidad oral: Apuntes-Exploracion-T.10.docx

word

He publicado nuevos apuntes de Exploración de la cavidad oral: Apuntes-Exploracion-T.9.docx

word

He publicado nuevos apuntes de Exploración de la cavidad oral: Apuntes-Exploracion-T.8.docx

word

He publicado nuevos apuntes de Exploración de la cavidad oral: Apuntes-Exploracion-T.7.docx

word

He publicado nuevos apuntes de Exploración de la cavidad oral: Apuntes-Exploracion-T.6.docx

word

He publicado nuevos apuntes de Exploración de la cavidad oral: Apuntes-Exploracion-T.5.docx

word

He publicado nuevos apuntes de Exploración de la cavidad oral: PARTES-DE-UN-INSTRUMENTO-DENTAL.doc

word

He publicado nuevos apuntes de Exploración de la cavidad oral: EXPLORADORES-Y-SONDAS.doc

word

He publicado nuevos apuntes de Exploración de la cavidad oral: BANDEJA-DE-ANESTESIA.docx

word

He publicado nuevos apuntes de Exploración de la cavidad oral: EXPLORACION-EXTRA-E-INTRAORAL.docx

word

He publicado nuevos apuntes de Exploración de la cavidad oral: RA3-EXP.pdf

5 páginas

He publicado nuevos apuntes de Exploración de la cavidad oral: Apuntes-Exploracion-T.4.docx

word

He publicado nuevos apuntes de Exploración de la cavidad oral: ERGONOMIA.pdf

5 páginas

He publicado nuevos apuntes de Exploración de la cavidad oral: MOVIMIENTOS-DEL-SILLON-exploracion.pdf

2 páginas

He publicado nuevos apuntes de Exploración de la cavidad oral: EL-EQUIPO-DENTAL-exploracion.pdf

5 páginas

Verificación del equipo dental.

9 páginas

Enfermedades infecciosas en clínica dental,tipos de transmisión,clasificación de medidas preventivas,epis,ciclo de limpieza,instrumental,controles de quipo...

13 páginas

He publicado nuevos apuntes de Exploración de la cavidad oral: RA3-EXPLORACIo.docx

word

tema 2 de repaso

6 páginas

He publicado nuevos apuntes de Exploración de la cavidad oral: PRACTICA-ACOMODAR-SILLON-Y-PACIENTES.pdf

4 páginas

Periapical, interproximal, oclusal, bisectriz, paralelismo y clark

6 páginas

apuntes

-

ODONTOGRAMAS

He publicado nuevos apuntes de Exploración de la cavidad oral: ODONTOGRAMAS

Modelo-de-Odontograma.doc
Guia-gafica-Odontograma-1.pdf
Guia-grafica-Odontograma-2.pdf
Odontograma-resuelto.pdf
Odontograma-resuelto-2.pdf