Expresión Gráfica Aplicada

chevron_left
chevron_right
Todo
Apuntes
Ejercicios
Exámenes
Otros
Trabajos
chevron_left
chevron_right

He publicado nuevos apuntes de 2º Expresión Gráfica Aplicada: Teoria-bloque-2-3-y-4.pdf

14 páginas

He publicado nuevos ejercicios de 2º Expresión Gráfica Aplicada: Entrega-9.pdf

2 páginas

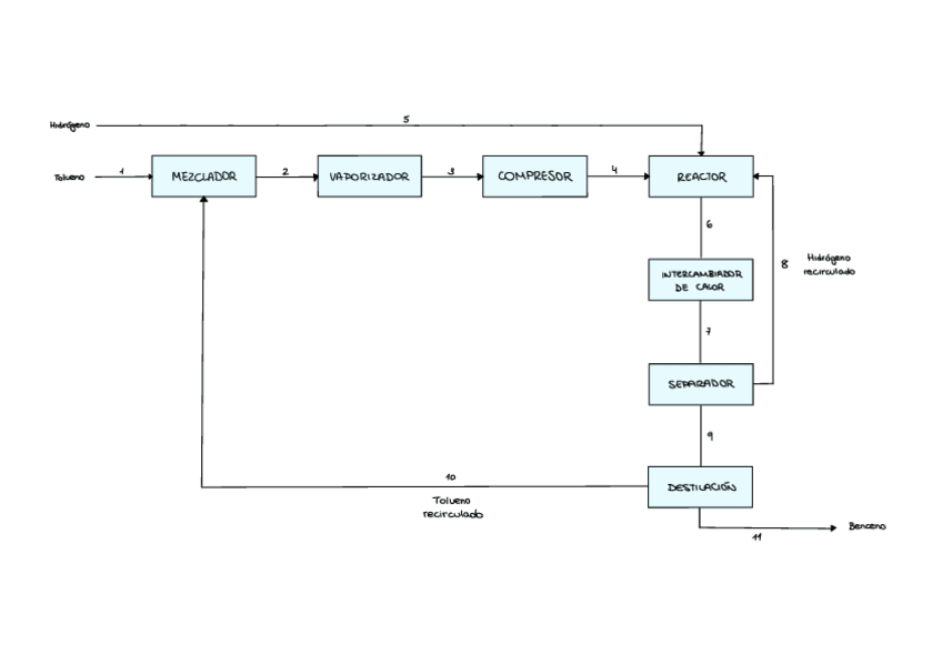
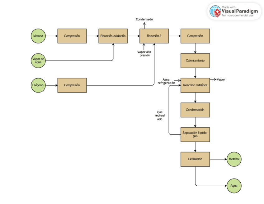
He publicado nuevos ejercicios de 2º Expresión Gráfica Aplicada: Entrega-8-Diagrama-Bloques.pdf

1 página

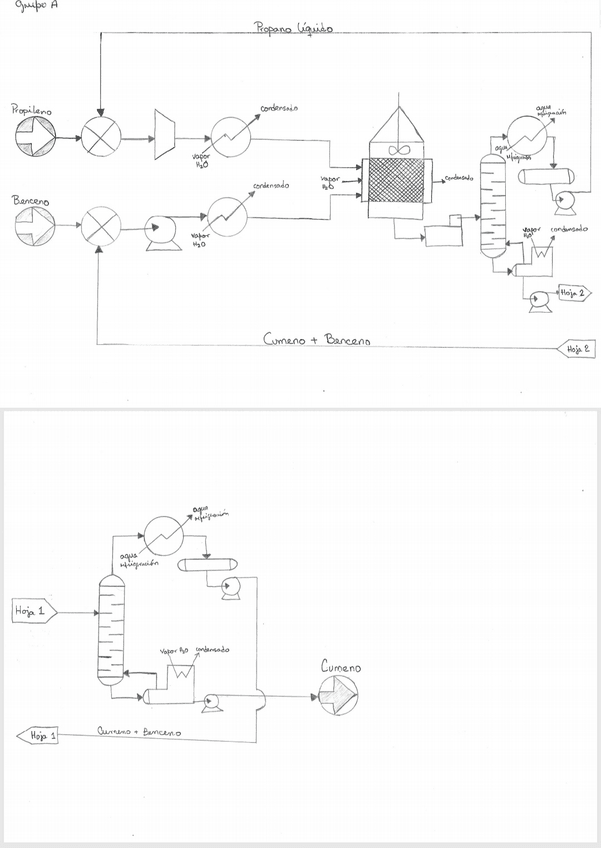
He publicado nuevos ejercicios de 2º Expresión Gráfica Aplicada: Entrega-8-Diagrama Fluido.pdf

2 páginas

He publicado nuevos apuntes de 2º Expresión Gráfica Aplicada: Entrega-7-22-Marzo.jpg

Imagen

He publicado nuevos ejercicios de 2º Expresión Gráfica Aplicada: Entrega-5-diagrama-bloques.jpg

Miniatura no disponible
Imagen

He publicado nuevos ejercicios de 2º Expresión Gráfica Aplicada: Entrega-4.pdf

1 página

He publicado nuevos ejercicios de 2º Expresión Gráfica Aplicada: Entrega-3-23-febrero.pdf

1 página

He publicado nuevos apuntes de 2º Expresión Gráfica Aplicada: Ej-caballera.jpg

Imagen

He publicado nuevos ejercicios de 2º Expresión Gráfica Aplicada: entrega-3.pdf

1 página

He publicado nuevos ejercicios de 2º Expresión Gráfica Aplicada: Entrega-2-16-febrero.pdf

1 página
Anónimo

@Anónimo

He publicado nuevos apuntes de 2º Expresión Gráfica Aplicada: Apuntes-Normas-Nociones-Dibujo-Tecnico.pdf

62 páginas

He publicado nuevos otros de 2º Expresión Gráfica Aplicada: GUIA-DOCENTE-EXPRESION-GRAFICA-APLICADA.pdf

10 páginas

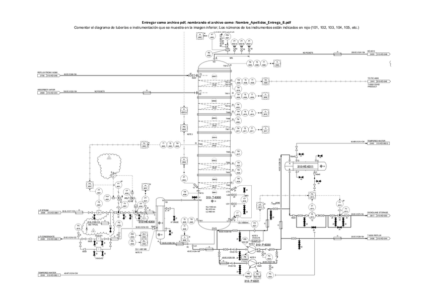
He publicado nuevos apuntes de 2º Expresión Gráfica Aplicada: Formulario-PIDs.pdf

3 páginas

apuntes

-

Sistemas PIDs

He publicado nuevos apuntes de 2º Expresión Gráfica Aplicada: Sistemas PIDs

Arreglos-examen.pdf
TEMARIO-DIBUJO-TECNICO.pdf

apuntes

-

Entregas expresión gráfica

He publicado nuevos apuntes de 2º Expresión Gráfica Aplicada: Entregas expresión gráfica

Entrega-3-expresion-grafica.pdf
Entrega-7-expresion-grafica.pdf
Entrega-1-expresion-grafica.pdf
Entrega-5-expresion-grafica.pdf
Entrega-2-expresion-grafica.pdf

ejercicios

-

Ejercicios 2021-2022

He publicado nuevos ejercicios de 2º Expresión Gráfica Aplicada: Ejercicios 2021-2022

Bloque-1-Entrega-2-1.pdf
Bloque-1-Entrega-3-Acotacion-3.pdf
Bloque-1-Entrega-4-27-Marzo-1.pdf
Bloque-2-Entrega-5-20-de-Marzo-1.pdf
Bloque-3-Entrega-7-4-de-Mayo-2.pdf
Bloque-3-Entrega-8-28-de-Mayo.pdf

He publicado nuevos ejercicios de 2º Expresión Gráfica Aplicada: Entregas-curso-2021-2022.pdf

1 página

He publicado nuevos examenes de 2º Expresión Gráfica Aplicada: examen-modelo-2022-expresion-grafica-.pdf

3 páginas

He publicado nuevos examenes de 2º Expresión Gráfica Aplicada: examen-3-expresion-grafica-.pdf

2 páginas

He publicado nuevos examenes de 2º Expresión Gráfica Aplicada: examen-2-expresion-grafica-.pdf

3 páginas

He publicado nuevos examenes de 2º Expresión Gráfica Aplicada: examen-1-expresion-grafica.pdf

3 páginas

trabajos

-

ENTREGAS RESUELTAS

He publicado nuevos trabajos de 2º Expresión Gráfica Aplicada: ENTREGAS RESUELTAS

Entrega-6.pdf
Entrega-1.pdf
Bloque-1-Entrega-4-.pdf

apuntes

-

resumen PIDs

He publicado nuevos apuntes de 2º Expresión Gráfica Aplicada: resumen PIDs

PIDs.pdf

He publicado nuevos apuntes de 2º Expresión Gráfica Aplicada: Expresion-grafica-resumen.pdf

4 páginas
¡Estás al día!

¡Estás al día!

Has visto todos los archivos