Expresión y comunicación corporal

chevron_left
chevron_right
Todo
Apuntes
chevron_left
chevron_right

He publicado nuevos apuntes de 3º Expresión y comunicación corporal: Tema-1.pdf

12 páginas

He publicado nuevos apuntes de 3º Expresión y comunicación corporal: Resumen-T.1-Expresion-Corporal.pdf

12 páginas

apuntes

-

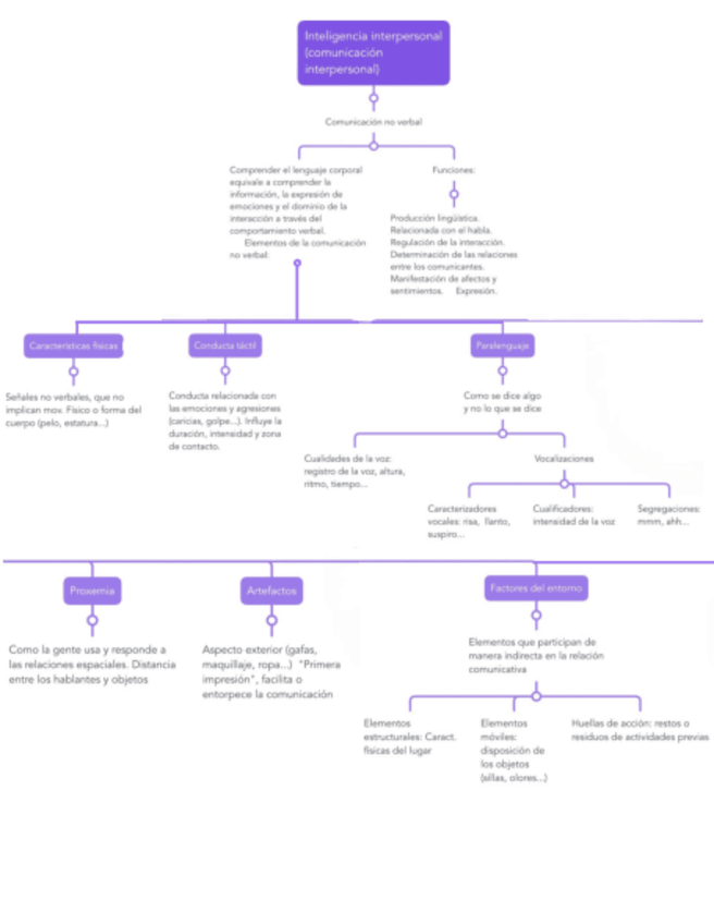
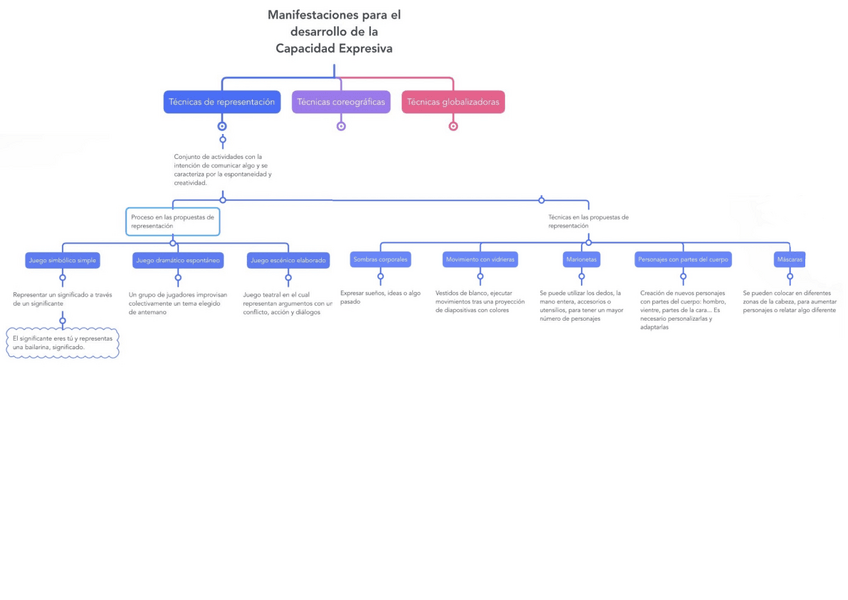
Introducción al campo de la expresión corporal

He publicado nuevos apuntes de 3º Expresión y comunicación corporal: Introducción al campo de la expresión corporal

Capacidad-Expresiva-1.pdf
Capacidad-Expresiva-2.pdf
Capacidad-Expresiva-3.pdf
Expresion-Corporal.pdf
¡Estás al día!

¡Estás al día!

Has visto todos los archivos