Factores de Deterioro y Procesos de Alteración

chevron_left
chevron_right
Todo
Apuntes
chevron_left
chevron_right

He publicado nuevos apuntes de 2º Factores de Deterioro y Procesos de Alteración: Tema-6-Factores-de-deterioro.pdf

2 páginas

He publicado nuevos apuntes de 2º Factores de Deterioro y Procesos de Alteración: Tema-8-Factores-de-deterioro.pdf

7 páginas

He publicado nuevos apuntes de 2º Factores de Deterioro y Procesos de Alteración: Tema-7.3-Factores-de-deterioro.pdf

5 páginas

He publicado nuevos apuntes de 2º Factores de Deterioro y Procesos de Alteración: Tema-7.2-Factores-de-deterioro.pdf

9 páginas

He publicado nuevos apuntes de 2º Factores de Deterioro y Procesos de Alteración: Tema-7.1-Factores-de-deterioro.pdf

11 páginas

He publicado nuevos apuntes de 2º Factores de Deterioro y Procesos de Alteración: Tema-5-Factores-de-deterioro.pdf

6 páginas

He publicado nuevos apuntes de 2º Factores de Deterioro y Procesos de Alteración: Tema-4-Factores-de-deterioro.pdf

8 páginas

He publicado nuevos apuntes de 2º Factores de Deterioro y Procesos de Alteración: Tema-3.3-factores.pdf

3 páginas

He publicado nuevos apuntes de 2º Factores de Deterioro y Procesos de Alteración: Tema-3.1-FACTORES.pdf

31 páginas

He publicado nuevos apuntes de 2º Factores de Deterioro y Procesos de Alteración: Tema-3.2-factores.pdf

8 páginas

He publicado nuevos apuntes de 2º Factores de Deterioro y Procesos de Alteración: Tema-2-Factores-de-deterioro.pdf

41 páginas

He publicado nuevos apuntes de 2º Factores de Deterioro y Procesos de Alteración: Tema-1.-Factores-de-deterioro.pdf

10 páginas

apuntes

-

esquemas factores

He publicado nuevos apuntes de 2º Factores de Deterioro y Procesos de Alteración: esquemas factores

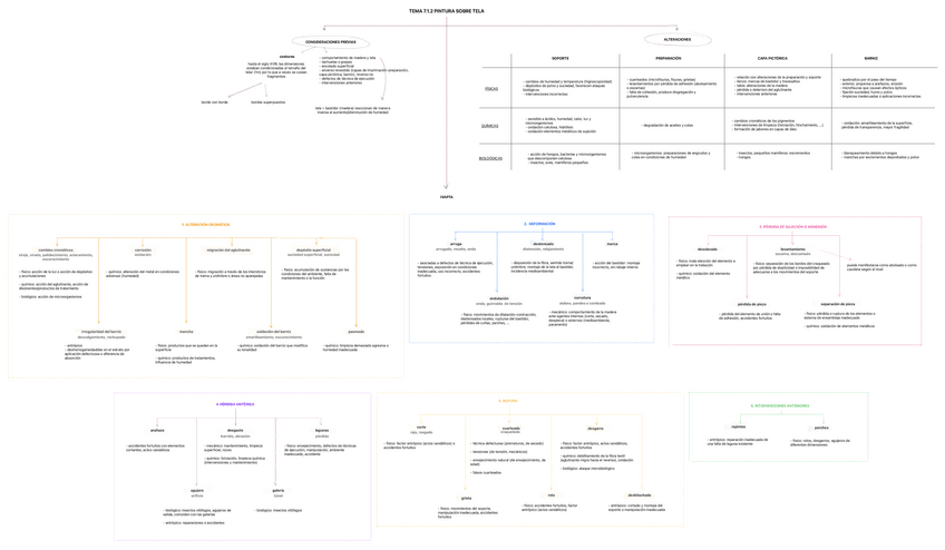
factores-7.1.2-pintura-sobre-tela.pdf
factores-7.1.4-barniz.pdf
factores-7.2-bienes-escultoricos-en-madera.pdf
factores-8.2-pintura-mural.pdf
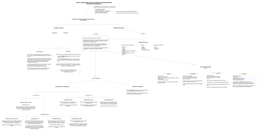
factores-8.4.1-materiales-arqueologicos-de-procedencia-inorganica.pdf
factores-8.4.2-materiales-arqueologicos-de-procedencia-inorganica-copia.pdf

He publicado nuevos apuntes de 2º Factores de Deterioro y Procesos de Alteración: TEMA-7.1.1.-ALTERACIONES-DE-LA-PINTURA-SOBRE-TABLA.pdf

9 páginas

He publicado nuevos apuntes de 2º Factores de Deterioro y Procesos de Alteración: TEMA-6.-Alteracion-de-los-BBCC.pdf

3 páginas

He publicado nuevos apuntes de 2º Factores de Deterioro y Procesos de Alteración: TEMA-5.-PROCESOS-Y-MECANISMOS-DE-ALTERACION.pdf

6 páginas

He publicado nuevos apuntes de 2º Factores de Deterioro y Procesos de Alteración: TEMA-4.-AGENTES-INTERNOS.pdf

5 páginas

He publicado nuevos apuntes de 2º Factores de Deterioro y Procesos de Alteración: TEMA-3.3.-DESASTRES-Y-CATASTROFES-ROBOS-ACTOS-VANDALICOS-FACTOR-HUMANO.pdf

3 páginas

He publicado nuevos apuntes de 2º Factores de Deterioro y Procesos de Alteración: TEMA-3.2.-CONTAMINANTES.pdf

6 páginas

He publicado nuevos apuntes de 2º Factores de Deterioro y Procesos de Alteración: TEMA-3.1.-AGENTES-ABIOTICOS-CLIMA.pdf

13 páginas

He publicado nuevos apuntes de 2º Factores de Deterioro y Procesos de Alteración: TEMA-2Biodeterioro.pdf

15 páginas

He publicado nuevos apuntes de 2º Factores de Deterioro y Procesos de Alteración: TEMA-1Factores-deterioro-Concepto.pdf

7 páginas

He publicado nuevos apuntes de 2º Factores de Deterioro y Procesos de Alteración: Tema-5.-Factores.pdf

5 páginas

He publicado nuevos apuntes de 2º Factores de Deterioro y Procesos de Alteración: Tema-6.-Factores.pdf

1 página

He publicado nuevos apuntes de 2º Factores de Deterioro y Procesos de Alteración: Tema-4.-Factores.pdf

5 páginas

He publicado nuevos apuntes de 2º Factores de Deterioro y Procesos de Alteración: Tema-3.3-Factores.pdf

3 páginas

He publicado nuevos apuntes de 2º Factores de Deterioro y Procesos de Alteración: Tema-3.2-Factores.pdf

7 páginas

He publicado nuevos apuntes de 2º Factores de Deterioro y Procesos de Alteración: Tema-3.1-Factores.pdf

14 páginas

He publicado nuevos apuntes de 2º Factores de Deterioro y Procesos de Alteración: Tema-2.-Factores.pdf

19 páginas

He publicado nuevos apuntes de 2º Factores de Deterioro y Procesos de Alteración: Tema-1.-Factores.pdf

6 páginas

He publicado nuevos apuntes de 2º Factores de Deterioro y Procesos de Alteración: apuntes-t-1-2-3-y-4.-FACTORES-DE-DETERIORO.pdf

20 páginas

He publicado nuevos apuntes de 2º Factores de Deterioro y Procesos de Alteración: Factores-con-Maria-Jose.pdf

14 páginas

He publicado nuevos apuntes de 2º Factores de Deterioro y Procesos de Alteración: TEMA-4-agentes-internos.pdf

3 páginas

He publicado nuevos apuntes de 2º Factores de Deterioro y Procesos de Alteración: TEMA-8.pdf

20 páginas

He publicado nuevos apuntes de 2º Factores de Deterioro y Procesos de Alteración: TEMA-7.pdf

26 páginas

He publicado nuevos apuntes de 2º Factores de Deterioro y Procesos de Alteración: TEMA-6.pdf

1 página

He publicado nuevos apuntes de 2º Factores de Deterioro y Procesos de Alteración: TEMA-5.pdf

8 páginas

He publicado nuevos apuntes de 2º Factores de Deterioro y Procesos de Alteración: TEMA-4.pdf

13 páginas

He publicado nuevos apuntes de 2º Factores de Deterioro y Procesos de Alteración: TEMA-3.pdf

20 páginas

apuntes

-

Tema 2

He publicado nuevos apuntes de 2º Factores de Deterioro y Procesos de Alteración: Tema 2

TEMA-2.pdf
TEMA-2.pdf
TEMA-2.pdf
TEMA-2.pdf

He publicado nuevos apuntes de 2º Factores de Deterioro y Procesos de Alteración: TEMA-1.pdf

3 páginas

He publicado nuevos apuntes de 2º Factores de Deterioro y Procesos de Alteración: TEMA-4.pdf

3 páginas

He publicado nuevos apuntes de 2º Factores de Deterioro y Procesos de Alteración: TEMA-3.pdf

2 páginas

He publicado nuevos apuntes de 2º Factores de Deterioro y Procesos de Alteración: TEMA-3.pdf

5 páginas

He publicado nuevos apuntes de 2º Factores de Deterioro y Procesos de Alteración: TEMA-3.pdf

2 páginas

He publicado nuevos apuntes de 2º Factores de Deterioro y Procesos de Alteración: TEMA-2.pdf

7 páginas

He publicado nuevos apuntes de 2º Factores de Deterioro y Procesos de Alteración: TEMA-1.pdf

3 páginas

He publicado nuevos apuntes de 2º Factores de Deterioro y Procesos de Alteración: FACTORES-TEMA-2-agentes-bioticos-.pdf

9 páginas
Anónimo

@Anónimo

apuntes

-

Segunda parte de la asigtarura

He publicado nuevos apuntes de 2º Factores de Deterioro y Procesos de Alteración: Segunda parte de la asigtarura

Tema-6-Factores-del-deterioro-y-procesos-de-alteracion.pdf

He publicado nuevos apuntes de 2º Factores de Deterioro y Procesos de Alteración: Factores-de-deterioro-6-9.pdf

34 páginas

He publicado nuevos apuntes de 2º Factores de Deterioro y Procesos de Alteración: TEMA 9 FACTORES.pdf

3 páginas

He publicado nuevos apuntes de 2º Factores de Deterioro y Procesos de Alteración: TEMA 7 FACTORES.pdf

14 páginas

He publicado nuevos apuntes de 2º Factores de Deterioro y Procesos de Alteración: TEMA 8 FACTORES.pdf

4 páginas

He publicado nuevos apuntes de 2º Factores de Deterioro y Procesos de Alteración: TEMA 6 FACTORES.pdf

4 páginas

He publicado nuevos apuntes de 2º Factores de Deterioro y Procesos de Alteración: 7º CLASE DE FACTORES 2.pdf

3 páginas

He publicado nuevos apuntes de 2º Factores de Deterioro y Procesos de Alteración: 7º CLASE DE FACTORES.pdf

2 páginas

He publicado nuevos apuntes de 2º Factores de Deterioro y Procesos de Alteración: 10º CLASE DE FACTORES.pdf

6 páginas

He publicado nuevos apuntes de 2º Factores de Deterioro y Procesos de Alteración: 9º CLASE DE FACTORES.pdf

3 páginas

apuntes

-

Factores apuntes

He publicado nuevos apuntes de 2º Factores de Deterioro y Procesos de Alteración: Factores apuntes

2º CLASE FACTORES.pdf
3º- 4º y 5º CLASE FACTORES.pdf
1ª CLASE FACTORES.pdf
6º CLASE DE FACTORES.pdf
¡Estás al día!

¡Estás al día!

Has visto todos los archivos