Farmacología Clínica

chevron_left
chevron_right
Todo
Apuntes
Ejercicios
Exámenes
Prácticas
Test
Trabajos
chevron_left
chevron_right

apuntes

-

Apunts farmacologia

Apunts blocs 1, 2, 3 complets farmacologia clínica. Alguns temes Bloc 4.

Bloc-4-Farmacologia.pdf
Apunts-farmacologia-Versio-final.pdf

apuntes

-

VIDEOS DE APUNTES

Videos hechos con notebookLM de mis apuntes de farmaco

https://youtu.be/j0oC6f_mNFE
https://youtu.be/L0ZxmpHbLEE
https://youtu.be/iO8OAQOm7zM
https://youtu.be/Rm3wW0PTKr0
https://youtu.be/n0A9zoAAT8U
https://youtu.be/UbANWKSMMOY

apuntes

-

Apuntes a mano

Resumenes a mano por colores y apartados con lo esencial de cada grupo farmacológico

Miniatura no disponible
Aparell-respiratori.pdf
Miniatura no disponible
Aparell-digestiu.pdf
Miniatura no disponible
Ferides-croniques.pdf
Miniatura no disponible
Antiepilecptics.pdf
Miniatura no disponible
Diuretics.pdf
Miniatura no disponible
Diabetes.pdf

apuntes

-

POWERS DE APUNTES

Powers hechos con apuntes propios

FarmacologiadelaHemostasia.pdf
FarmacologiaDigestiva.pdf
FarmacologiaEpilepsia.pdf
FarmacologiaRenalyManejodelPotasio.pdf
FarmacologiaRespiratoria.pdf
DiabetesMellitus.pdf

He publicado nuevos apuntes de 2º Farmacología Clínica: PRODUCTOS-SANITARIOS-PARA-EL-CUIDADO-DE-HERIDAS-CRONICAS.pdf

16 páginas

apuntes

-

Apuntes Farmacología

He publicado nuevos apuntes de 2º Farmacología Clínica: Apuntes Farmacología

RESUMEN T1 FARMACO.pdf
RESUMEN T2 FARMACO.pdf
RESUMEN T3 FARMACO.pdf
RESUMEN-T7-FARMACO.pdf
RESUMEN-T4-FARMACO.pdf
RESUMEN-T5-FARMACO.pdf

He publicado nuevos apuntes de 2º Farmacología Clínica: TEMA-4.-FARMACOLOGIA-PARA-APARATOS-Y-SISTEMAS.pdf

93 páginas

He publicado nuevos apuntes de 2º Farmacología Clínica: seminario-fitoterapia.pdf

8 páginas

He publicado nuevos apuntes de 2º Farmacología Clínica: TEMA-2-FARMACOLOGIA-PROCESOS-INFECCIOSOS-ANTIMICROBIANOS-ANTIBIOTICOS-copia.pdf

35 páginas

He publicado nuevos apuntes de 2º Farmacología Clínica: TEMA-3-TERAPEUTICA-FARMACOLOGICA-DEL-DOLOR-Y-LA-INFLAMCION.pdf

38 páginas

He publicado nuevos apuntes de 2º Farmacología Clínica: INTRODUCCION-A-LA-FARMACOLOGIA-CLINICA.pdf

35 páginas

apuntes de clase

10 páginas

He publicado nuevos apuntes de 2º Farmacología Clínica: Farmacologia-Nervios.pdf

5 páginas

He publicado nuevos apuntes de 2º Farmacología Clínica: Farmacologia-Endocri.pdf

4 páginas

He publicado nuevos apuntes de 2º Farmacología Clínica: Farmacologia-Digestiu.pdf

4 páginas

Bloc 4 sencer de farmacologia. Els apartats amb lletra, subrallat o color del cuadre verd son coses que els profes han dit que entren als exàmens :) (en aquest document i cualsevol que hi hagi al meu perfil des del setembre de 2025)

20 páginas

apuntes

-

Farmacologia per aparells

He publicado nuevos apuntes de 2º Farmacología Clínica: Farmacologia per aparells

Farmacologia-aparell-digestiu.pdf
Farmaco-aparell-respiratori.pdf
Farmaco-sang-hemostasia.pdf
Farmaco-diureticos.pdf

He publicado nuevos apuntes de 2º Farmacología Clínica: Farmacologia-Respiratori.pdf

3 páginas

Apuntes tema 1 de farmacología clínica

22 páginas

He publicado nuevos apuntes de 2º Farmacología Clínica: Farmacologia-Cardio.pdf

18 páginas

He publicado nuevos apuntes de 2º Farmacología Clínica: Resum-bloc-3.pdf

1 página

He publicado nuevos apuntes de 2º Farmacología Clínica: Bloc-2-resum.pdf

1 página

He publicado nuevos apuntes de 2º Farmacología Clínica: Resumen-bloque-1.pdf

4 páginas

apuntes

-

Temari examen 1

Apunts dels blocs 1, 2 i 3 de farmacologia clínica. És tot el temari que entra en el primer examen. (per completar)

FARMA-BLOC-1.pdf
BLOC-2-APUNTS-EXAMEN-1.pdf
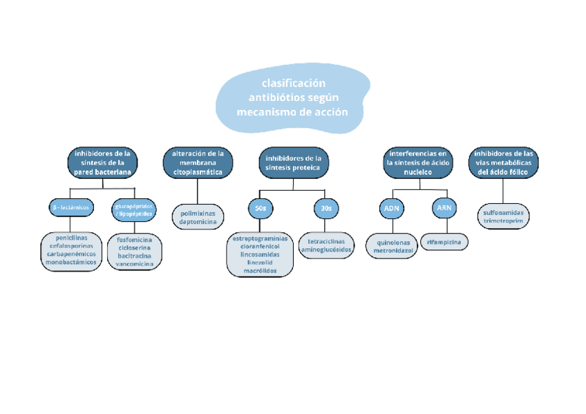
Resum-antibiotics-bloc-2.pdf
Resum-antifungics-i-antivirics-bloc-2.pdf
Regla-nemotecnica-antibiotics.pdf
BLOC-3-FARMACOLOGIA-CLINICA.pdf
Anónimo

@Anónimo

He publicado nuevos apuntes de 2º Farmacología Clínica: Apunts-seminaris.pdf

1 página
Anónimo

@Anónimo

He publicado nuevos apuntes de 2º Farmacología Clínica: Unitat-3-Analgesics-i-antiinflamatoris.pdf

1 página
Anónimo

@Anónimo

He publicado nuevos apuntes de 2º Farmacología Clínica: Unitat-2-Farmacologia-dels-processos-infecciosos.pdf

1 página
Anónimo

@Anónimo

He publicado nuevos apuntes de 2º Farmacología Clínica: Unitat-1-Farmacologia-clinica.pdf

1 página

He publicado nuevos apuntes de 2º Farmacología Clínica: Farmacologia-Bloc-3.pdf

15 páginas

apuntes

-

Farmacologia Bloc 1

He publicado nuevos apuntes de 2º Farmacología Clínica: Farmacologia Bloc 1

Farmaco-Tema-1-introduccion.pdf
Farmaco-Tema-2.pdf
Farmaco-Tema-3.pdf
Farmaco-4-i-5-Bloc-1.pdf
Farmaco-6-7.pdf
Farmaco-temas-8-9.pdf
Anónimo

@Anónimo

He publicado nuevos apuntes de 2º Farmacología Clínica: Farmacologia-Tema-2.pdf

14 páginas

He publicado nuevos apuntes de 2º Farmacología Clínica: Farmacologia-Tema-1.pdf

18 páginas

He publicado nuevos apuntes de 2º Farmacología Clínica: Farmacologia-Seminari-Seguretat.pdf

1 página

He publicado nuevos apuntes de 2º Farmacología Clínica: Farmacologia-Farmacs-bioperillosos.pdf

1 página

He publicado nuevos apuntes de 2º Farmacología Clínica: Farmacologia-Calcul-de-dosi-I.pdf

1 página

He publicado nuevos apuntes de 2º Farmacología Clínica: Farmacologia-2.pdf

74 páginas

Resum de farmacs

17 páginas

He publicado nuevos apuntes de 2º Farmacología Clínica: Farmacologia-1.pdf

71 páginas

Seminaris

13 páginas
Anónimo

@Anónimo

Apuntes completos 1 parcial

95 páginas

He publicado nuevos apuntes de 2º Farmacología Clínica: FARMACOLOGIA-CLINICA-UNIDAD-4.pdf

27 páginas

He publicado nuevos apuntes de 2º Farmacología Clínica: FARMACOLOGIA-CLINICA-UNIDAD-2-Y-3.pdf

52 páginas
Anónimo

@Anónimo

He publicado nuevos apuntes de 2º Farmacología Clínica: Bloc-4-Farmacologia-clinica-i-terapeutica-per-sistemes-i-aparells.pdf

53 páginas
Anónimo

@Anónimo

He publicado nuevos apuntes de 2º Farmacología Clínica: Bloc-3-Terapeutica-farmacologica-del-dolor-i-la-inflamacio.pdf

10 páginas
Anónimo

@Anónimo

He publicado nuevos apuntes de 2º Farmacología Clínica: Bloc-2-Farmacologia-dels-processos-infecciosos.pdf

9 páginas
Anónimo

@Anónimo

He publicado nuevos apuntes de 2º Farmacología Clínica: Bloc-1-Principis-de-farmacologia-clinica-i-terapeutica.pdf

22 páginas

apuntes

-

FARMACO EXAMEN 2

He publicado nuevos apuntes de 2º Farmacología Clínica: FARMACO EXAMEN 2

tema-1-cardio.pdf
TEMA-3-respiratorio.pdf
Tema-4-digestivo.pdf
TEMA-5-SISTEMA-NERVIOSO.pdf
Tema-6-sistema-endocri.pdf
TEMA-7-ferides.pdf

He publicado nuevos apuntes de 2º Farmacología Clínica: Apunts-farmacologia-2n.pdf

5 páginas

He publicado nuevos apuntes de 2º Farmacología Clínica: esquema-1-3.pdf

1 página

He publicado nuevos apuntes de 2º Farmacología Clínica: apuntes-1-3.pdf

42 páginas

He publicado nuevos apuntes de 2º Farmacología Clínica: 1.-farmacologia-del-aparato-circulatorio.pdf

21 páginas

He publicado nuevos apuntes de 2º Farmacología Clínica: 4.-farmacologia-del-sistema-nervioso.pdf

8 páginas

He publicado nuevos apuntes de 2º Farmacología Clínica: 3.-farmacologia-del-aparato-digestivo.pdf

7 páginas

He publicado nuevos apuntes de 2º Farmacología Clínica: 2.-farmacologia-aparato-respiratorio.pdf

7 páginas

He publicado nuevos apuntes de 2º Farmacología Clínica: 5.-farmacologia-del-sistema-endocrino.pdf

9 páginas

He publicado nuevos apuntes de 2º Farmacología Clínica: 6.-productos-Sanitarios-para-el-cuidado-de-heridas-cronicas.pdf

7 páginas

apuntes

-

FARMACOLOGIA CLINICA EXAMEN 1

He publicado nuevos apuntes de 2º Farmacología Clínica: FARMACOLOGIA CLINICA EXAMEN 1

Bloc-tematic-1.pdf
Bloque-2-farmaco.pdf
Bloc-3.pdf
Bloque-2-farmaco.pdf
Bloc-3.pdf

He publicado nuevos apuntes de 2º Farmacología Clínica: Taula-opiacis-majors.pdf

3 páginas

He publicado nuevos apuntes de 2º Farmacología Clínica: Taules-coadyuvants.pdf

1 página

He publicado nuevos apuntes de 2º Farmacología Clínica: Taules-analgesics-menors-AINE.pdf

4 páginas